СЦБИСТ - железнодорожный форум, блоги, фотогалерея, социальная сеть
Ушел из жизни Крупицкий Адольф Зельманович
6 февраля 2026 года ушел из жизни Крупицкий Адольф Зельманович, более шести десятков лет проработавший в институте «Гипротранссигналсвязь». Всю свою трудовую деятельность А.З. Крупицкий посвятил проектному делу. После окончанию обучения в Ленинградском институте инженеров железнодорожного транспорта в 1959 году начал свою профессиональную деятельность в качестве старшего электромеханика дистанции сигнализации и связи на Казахской железной дороге. В 1960 году пришел на работу в институт на должность инженера, работал руководителем группы, главным инженером проектов.

Читать далее
Вернуться   СЦБИСТ - железнодорожный форум, блоги, фотогалерея, социальная сеть > Эксплуатация устройств СЦБ > Общие вопросы эксплуатации устройств СЦБ
Общие вопросы эксплуатации устройств СЦБ Смотрите также фото: Реле, Аппараты управления, ДГА и панели питания, Переезды, Релейные и микропроцессорные централизации, автоблокировки, ДЦ, СЦБ в метро.
Закладки ДневникиПоддержка Сообщество Комментарии к фото Сообщения за день
Ответить в этой теме   Перейти в раздел этой темы    
 
В мои закладки Подписка на тему по электронной почте Отправить другу по электронной почте Опции темы Поиск в этой теме
Старый 02.08.2011, 11:18   #406 (ссылка)
Super V.I.P.
 
Аватар для Юстас

Регистрация: 03.07.2009
Адрес: г.Екатеринбург
Возраст: 63
Сообщений: 1,293
Поблагодарил: 127 раз(а)
Поблагодарили 255 раз(а)
Фотоальбомы: не добавлял
Репутация: 398
Цитата:
Сообщение от Roumans
что слепят - ни разу не слышал и не сталкивался.
Значит наведены были правильно, луч - параллельно крайнему рельсу. Но если в сторону пути и луч будет в какой-то момент (при проезде) попадать на кабину - ослепит однозначно. На автоблокировке, где нету ночного режима. Мы недавно ночью очередное обследование проводили, дык спутали ламповый светофор со светодиодным. Тоже ярко светит, новый пока ... а может лампа еще до кучи стояла 25 Вт ...
__________________
"После игры короля кладут в тот же ящик, что и пешку"
Юстас вне форума   Цитировать 0
Старый 07.08.2011, 14:11   #407 (ссылка)
Кандидат в V.I.P.
 
Аватар для Tim

Регистрация: 19.10.2010
Сообщений: 23
Поблагодарил: 0 раз(а)
Поблагодарили 2 раз(а)
Фотоальбомы: не добавлял
Репутация: 0
Цитата:
Юстас добавил 22.06.2011 в 11:08
Рискуя навлечь на себя гнев ГТСС ... тем не менее ... чисто для контроля правильности работы проектировщиков:
http://scbist.com/scb/uploaded/1075_tr-rosat.pdf
Риск - благородное дело
Tim вне форума   Цитировать 0
Старый 30.09.2011, 07:34   #408 (ссылка)
Super V.I.P.
 
Аватар для Бригадир

Регистрация: 28.04.2009
Адрес: Иркутск
Возраст: 46
Сообщений: 605
Поблагодарил: 96 раз(а)
Поблагодарили 153 раз(а)
Фотоальбомы: не добавлял
Репутация: 54
Цитата:
Сообщение от Бригадир Посмотреть сообщение
Может есть у кого скан ЦШТех-22/24 от 08.07.2011 выложите, пожалуйста.
http://scbist.com/downloads.php?do=file&id=117
__________________
Дмитрий
Бригадир вне форума   Цитировать 0
Старый 21.10.2011, 13:08   #409 (ссылка)
статус
 
Аватар для Кабанбай Батыр

Регистрация: 20.10.2009
Сообщений: 3,237
Поблагодарил: 579 раз(а)
Поблагодарили 819 раз(а)
Фотоальбомы: 92 фото
Записей в дневнике: 10
Цитата:
Сообщение от btz.ogk Посмотреть сообщение
Щелкните, чтобы увидеть содержимое
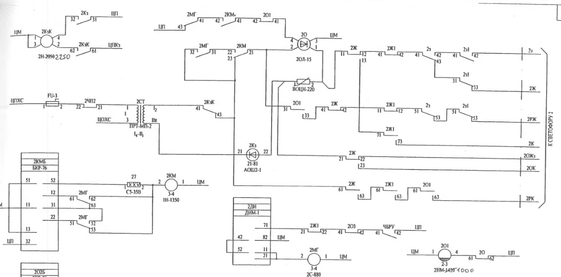
Народ, подскажите, может кто сталкивался с похожей проблемой. Чешская МПЦ, огневые реле 2ОЛ-15, светодиодные головки РоСАТ овские. При работе в мигающем режиме при переходе с поддерживающего напряжения на питающее происходит кратковременное обесточивание огневого реле. Иногда успевают разомкнуться фронтовые контакты реле и выдаётся ошибка открытия светофора. Поддерживающее напряжение переменное и подаётся на низкоомную обмотку реле (выводы 1,2). Если поставить вместо светодиодной головки лампочку, подработка тоже происходит, но фронтовые контакты не размыкаются, вероятно из-за того что у лампочки пусковой ток на холодную нить высокий, а у светодиодов пусковых токов нет.
Как это можно устранить, может как то задержку сделать на огневое реле?
  • Пусть Чехи программное замедление делают на обработку информации огневого реле.
    Это случаем МПЦ не на Львовской ?
Кабанбай Батыр вне форума   Цитировать 0
Старый 21.10.2011, 13:59   #410 (ссылка)
статус
 
Аватар для Кабанбай Батыр

Регистрация: 20.10.2009
Сообщений: 3,237
Поблагодарил: 579 раз(а)
Поблагодарили 819 раз(а)
Фотоальбомы: 92 фото
Записей в дневнике: 10
Цитата:
Сообщение от btz.ogk Посмотреть сообщение
Но огневое реле-то всёравно будет клацать. Нет, это в Беларуси
  • А схема есть ?
    Я так понял при перелете контактов обестачивается огневуха?
    Поддерживающее.., питающее... , а мигает чем ?
Кабанбай Батыр вне форума   Цитировать 0
Старый 21.10.2011, 14:11   #411 (ссылка)
Super V.I.P.
 
Аватар для Юстас

Регистрация: 03.07.2009
Адрес: г.Екатеринбург
Возраст: 63
Сообщений: 1,293
Поблагодарил: 127 раз(а)
Поблагодарили 255 раз(а)
Фотоальбомы: не добавлял
Репутация: 398
Цитата:
Сообщение от btz.ogk
может как то задержку сделать на огневое реле
Можно сделать задержку по высокоомной обмотке ... Подвесить параллельно ей (с учетом полярности внутреннего диода) конденсатор на 500...700 мкФ ... Из БКР-76 или КБМШ ... Там же вроде когда по основной обмотке (низкоомной) ток идет, высокоомная выключается тыловым контактом М? Только придется потом рацуху оформить

Юстас добавил 21.10.2011 в 14:11
В смысле, решение техническое утвердить в ЦШ ...
__________________
"После игры короля кладут в тот же ящик, что и пешку"

Последний раз редактировалось Юстас; 21.10.2011 в 14:11. Причина: Добавлено сообщение
Юстас вне форума   Цитировать 0
Старый 21.10.2011, 14:29   #412 (ссылка)
статус
 
Аватар для Кабанбай Батыр

Регистрация: 20.10.2009
Сообщений: 3,237
Поблагодарил: 579 раз(а)
Поблагодарили 819 раз(а)
Фотоальбомы: 92 фото
Записей в дневнике: 10
А если поддяжку на резюке ?

Последний раз редактировалось Кабанбай Батыр; 21.10.2011 в 14:33.
Кабанбай Батыр вне форума   Цитировать 0
Старый 21.10.2011, 15:28   #413 (ссылка)
Super V.I.P.
 
Аватар для Юстас

Регистрация: 03.07.2009
Адрес: г.Екатеринбург
Возраст: 63
Сообщений: 1,293
Поблагодарил: 127 раз(а)
Поблагодарили 255 раз(а)
Фотоальбомы: не добавлял
Репутация: 398
Резюком, боюсь, не вытянуть ... Кондер однозначно задержит на перелет контактов ...
__________________
"После игры короля кладут в тот же ящик, что и пешку"
Юстас вне форума   Цитировать 0
Старый 21.10.2011, 17:29   #414 (ссылка)
Crow indian
 
Аватар для Admin

Регистрация: 21.02.2009
Возраст: 40
Сообщений: 30,137
Поблагодарил: 398 раз(а)
Поблагодарили 6000 раз(а)
Фотоальбомы: 2607 фото
Записей в дневнике: 703
Репутация: 126089
попробуйте убрать резистор
Admin вне форума   Цитировать 14
Старый 21.10.2011, 17:35   #415 (ссылка)
Crow indian
 
Аватар для Admin

Регистрация: 21.02.2009
Возраст: 40
Сообщений: 30,137
Поблагодарил: 398 раз(а)
Поблагодарили 6000 раз(а)
Фотоальбомы: 2607 фото
Записей в дневнике: 703
Репутация: 126089
Цитата:
Какой резистор, на схеме который? Там 220 В, если убрать резистор, то сгорит огневое реле.
ну уменьшить. Вообще схема какая-то странная. Кто ее придумал? Я думаю из-за резистора через реле идет недостаточный ток. После размыкания цепи происходит слабый переходной процесс, тока которого недостаточно для удержания реле
Admin вне форума   Цитировать 14
Старый 21.10.2011, 17:44   #416 (ссылка)
статус
 
Аватар для Кабанбай Батыр

Регистрация: 20.10.2009
Сообщений: 3,237
Поблагодарил: 579 раз(а)
Поблагодарили 819 раз(а)
Фотоальбомы: 92 фото
Записей в дневнике: 10
Цитата:
Сообщение от btz.ogk Посмотреть сообщение
Вот схема. Работает так...
Да запитайте полюс ОХСМ-2 на постоянку, в смысле постоянно пусть весит напруга, без снятия во время мигания.
А нет, тогда не будет контроля перегорания нити....

Схемка странная немного....

Замедление надо на то реле, которое формирует полюс ОХСМ-2.
Кабанбай Батыр вне форума   Цитировать 0
Старый 21.10.2011, 17:44   #417 (ссылка)
Crow indian
 
Аватар для Admin

Регистрация: 21.02.2009
Возраст: 40
Сообщений: 30,137
Поблагодарил: 398 раз(а)
Поблагодарили 6000 раз(а)
Фотоальбомы: 2607 фото
Записей в дневнике: 703
Репутация: 126089
Цитата:
Придумали схему чехи. Ресистор пробовали уменьшать не помогает. А при поддержке с резистором 3,3 Ком через реле идёт ток 55 мА, при токе отпускания огневого реле 27 мА, так что тока то хватает, во всём виновата пауза между питающим и поддерживающим напряжением, и задержка в светодиодной головке (порядка 100мс)
все уже придумано за них и четко работает (по двум обмоткам, токовая обмотка питается в интервале и держит реле):



по одной обмотке это реле в мигании не удержать

Последний раз редактировалось Admin; 21.10.2011 в 19:59.
Admin вне форума   Цитировать 14
Старый 22.10.2011, 10:22   #418 (ссылка)
Super V.I.P.
 
Аватар для Юстас

Регистрация: 03.07.2009
Адрес: г.Екатеринбург
Возраст: 63
Сообщений: 1,293
Поблагодарил: 127 раз(а)
Поблагодарили 255 раз(а)
Фотоальбомы: не добавлял
Репутация: 398
Цитата:
Сообщение от Admin
по одной обмотке это реле в мигании не удержать
С модулями постоянного тока можно и по одной обмотке удерживать на паузу мигания.
__________________
"После игры короля кладут в тот же ящик, что и пешку"
Юстас вне форума   Цитировать 0
Старый 22.10.2011, 10:42   #419 (ссылка)
Crow indian
 
Аватар для Admin

Регистрация: 21.02.2009
Возраст: 40
Сообщений: 30,137
Поблагодарил: 398 раз(а)
Поблагодарили 6000 раз(а)
Фотоальбомы: 2607 фото
Записей в дневнике: 703
Репутация: 126089
Цитата:
С модулями постоянного тока можно и по одной обмотке удерживать на паузу мигания.
где ж можно, если жизнь показывает что нельзя?
Admin вне форума   Цитировать 14
Старый 22.10.2011, 10:47   #420 (ссылка)
АфроСЦБист
 
Аватар для tyubik

Регистрация: 22.10.2010
Адрес: Ивантеевка
Возраст: 50
Сообщений: 13,217
Поблагодарил: 477 раз(а)
Поблагодарили 847 раз(а)
Фотоальбомы: не добавлял
Репутация: 1601
вот дались вам эти светодиодные сфетофоры... Блажь, навязанная производителями. Внедряйте потихонечку и не пылИте.
tyubik вне форума   Цитировать 0
Похожие темы
Тема Автор Раздел Ответов Последнее сообщение
СВЕТОФОРЫ Legon Постовое и напольное оборудование 39 02.02.2017 16:06
=Техн. решения= Системы светодиодные светооптческие мачтовых светофоров НКМР.676636.030-00-ТР savage Системы централизации и блокировки 5 05.10.2012 13:22
Светодиодные головки-расчет надежности Ahiles Ищу/Предлагаю 1 16.03.2011 01:21
Светофоры vl10-1510 Поиск документации 2 02.06.2010 20:48
Светодиодные светофоры ganz77 Постовое и напольное оборудование 4 15.01.2010 02:55

Ответить в этой теме   Перейти в раздел этой темы   Translate to English

Возможно вас заинтересует информация по следующим меткам (темам):
, , , , , , , , , , , , , , , , , , , , , , , , , , , , , , , , , , , , , , , , , , , , , , , , , , , , , , ,


Здесь присутствуют: 2 (пользователей: 0 , гостей: 2)
 

Ваши права в разделе
Вы не можете создавать новые темы
Вы не можете отвечать в темах
Вы не можете прикреплять вложения
Вы не можете редактировать свои сообщения

BB коды Вкл.
Смайлы Вкл.
[IMG] код Вкл.
HTML код Выкл.
Trackbacks are Вкл.
Pingbacks are Вкл.
Refbacks are Выкл.



Часовой пояс GMT +3, время: 14:04.

Яндекс.Метрика Справочник 
сцбист.ру сцбист.рф

СЦБИСТ (ранее назывался: Форум СЦБистов - Railway Automation Forum) - крупнейший сайт работников локомотивного хозяйства, движенцев, эсцебистов, путейцев, контактников, вагонников, связистов, проводников, работников ЦФТО, ИВЦ железных дорог, дистанций погрузочно-разгрузочных работ и других железнодорожников.
Связь с администрацией сайта: admin@scbist.com
1 2 3 4 5 6 7 8 9 10 11 12 13 14 15 16 17 18 19 20 21 22 23 24 25 26 27 28 29 30 31 32 33 34 
Powered by vBulletin® Version 3.8.1
Copyright ©2000 - 2026, Jelsoft Enterprises Ltd.
Powered by NuWiki v1.3 RC1 Copyright ©2006-2007, NuHit, LLC Перевод: zCarot