СЦБИСТ - железнодорожный форум, блоги, фотогалерея, социальная сеть
Вернуться   СЦБИСТ - железнодорожный форум, блоги, фотогалерея, социальная сеть > Флудильня > Разговоры обо всем
Разговоры обо всем Делимся житейскими проблемами. Также смотрите социальные группы локомотивщиков, путейцев, движенцев, эсцебистов, контактников, вагонников, связистов, проводников.
Закладки ДневникиПоддержка Сообщество Комментарии к фото Сообщения за день
Ответить в этой теме   Перейти в раздел этой темы   Translate to English    
 
Translate to English В мои закладки Подписка на тему по электронной почте Отправить другу по электронной почте Опции темы Поиск в этой теме
Старый 05.04.2014, 21:58   #1 (ссылка)
Новый пользователь
 
Аватар для Torquato Tasso

Регистрация: 07.07.2009
Сообщений: 5,879
Поблагодарил: 282 раз(а)
Поблагодарили 1013 раз(а)
Фотоальбомы: 1 фото

Тема: консультация по МПЦ


нужна консультация по МПЦ, причем по любой, доже по самой дебильной.
каким образом в МПЦ резервируются нити светофорных ламп?
типа, двухнитевые лампы и 2 транса- ээто и ежу понятно, а как внутрях дело происходит?
для релейной системы, там стоят огневухи, а в МПЦ?
Torquato Tasso вне форума   Цитировать 0
Старый 05.04.2014, 22:03   #2 (ссылка)
ст. Баджал
 
Аватар для tiksi

Регистрация: 21.07.2009
Сообщений: 7,810
Поблагодарил: 790 раз(а)
Поблагодарили 994 раз(а)
Фотоальбомы: 47 фото
Про то что знаю. Стоит элемент контролирующий протекание тока, и на основной и на резервной. Если на основной "ключ включающий включен, но контролирующий элемент без тока", то выключай основной и делай так же на резервном.
tiksi вне форума   Цитировать 0
Поблагодарили:
Данный пост получил благодарности от пользователей
Старый 05.04.2014, 22:20   #3 (ссылка)
Новый пользователь

Автор темы
 
Аватар для Torquato Tasso

Регистрация: 07.07.2009
Сообщений: 5,879
Поблагодарил: 282 раз(а)
Поблагодарили 1013 раз(а)
Фотоальбомы: 1 фото
Цитата:
Сообщение от tiksi Посмотреть сообщение
Про то что знаю. Стоит элемент контролирующий протекание тока, и на основной и на резервной. Если на основной "ключ включающий включен, но контролирующий элемент без тока", то выключай основной и делай так же на резервном.



так, что-ли????
Torquato Tasso вне форума   Цитировать 0
Старый 05.04.2014, 22:25   #4 (ссылка)
))
 
Аватар для Sama Y

Регистрация: 22.02.2010
Адрес: Екатеринбург
Сообщений: 2,535
Поблагодарил: 2253 раз(а)
Поблагодарили 1400 раз(а)
Фотоальбомы: не добавлял
Записей в дневнике: 6
Torquato Tasso,
410515-ТМП, альбом 4
EBILock
там есть схема включения ламп светофоров, но внутрянка контроллера не показана
Sama Y вне форума   Цитировать 0
Поблагодарили:
Данный пост получил благодарности от пользователей
Старый 05.04.2014, 22:26   #5 (ссылка)
Кандидат в V.I.P.
 
Аватар для Петр Карпов

Регистрация: 03.04.2014
Адрес: Сент-Джеймсский парк
Сообщений: 51
Поблагодарил: 3 раз(а)
Поблагодарили 5 раз(а)
Фотоальбомы: не добавлял
Репутация: 2
tiksi, если Вас не затруднит, объясните как реализована функция контроля холодного состояния резервной нити?
Петр Карпов вне форума   Цитировать 0
Старый 05.04.2014, 22:28   #6 (ссылка)
Кандидат в V.I.P.
 
Аватар для Петр Карпов

Регистрация: 03.04.2014
Адрес: Сент-Джеймсский парк
Сообщений: 51
Поблагодарил: 3 раз(а)
Поблагодарили 5 раз(а)
Фотоальбомы: не добавлял
Репутация: 2
Цитата:
Сообщение от Sama Y Посмотреть сообщение
Torquato Tasso,
410515-ТМП, альбом 4
EBILock
там есть схема включения ламп светофоров, но внутрянка контроллера не показана
внутрянка описана в книжке про EBILock
Петр Карпов вне форума   Цитировать 0
Поблагодарили:
Данный пост получил благодарности от пользователей
Старый 05.04.2014, 22:45   #7 (ссылка)
ст. Баджал
 
Аватар для tiksi

Регистрация: 21.07.2009
Сообщений: 7,810
Поблагодарил: 790 раз(а)
Поблагодарили 994 раз(а)
Фотоальбомы: 47 фото
Цитата:
Сообщение от Петр Карпов Посмотреть сообщение
tiksi, если Вас не затруднит, объясните как реализована функция контроля холодного состояния резервной нити?
Отличный вопрос. Ща пять минут и отвечу. Надо.
tiksi вне форума   Цитировать 0
Старый 05.04.2014, 22:52   #8 (ссылка)
Кандидат в V.I.P.
 
Аватар для Петр Карпов

Регистрация: 03.04.2014
Адрес: Сент-Джеймсский парк
Сообщений: 51
Поблагодарил: 3 раз(а)
Поблагодарили 5 раз(а)
Фотоальбомы: не добавлял
Репутация: 2
Цитата:
каким образом в МПЦ резервируются нити светофорных ламп?
По аналогии с релейными системами (кабель, трансы, двухнитевые нити).
Петр Карпов вне форума   Цитировать 0
Старый 05.04.2014, 22:56   #9 (ссылка)
Кандидат в V.I.P.
 
Аватар для Петр Карпов

Регистрация: 03.04.2014
Адрес: Сент-Джеймсский парк
Сообщений: 51
Поблагодарил: 3 раз(а)
Поблагодарили 5 раз(а)
Фотоальбомы: не добавлял
Репутация: 2
Цитата:
для релейной системы, там стоят огневухи, а в МПЦ?
Если я правильно понял вопрос, то функцию огневухи выполняют датчики тока.
Обработка величин сигналов и их комбинаций в разных режимах горения выполняется на алгоритмическом уровне.

Комментарии к сообщению (репутация)
Torquato Tasso, положительно: спасибо
Петр Карпов вне форума   Цитировать 0
Старый 05.04.2014, 23:00   #10 (ссылка)
ст. Баджал
 
Аватар для tiksi

Регистрация: 21.07.2009
Сообщений: 7,810
Поблагодарил: 790 раз(а)
Поблагодарили 994 раз(а)
Фотоальбомы: 47 фото
Надо. Мне отойти до ветру надо!
Контроль холодной нити. Стоял и стоит этот вопрос. Два мнения-
первое, не требуется, ибо перегорание нити можно проконтролировать во время подачи напряжения на нее.
второе, требуется, тогда два пути,
первый путь, циклично, кратковременно подавать на холодную нить импульс и по его эху определять состояние нити,
второй путь, повторить логику схемы с огневухой, постоянный контроль низким напряжением.
tiksi вне форума   Цитировать 0
Старый 06.04.2014, 13:14   #11 (ссылка)
V.I.P.
 
Аватар для Rafa

Регистрация: 24.10.2009
Адрес: МОЙДОДЫР
Сообщений: 5,650
Поблагодарил: 388 раз(а)
Поблагодарили 577 раз(а)
Фотоальбомы: не добавлял
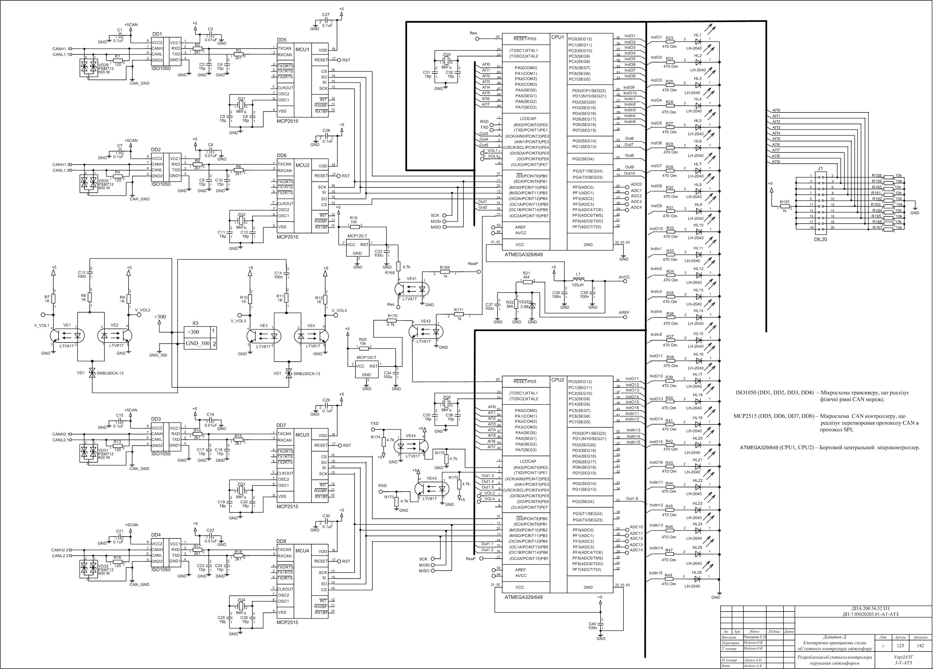
Реальная схема модуля управления выходным светофором.

Как работает не скажу. Секрет фирмы!!!


..................................................




Rafa добавил 06.04.2014 в 13:14

Последний раз редактировалось Rafa; 06.04.2014 в 13:29. Причина: Добавлено сообщение
Rafa вне форума   Цитировать 1
Старый 06.04.2014, 15:52   #12 (ссылка)
Кандидат в V.I.P.
 
Аватар для Петр Карпов

Регистрация: 03.04.2014
Адрес: Сент-Джеймсский парк
Сообщений: 51
Поблагодарил: 3 раз(а)
Поблагодарили 5 раз(а)
Фотоальбомы: не добавлял
Репутация: 2
Цитата:
Сообщение от Rafa Посмотреть сообщение
Реальная схема модуля управления выходным светофором.

Как работает не скажу. Секрет фирмы!!!
..................................................



Rafa добавил 06.04.2014 в 13:14

Сударь, готовьтесь к судебному заседанию!
Олег Владимирович не настолько глуп, что бы раздавать налево и направо настоящую схему МКСВ, но копия страницы отправлена в почту Виктору Федоровичу.
Петр Карпов вне форума   Цитировать 0
Старый 06.04.2014, 17:07   #13 (ссылка)
V.I.P.
 
Аватар для Rafa

Регистрация: 24.10.2009
Адрес: МОЙДОДЫР
Сообщений: 5,650
Поблагодарил: 388 раз(а)
Поблагодарили 577 раз(а)
Фотоальбомы: не добавлял
Цитата:
Сообщение от Петр Карпов Посмотреть сообщение
Олег Владимирович

Владлен Сидорович ?

Rafa добавил 06.04.2014 в 17:07

Последний раз редактировалось Rafa; 06.04.2014 в 17:07. Причина: Добавлено сообщение
Rafa вне форума   Цитировать 1
Старый 06.04.2014, 18:46   #14 (ссылка)
Super V.I.P.
 
Аватар для Adagumer

Регистрация: 16.02.2012
Сообщений: 5,268
Поблагодарил: 6719 раз(а)
Поблагодарили 977 раз(а)
Фотоальбомы: не добавлял
Репутация: 1694
Цитата:
Сообщение от Петр Карпов
готовьтесь к судебному заседанию!
Таки может товарищ лично с платки перерисовывал!
Adagumer вне форума   Цитировать 0
Старый 06.04.2014, 18:52   #15 (ссылка)
Новый пользователь

Автор темы
 
Аватар для Torquato Tasso

Регистрация: 07.07.2009
Сообщений: 5,879
Поблагодарил: 282 раз(а)
Поблагодарили 1013 раз(а)
Фотоальбомы: 1 фото
Рафик, я на всяк случай твои схемки сохранил
Вдруг тебя заставят их удалить
А стрелочный контроллер можешь выложить?
Torquato Tasso вне форума   Цитировать 0
Похожие темы
Тема Автор Раздел Ответов Последнее сообщение
Консультация по правовым вопросам Толян Юридическая консультация 300 18.04.2015 16:09
нужна консультация по МВТК MARAT_1212 Связь на железнодорожном транспорте 0 01.06.2013 23:20
консультация по подключению ШС ГАЦ АРС ТРАКТ alex.85st Вагонные замедлители 1 28.11.2012 22:31

Ответить в этой теме   Перейти в раздел этой темы   Translate to English

Возможно вас заинтересует информация по следующим меткам (темам):
, ,


Здесь присутствуют: 1 (пользователей: 0 , гостей: 1)
 

Ваши права в разделе
Вы не можете создавать новые темы
Вы не можете отвечать в темах
Вы не можете прикреплять вложения
Вы не можете редактировать свои сообщения

BB коды Вкл.
Смайлы Вкл.
[IMG] код Вкл.
HTML код Выкл.
Trackbacks are Вкл.
Pingbacks are Вкл.
Refbacks are Выкл.



Часовой пояс GMT +3, время: 11:21.

Яндекс.Метрика Справочник 
сцбист.ру сцбист.рф

СЦБИСТ (ранее назывался: Форум СЦБистов - Railway Automation Forum) - крупнейший сайт работников локомотивного хозяйства, движенцев, эсцебистов, путейцев, контактников, вагонников, связистов, проводников, работников ЦФТО, ИВЦ железных дорог, дистанций погрузочно-разгрузочных работ и других железнодорожников.
Связь с администрацией сайта: admin@scbist.com
1 2 3 4 5 6 7 8 9 10 11 12 13 14 15 16 17 18 19 20 21 22 23 24 25 26 27 28 29 30 31 32 33 34 
Powered by vBulletin® Version 3.8.1
Copyright ©2000 - 2026, Jelsoft Enterprises Ltd.
Powered by NuWiki v1.3 RC1 Copyright ©2006-2007, NuHit, LLC Перевод: zCarot