СЦБИСТ - железнодорожный форум, блоги, фотогалерея, социальная сеть
Вернуться   СЦБИСТ - железнодорожный форум, блоги, фотогалерея, социальная сеть > Эксплуатация устройств СЦБ > Общие вопросы эксплуатации устройств СЦБ
Общие вопросы эксплуатации устройств СЦБ Смотрите также фото: Реле, Аппараты управления, ДГА и панели питания, Переезды, Релейные и микропроцессорные централизации, автоблокировки, ДЦ, СЦБ в метро.
Закладки ДневникиПоддержка Сообщество Комментарии к фото Сообщения за день
Ответить в этой теме   Перейти в раздел этой темы    
 
В мои закладки Подписка на тему по электронной почте Отправить другу по электронной почте Опции темы Поиск в этой теме
Старый 28.06.2014, 20:17   #61 (ссылка)
Super V.I.P.
 
Аватар для APCnik

Регистрация: 26.07.2009
Сообщений: 2,635
Поблагодарил: 323 раз(а)
Поблагодарили 584 раз(а)
Фотоальбомы: 1 фото
Господа СЦБисты! Мы слишком увлеклись влиянием реле на работу процессора и способами защиты последнего от помех. Предлагаю прекратить ненужные споры. Тема не про работу реле и их влияние на работу процессора, а про необходимость установки этих самых реле в цепях управляемых процессорами.
__________________
ДАЙ ВАМ БОГ ТО - ЧЕГО ВЫ ЖЕЛАЕТЕ ДРУГИМ!

APCnik вне форума   Цитировать 0
Старый 28.06.2014, 20:22   #62 (ссылка)
Новый пользователь
 
Аватар для Torquato Tasso

Регистрация: 07.07.2009
Сообщений: 5,879
Поблагодарил: 282 раз(а)
Поблагодарили 1013 раз(а)
Фотоальбомы: 1 фото
Цитата:
Сообщение от APCnik Посмотреть сообщение
...Тема не про работу реле ..., а про необходимость установки этих самых реле в цепях управляемых процессорами.
необходимо

Комментарии к сообщению (репутация)
Rafa, отрицательно: шлюха майдановская
Torquato Tasso вне форума   Цитировать 0
Старый 29.06.2014, 17:17   #63 (ссылка)
V.I.P.
 
Аватар для Rafa

Регистрация: 24.10.2009
Адрес: МОЙДОДЫР
Сообщений: 5,650
Поблагодарил: 388 раз(а)
Поблагодарили 577 раз(а)
Фотоальбомы: не добавлял
Кстати во всех МПЦ схема управления входным светофором релейная.

В РШ входного светофора много релюх.
Rafa вне форума   Цитировать 1
Старый 29.06.2014, 18:03   #64 (ссылка)
Super V.I.P.
 
Аватар для APCnik

Регистрация: 26.07.2009
Сообщений: 2,635
Поблагодарил: 323 раз(а)
Поблагодарили 584 раз(а)
Фотоальбомы: 1 фото
Так ведь об том и речь, что управлять объектами по кабелю и на сравнительно большие расстояния оптронами не годиться.
__________________
ДАЙ ВАМ БОГ ТО - ЧЕГО ВЫ ЖЕЛАЕТЕ ДРУГИМ!

APCnik вне форума   Цитировать 0
Старый 29.06.2014, 20:09   #65 (ссылка)
V.I.P.
 
Аватар для Rafa

Регистрация: 24.10.2009
Адрес: МОЙДОДЫР
Сообщений: 5,650
Поблагодарил: 388 раз(а)
Поблагодарили 577 раз(а)
Фотоальбомы: не добавлял
Цитата:
Так ведь об том и речь, что управлять объектами по кабелю и на сравнительно большие расстояния

некоторые умники построили систему АБТЦ-М.

в ней проходные светофоры управляются со станции без реле по 2-м проводам.



входные светофоры более ответственные---вот и ставим реле.

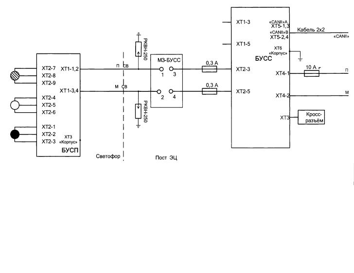
Rafa добавил 29.06.2014 в 20:09
Вот как-то так в АБТЦ-М управляют светофором по 2-м проводам питания.




Последний раз редактировалось Rafa; 29.06.2014 в 20:09. Причина: Добавлено сообщение
Rafa вне форума   Цитировать 1
Старый 29.06.2014, 22:07   #66 (ссылка)
АфроСЦБист
 
Аватар для tyubik

Регистрация: 22.10.2010
Адрес: Ивантеевка
Возраст: 50
Сообщений: 13,217
Поблагодарил: 477 раз(а)
Поблагодарили 847 раз(а)
Фотоальбомы: не добавлял
Репутация: 1601
Цитата:
Сообщение от Rafa Посмотреть сообщение
...

В РШ входного светофора много релюх.
Если он [РЩ] имеется
tyubik вне форума   Цитировать 0
Старый 30.06.2014, 15:11   #67 (ссылка)
V.I.P.
 
Аватар для Rafa

Регистрация: 24.10.2009
Адрес: МОЙДОДЫР
Сообщений: 5,650
Поблагодарил: 388 раз(а)
Поблагодарили 577 раз(а)
Фотоальбомы: не добавлял
Цитата:
Сообщение от tyubik Посмотреть сообщение
Если он [РЩ] имеется

а как-же
Rafa вне форума   Цитировать 1
Старый 30.06.2014, 15:45   #68 (ссылка)
Super V.I.P.
 
Аватар для olega88

Регистрация: 23.08.2009
Возраст: 42
Сообщений: 1,614
Поблагодарил: 539 раз(а)
Поблагодарили 242 раз(а)
Фотоальбомы: не добавлял
Репутация: 440
Цитата:
а как-же
в Литве сименс не устанавливал. и ничего. правда 3 ТЯ на мачте висит, где есть зелёная полоса..

Комментарии к сообщению (репутация)
Rafa, положительно: ю
__________________
olega88 вне форума   Цитировать 0
Старый 30.06.2014, 18:32   #69 (ссылка)
V.I.P.
 
Аватар для Rafa

Регистрация: 24.10.2009
Адрес: МОЙДОДЫР
Сообщений: 5,650
Поблагодарил: 388 раз(а)
Поблагодарили 577 раз(а)
Фотоальбомы: не добавлял
Цитата:
в Литве

у них все из подтижка. на пром транспорте МПЦ строят вообще без реле (за исключением тех---которые стоят в модулях). Так там и требования по безопасности ниже.

Rafa добавил 30.06.2014 в 18:32
Цитата:
Сообщение от
KSMKOV
В Эбилоке на входном я бы не сказал, что много реле. Огневых так вообще нет.

Огневые тоже есть. Аж 2 штуки. Лампу К контролируют же.

Последний раз редактировалось Rafa; 30.06.2014 в 18:32. Причина: Добавлено сообщение
Rafa вне форума   Цитировать 1
Старый 30.06.2014, 18:41   #70 (ссылка)
Super V.I.P.
 
Аватар для ШВП

Регистрация: 14.02.2010
Адрес: Калтан
Сообщений: 1,809
Поблагодарил: 545 раз(а)
Поблагодарили 183 раз(а)
Фотоальбомы: не добавлял
Репутация: 129
Цитата:
а как-же
У меня был разъезд,входной без РШ.
ШВП вне форума   Цитировать 0
Старый 30.06.2014, 18:51   #71 (ссылка)
АфроСЦБист
 
Аватар для tyubik

Регистрация: 22.10.2010
Адрес: Ивантеевка
Возраст: 50
Сообщений: 13,217
Поблагодарил: 477 раз(а)
Поблагодарили 847 раз(а)
Фотоальбомы: не добавлял
Репутация: 1601
Цитата:
Сообщение от Rafa Посмотреть сообщение
а как-же
А так же. Требование резервирования красного показания входных светофоров при пропадании централизованного питания относительно недавнее. До фига "МПЦ-овых" централизаций без шкафов входных светофоров, особенно на постсоветском пространстве. До нас тоже ведь жизнь существовала, и люди не глупее были.
tyubik вне форума   Цитировать 0
Старый 30.06.2014, 22:13   #72 (ссылка)
Super V.I.P.
 
Аватар для KSMKOV

Регистрация: 27.12.2011
Сообщений: 506
Поблагодарил: 47 раз(а)
Поблагодарили 103 раз(а)
Фотоальбомы: не добавлял
Репутация: 76
Цитата:
Сообщение от Rafa Посмотреть сообщение
Огневые тоже есть. Аж 2 штуки. Лампу К контролируют же.
С этим не спорю. (на память точно не помню, так как схему шкафа давно смотрел). Но релюх там очень мало.
KSMKOV вне форума   Цитировать 0
Старый 30.06.2014, 23:04   #73 (ссылка)
V.I.P.
 
Аватар для Rafa

Регистрация: 24.10.2009
Адрес: МОЙДОДЫР
Сообщений: 5,650
Поблагодарил: 388 раз(а)
Поблагодарили 577 раз(а)
Фотоальбомы: не добавлял
Цитата:
Сообщение от ШВП Посмотреть сообщение
,входной без РШ
А БШ хоть был ?

Rafa добавил 30.06.2014 в 22:58
Цитата:
Сообщение от KSMKOV Посмотреть сообщение
Но релюх там очень мало.
Мало - но все же есть.
Цитата:
Сообщение от tyubik Посмотреть сообщение
Требование резервирования красного показания входных светофоров при пропадании централизованного питания относительно недавнее

Лет 20 - а то и больше.
Местное питание входного было реализовано в новых релейных системах.
Резерв от ЛЭП был всегда.

Цитата:
До фига "МПЦ-овых" централизаций без шкафов входных светофоров, особенно на постсоветском пространстве.
Это в каких ?

В Эбилоке, ЭЦ-ЕМ, МПЦ-М3-Ф - есть шкафы точно.

Последний раз редактировалось Rafa; 30.06.2014 в 23:05. Причина: Добавлено сообщение
Rafa вне форума   Цитировать 1
Старый 30.06.2014, 23:09   #74 (ссылка)
АфроСЦБист
 
Аватар для tyubik

Регистрация: 22.10.2010
Адрес: Ивантеевка
Возраст: 50
Сообщений: 13,217
Поблагодарил: 477 раз(а)
Поблагодарили 847 раз(а)
Фотоальбомы: не добавлял
Репутация: 1601
Нет, не 20. Первую схему резервирования на входных светофорах для EBIlock 950 монтировали году эдак 2005-м - 2006-м на Забайкальской ж.д. До той поры обходились на некоторых станциях без РШ для входных светофоров.

tyubik добавил 30.06.2014 в 23:09
А, нет, погоди, вру.
В 2001-м в Монино МЖД.

Последний раз редактировалось tyubik; 30.06.2014 в 23:09. Причина: Добавлено сообщение
tyubik вне форума   Цитировать 0
Старый 30.06.2014, 23:14   #75 (ссылка)
V.I.P.
 
Аватар для Rafa

Регистрация: 24.10.2009
Адрес: МОЙДОДЫР
Сообщений: 5,650
Поблагодарил: 388 раз(а)
Поблагодарили 577 раз(а)
Фотоальбомы: не добавлял
Цитата:
Первую схему резервирования на входных светофорах для EBIlock 950 монтировали году эдак 2005-м - 2006-м на Забайкальской ж.д.

Молодцы! Только вопрос резервирования красного огня в Ебилоке рассмотрен в Альбоме 2 за 2002 год.

Rafa добавил 30.06.2014 в 23:14
Цитата:
В 2001-м в Монино МЖД.

возможно.

Последний раз редактировалось Rafa; 30.06.2014 в 23:14. Причина: Добавлено сообщение
Rafa вне форума   Цитировать 1
Похожие темы
Тема Автор Раздел Ответов Последнее сообщение
Штепсельные реле > Реле (ячейка) трансмиттерное ТШ-65СБ svetovor Постовое и напольное оборудование 1 10.02.2020 16:29
Реле ИВГ. Stas13 Общие вопросы эксплуатации устройств СЦБ 54 19.09.2017 00:06
Реле СЦБ Кирилл Бурцев Классические релейные системы ЭЦ, АБ и ПАБ 22 09.04.2012 18:05
Тепловоз ТЭП60. Реле давления и температурное реле Admin Ж/д статьи 0 05.02.2012 21:49
РЕЛЕ ИВГ ШНС СЦБ Общие вопросы эксплуатации устройств СЦБ 8 17.04.2010 16:01

Ответить в этой теме   Перейти в раздел этой темы   Translate to English

Возможно вас заинтересует информация по следующим меткам (темам):
, , , , , , , , , , , , , , , ,


Здесь присутствуют: 1 (пользователей: 0 , гостей: 1)
 

Ваши права в разделе
Вы не можете создавать новые темы
Вы не можете отвечать в темах
Вы не можете прикреплять вложения
Вы не можете редактировать свои сообщения

BB коды Вкл.
Смайлы Вкл.
[IMG] код Вкл.
HTML код Выкл.
Trackbacks are Вкл.
Pingbacks are Вкл.
Refbacks are Выкл.



Часовой пояс GMT +3, время: 12:23.

Яндекс.Метрика Справочник 
сцбист.ру сцбист.рф

СЦБИСТ (ранее назывался: Форум СЦБистов - Railway Automation Forum) - крупнейший сайт работников локомотивного хозяйства, движенцев, эсцебистов, путейцев, контактников, вагонников, связистов, проводников, работников ЦФТО, ИВЦ железных дорог, дистанций погрузочно-разгрузочных работ и других железнодорожников.
Связь с администрацией сайта: admin@scbist.com
1 2 3 4 5 6 7 8 9 10 11 12 13 14 15 16 17 18 19 20 21 22 23 24 25 26 27 28 29 30 31 32 33 34 
Powered by vBulletin® Version 3.8.1
Copyright ©2000 - 2026, Jelsoft Enterprises Ltd.
Powered by NuWiki v1.3 RC1 Copyright ©2006-2007, NuHit, LLC Перевод: zCarot