СЦБИСТ - железнодорожный форум, блоги, фотогалерея, социальная сеть
Вернуться   СЦБИСТ - железнодорожный форум, блоги, фотогалерея, социальная сеть > Эксплуатация устройств СЦБ > Общие вопросы эксплуатации устройств СЦБ
Общие вопросы эксплуатации устройств СЦБ Смотрите также фото: Реле, Аппараты управления, ДГА и панели питания, Переезды, Релейные и микропроцессорные централизации, автоблокировки, ДЦ, СЦБ в метро.
Закладки ДневникиПоддержка Сообщество Комментарии к фото Сообщения за день
Ответить в этой теме   Перейти в раздел этой темы    
 
В мои закладки Подписка на тему по электронной почте Отправить другу по электронной почте Опции темы Поиск в этой теме
Старый 07.08.2010, 22:42   #16 (ссылка)
V.I.P.

Автор темы
 
Аватар для Rafa

Регистрация: 24.10.2009
Адрес: МОЙДОДЫР
Сообщений: 5,650
Поблагодарил: 388 раз(а)
Поблагодарили 577 раз(а)
Фотоальбомы: не добавлял
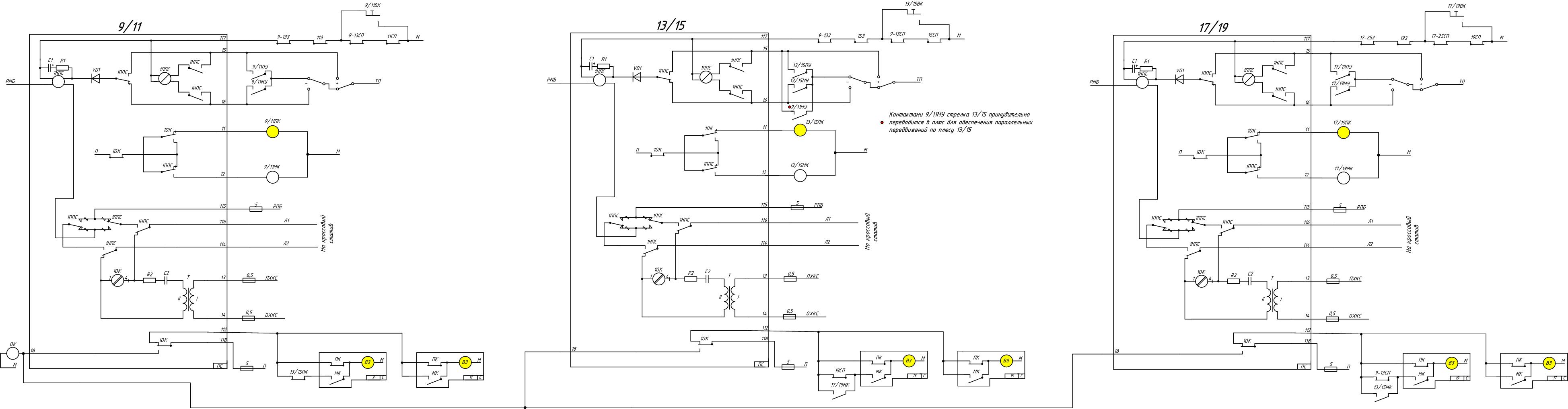
Бригадир, ну, а то что касается охранности между стрелками 13/15 и 17/19 то ее получается нету????????????????????????????
Rafa вне форума   Цитировать 1
Старый 08.08.2010, 01:56   #17 (ссылка)
V.I.P.
 
Аватар для DenSam

Регистрация: 14.03.2009
Адрес: Самара
Сообщений: 203
Поблагодарил: 30 раз(а)
Поблагодарили 13 раз(а)
Фотоальбомы: не добавлял
Репутация: 15
В таких случаях взаимную охранность не делают, а делают проверку свободности негабаритного участка в цепях ВЗ. И все!
Насколько я помню съезды вообще в "охрану" не переводятся, а только как здесь 13/15 в плюс при минусе 9/11 для обеспечения задания параллельных невраждебных маршрутов.

Комментарии к сообщению (репутация)
Бригадир, положительно: Так точно.
DenSam вне форума   Цитировать 0
Старый 08.08.2010, 08:46   #18 (ссылка)
Регулировщик-любитель
 
Аватар для Витос

Регистрация: 13.04.2009
Сообщений: 5,099
Поблагодарил: 853 раз(а)
Поблагодарили 1162 раз(а)
Фотоальбомы: 23 фото
Репутация: 1346
Резюмируя все вышесказанное по негабариту, попробую собрать это в целое.
Когда мы едем по -13/15, по стрелке 17/19 можно ехать двумя маршрутами:1) по -17/19 ,+11;2) по +17, +11.
Если 17/19 сделать охранной, то мы теряем 1 маршрут. Вот для этого и не делают такую охранность, а проверяют негабаритный участок 19СП в реле -Вз стрелки 13, а параллельно контактам 19СП подключают контакты 17/19МК для снятия охранности негабаритного участка при установке параллельного маршрута по -17/19. Аналогично необходимо сделать для маршрута по -17/19.
__________________
Если проблему решить можно — не стоит о ней беспокоиться,
Если проблему решить нельзя — беспокоиться бесполезно.
Далай-Лама XIV.

Что было, то и будет, и что делалось, то и будет делаться, и нет ничего нового под солнцем. Бывает нечто, о чем говорят: "смотри, вот это новое"; но это было уже в веках, бывших прежде нас.
Книга Екклесиаста [9:10]


Витос вне форума   Цитировать 0
Старый 08.08.2010, 12:49   #19 (ссылка)
V.I.P.

Автор темы
 
Аватар для Rafa

Регистрация: 24.10.2009
Адрес: МОЙДОДЫР
Сообщений: 5,650
Поблагодарил: 388 раз(а)
Поблагодарили 577 раз(а)
Фотоальбомы: не добавлял
Витос ну, а если бы стрелка 13 была одиночной (стр.15 нету) ?????????????????????
Rafa вне форума   Цитировать 1
Старый 08.08.2010, 20:30   #20 (ссылка)
Регулировщик-любитель
 
Аватар для Витос

Регистрация: 13.04.2009
Сообщений: 5,099
Поблагодарил: 853 раз(а)
Поблагодарили 1162 раз(а)
Фотоальбомы: 23 фото
Репутация: 1346
Цитата:
Сообщение от Rafa Посмотреть сообщение
а если бы стрелка 13 была одиночной (стр.15 нету) ?????????????????????
ТОГДА ПРИ МАРШРУТЕ ПО -13 ВСЕ ОСТАЛОСЬ БЫ ТАК ЖЕ, КАК РАНЬШЕ ПО -13/15, А ПРИ МАРШРУТЕ ПО -17/19 НЕОБХОДИМО 13 СТРЕЛКУ ПРИНУДИТЕЛЬНО ПОСТАВИТЬ В - КОНТАКТАМИ 17/19МУ, А В ЦЕПИ -Вз 19 СТРЕЛКИ ПРОВЕРИТЬ 13МК, НЕГАБАРИТ ПРИ ЭТОМ МОЖНО НЕ ПРОВЕРЯТЬ.
__________________
Если проблему решить можно — не стоит о ней беспокоиться,
Если проблему решить нельзя — беспокоиться бесполезно.
Далай-Лама XIV.

Что было, то и будет, и что делалось, то и будет делаться, и нет ничего нового под солнцем. Бывает нечто, о чем говорят: "смотри, вот это новое"; но это было уже в веках, бывших прежде нас.
Книга Екклесиаста [9:10]


Витос вне форума   Цитировать 0
Старый 09.08.2010, 00:17   #21 (ссылка)
V.I.P.

Автор темы
 
Аватар для Rafa

Регистрация: 24.10.2009
Адрес: МОЙДОДЫР
Сообщений: 5,650
Поблагодарил: 388 раз(а)
Поблагодарили 577 раз(а)
Фотоальбомы: не добавлял
Тоесть в этом случае стрелка 13 будет переводится в минус как охранная???????????????????

Rafa добавил 08.08.2010 в 22:17
Витос, а если между стрелками 9 и 13 имеется габаритный стык., то при переводе стрелки 9/11 в минус есть необходимость перевода стрелки 13/15 в плюс. Я думаю что нет потому-что стрелка 13 включена совсем в другую секцию, которая при минусе
9/11 не замыкается и свободно может переводится.

Последний раз редактировалось Rafa; 09.08.2010 в 00:17. Причина: Добавлено сообщение
Rafa вне форума   Цитировать 1
Старый 09.08.2010, 08:10   #22 (ссылка)
Регулировщик-любитель
 
Аватар для Витос

Регистрация: 13.04.2009
Сообщений: 5,099
Поблагодарил: 853 раз(а)
Поблагодарили 1162 раз(а)
Фотоальбомы: 23 фото
Репутация: 1346
ну да
__________________
Если проблему решить можно — не стоит о ней беспокоиться,
Если проблему решить нельзя — беспокоиться бесполезно.
Далай-Лама XIV.

Что было, то и будет, и что делалось, то и будет делаться, и нет ничего нового под солнцем. Бывает нечто, о чем говорят: "смотри, вот это новое"; но это было уже в веках, бывших прежде нас.
Книга Екклесиаста [9:10]


Витос вне форума   Цитировать 0
Старый 10.08.2010, 00:24   #23 (ссылка)
V.I.P.

Автор темы
 
Аватар для Rafa

Регистрация: 24.10.2009
Адрес: МОЙДОДЫР
Сообщений: 5,650
Поблагодарил: 388 раз(а)
Поблагодарили 577 раз(а)
Фотоальбомы: не добавлял


Rafa добавил 09.08.2010 в 22:21
http://scbist.com/scb/uploaded/1495_...mmmmmmmfgh.jpg

Rafa добавил 09.08.2010 в 22:24
Витос можете проверить построение схемы согласно выше указанным требованиям.
Заранее спасибо!!!!!!!!!!!!!!!!!!!

Последний раз редактировалось Rafa; 10.08.2010 в 00:24. Причина: Добавлено сообщение
Rafa вне форума   Цитировать 1
Старый 10.08.2010, 12:38   #24 (ссылка)
Регулировщик-любитель
 
Аватар для Витос

Регистрация: 13.04.2009
Сообщений: 5,099
Поблагодарил: 853 раз(а)
Поблагодарили 1162 раз(а)
Фотоальбомы: 23 фото
Репутация: 1346
Да, если ничего не проглядел, то правильно.
__________________
Если проблему решить можно — не стоит о ней беспокоиться,
Если проблему решить нельзя — беспокоиться бесполезно.
Далай-Лама XIV.

Что было, то и будет, и что делалось, то и будет делаться, и нет ничего нового под солнцем. Бывает нечто, о чем говорят: "смотри, вот это новое"; но это было уже в веках, бывших прежде нас.
Книга Екклесиаста [9:10]


Витос вне форума   Цитировать 0
Поблагодарили:
Данный пост получил благодарности от пользователей
Старый 10.08.2010, 13:18   #25 (ссылка)
V.I.P.

Автор темы
 
Аватар для Rafa

Регистрация: 24.10.2009
Адрес: МОЙДОДЫР
Сообщений: 5,650
Поблагодарил: 388 раз(а)
Поблагодарили 577 раз(а)
Фотоальбомы: не добавлял
Витос я бы хотел уточнить по поводу замыкающих реле в пусковых цепях.
Дополнительные замыкающие реле не нужны ????????????
Rafa вне форума   Цитировать 1
Старый 10.08.2010, 15:56   #26 (ссылка)
Регулировщик-любитель
 
Аватар для Витос

Регистрация: 13.04.2009
Сообщений: 5,099
Поблагодарил: 853 раз(а)
Поблагодарили 1162 раз(а)
Фотоальбомы: 23 фото
Репутация: 1346
да вроде ни к чему...
__________________
Если проблему решить можно — не стоит о ней беспокоиться,
Если проблему решить нельзя — беспокоиться бесполезно.
Далай-Лама XIV.

Что было, то и будет, и что делалось, то и будет делаться, и нет ничего нового под солнцем. Бывает нечто, о чем говорят: "смотри, вот это новое"; но это было уже в веках, бывших прежде нас.
Книга Екклесиаста [9:10]


Витос вне форума   Цитировать 0
Поблагодарили:
Данный пост получил благодарности от пользователей
Старый 11.08.2010, 01:43   #27 (ссылка)
V.I.P.

Автор темы
 
Аватар для Rafa

Регистрация: 24.10.2009
Адрес: МОЙДОДЫР
Сообщений: 5,650
Поблагодарил: 388 раз(а)
Поблагодарили 577 раз(а)
Фотоальбомы: не добавлял
Витос у меня вопросик.
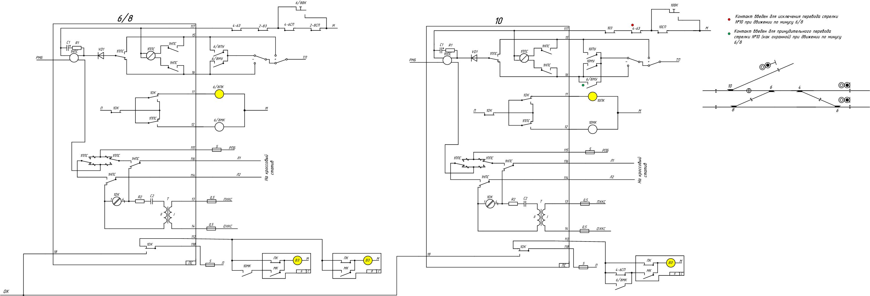
Я в пусковую цепь стрелки 10 ввел контакт 4-6З, для того чтобы ДСП не смогла ее перевести в плюс при задании маршрута по минусу 6/8.
Скажите, нужно паралелльно контакту 4-6З присобачить контакт 6/8ПК?????


Rafa добавил 10.08.2010 в 23:43

Последний раз редактировалось Rafa; 11.08.2010 в 01:44. Причина: Добавлено сообщение
Rafa вне форума   Цитировать 1
Старый 11.08.2010, 11:59   #28 (ссылка)
V.I.P.
 
Аватар для zamshch13

Регистрация: 27.11.2009
Сообщений: 132
Поблагодарил: 7 раз(а)
Поблагодарили 5 раз(а)
Фотоальбомы: не добавлял
Репутация: 1
А для чего? Если мы ставим 6/8 в "+" и задаем маршрут по "+" стр.10, пусковая цепь все-равно обесточена будет контактом 10З
zamshch13 вне форума   Цитировать 0
Старый 11.08.2010, 14:23   #29 (ссылка)
V.I.P.

Автор темы
 
Аватар для Rafa

Регистрация: 24.10.2009
Адрес: МОЙДОДЫР
Сообщений: 5,650
Поблагодарил: 388 раз(а)
Поблагодарили 577 раз(а)
Фотоальбомы: не добавлял
Ну так при движении от стрелки 10 к стрелке 6 первым разомкнется секция 10СП, 10З встанет под ток, ПУСКОВАЯ ЦЕПЬ стрелки 10 будет разомкнута контактом 4-6З. Стрелку 10 при етом можно перевести в минус после размыкания секции 4-6СП и 10СП.

Rafa вне форума   Цитировать 1
Старый 11.08.2010, 17:46   #30 (ссылка)
V.I.P.
 
Аватар для zamshch13

Регистрация: 27.11.2009
Сообщений: 132
Поблагодарил: 7 раз(а)
Поблагодарили 5 раз(а)
Фотоальбомы: не добавлял
Репутация: 1
А вам принципиально надо 10 стрелку сразу за хвостом переводить? Время, затраченное на проезд секции 4-6СП не должно сильно сказаться на маневровой работе. Будет похоже как на защиту от потери шунта
zamshch13 вне форума   Цитировать 0
Похожие темы
Тема Автор Раздел Ответов Последнее сообщение
=Курсовая работа= Проект двухпутного перегона от станции А до станции Б протяженностью 6800 метров Admin Дипломы, курсовые, лекции, рефераты по СЦБ 5 31.07.2014 21:31
Вопрос по АПС-04 Марина Юрьевна Общие вопросы эксплуатации устройств СЦБ 24 31.08.2011 18:56
Вопрос Специалист Дипломы, курсовые, лекции, рефераты по СЦБ 1 23.05.2010 15:16
Вопрос о будущем:) Цифровой Разговоры обо всем 13 17.02.2010 14:40
=Техн. решения= Управление светофорами главных путей станции с двух соседних станций - 419209-ТР Толян Релейные централизации 0 28.01.2010 19:13

Ответить в этой теме   Перейти в раздел этой темы   Translate to English

Возможно вас заинтересует информация по следующим меткам (темам):
, , , ,


Здесь присутствуют: 1 (пользователей: 0 , гостей: 1)
 

Ваши права в разделе
Вы не можете создавать новые темы
Вы не можете отвечать в темах
Вы не можете прикреплять вложения
Вы не можете редактировать свои сообщения

BB коды Вкл.
Смайлы Вкл.
[IMG] код Вкл.
HTML код Выкл.
Trackbacks are Вкл.
Pingbacks are Вкл.
Refbacks are Выкл.



Часовой пояс GMT +3, время: 11:17.

Яндекс.Метрика Справочник 
сцбист.ру сцбист.рф

СЦБИСТ (ранее назывался: Форум СЦБистов - Railway Automation Forum) - крупнейший сайт работников локомотивного хозяйства, движенцев, эсцебистов, путейцев, контактников, вагонников, связистов, проводников, работников ЦФТО, ИВЦ железных дорог, дистанций погрузочно-разгрузочных работ и других железнодорожников.
Связь с администрацией сайта: admin@scbist.com
1 2 3 4 5 6 7 8 9 10 11 12 13 14 15 16 17 18 19 20 21 22 23 24 25 26 27 28 29 30 31 32 33 34 
Powered by vBulletin® Version 3.8.1
Copyright ©2000 - 2026, Jelsoft Enterprises Ltd.
Powered by NuWiki v1.3 RC1 Copyright ©2006-2007, NuHit, LLC Перевод: zCarot