СЦБИСТ - железнодорожный форум, блоги, фотогалерея, социальная сеть
Вернуться   СЦБИСТ - железнодорожный форум, блоги, фотогалерея, социальная сеть > Помощь студентам, аспирантам, учащимся > Ищу/Предлагаю
Ищу/Предлагаю Создайте тему в этом разделе с описанием вашего задания - и вам помогут!
Закладки ДневникиПоддержка Сообщество Комментарии к фото Сообщения за день
Ответить в этой теме   Перейти в раздел этой темы    
 
В мои закладки Подписка на тему по электронной почте Отправить другу по электронной почте Опции темы Поиск в этой теме
Старый 17.02.2011, 20:26   #16 (ссылка)
Новый пользователь
 
Аватар для Torquato Tasso

Регистрация: 07.07.2009
Сообщений: 5,879
Поблагодарил: 282 раз(а)
Поблагодарили 1013 раз(а)
Фотоальбомы: 1 фото
Цитата:
Сообщение от Delink Посмотреть сообщение
повреждение - КЗ в электродвигателе
какие действия ШН для поиска данного повреждения
.

rjnjd-utyyflbq добавил 17.02.2011 в 20:26
Цитата:
Сообщение от ИЛЬЯШОВ АНДРЕЙ Посмотреть сообщение
Как какие. Бежать в мастерскую, брать двигатель и бежать на стрелку, а интересно, почему предохранитель еще не сгорел....
. Первый раз в жизни такое вижу.. ..Для поиска повреждения нужно менять двигатель

Последний раз редактировалось Torquato Tasso; 17.02.2011 в 20:29. Причина: Добавлено сообщение
Torquato Tasso вне форума   Цитировать 0
Старый 17.02.2011, 20:37   #17 (ссылка)
Super V.I.P.
 
Аватар для ШНС СЦБ

Регистрация: 13.09.2009
Сообщений: 3,122
Поблагодарил: 1042 раз(а)
Поблагодарили 377 раз(а)
Фотоальбомы: не добавлял
Репутация: 299
Я не понял. КЗ в электродвигателе-это не повреждение? Или нужно составить алгоритм установления(определения) этого повреждения?
__________________
Ничто и никто не изменит внутреннего существа моей души, я пойду своим прямым путем, буду делать все, что сочту полезным и честным не только для себя, но и для окружающих, и передам это знамя потомкам...
ШНС СЦБ вне форума   Цитировать 0
Старый 17.02.2011, 21:03   #18 (ссылка)
Новый пользователь
 
Аватар для Torquato Tasso

Регистрация: 07.07.2009
Сообщений: 5,879
Поблагодарил: 282 раз(а)
Поблагодарили 1013 раз(а)
Фотоальбомы: 1 фото
Написано русским языком
Цитата:
Сообщение от Delink Посмотреть сообщение
...какие действия ШН для поиска данного повреждения
Torquato Tasso вне форума   Цитировать 0
Старый 17.02.2011, 21:24   #19 (ссылка)
Super V.I.P.
 
Аватар для ШНС СЦБ

Регистрация: 13.09.2009
Сообщений: 3,122
Поблагодарил: 1042 раз(а)
Поблагодарили 377 раз(а)
Фотоальбомы: не добавлял
Репутация: 299
Ути какой ты русский, хотя не похож rjnjd-utyyflbq. Схемы давать нужно, а не алгоритмы поиска повреждений...
__________________
Ничто и никто не изменит внутреннего существа моей души, я пойду своим прямым путем, буду делать все, что сочту полезным и честным не только для себя, но и для окружающих, и передам это знамя потомкам...
ШНС СЦБ вне форума   Цитировать 0
Старый 18.02.2011, 15:10   #20 (ссылка)
статус
 
Аватар для Кабанбай Батыр

Регистрация: 20.10.2009
Сообщений: 3,237
Поблагодарил: 579 раз(а)
Поблагодарили 819 раз(а)
Фотоальбомы: 92 фото
Записей в дневнике: 10
Цитата:
повреждение - КЗ в электродвигателе
какие действия ШН для поиска данного повреждения
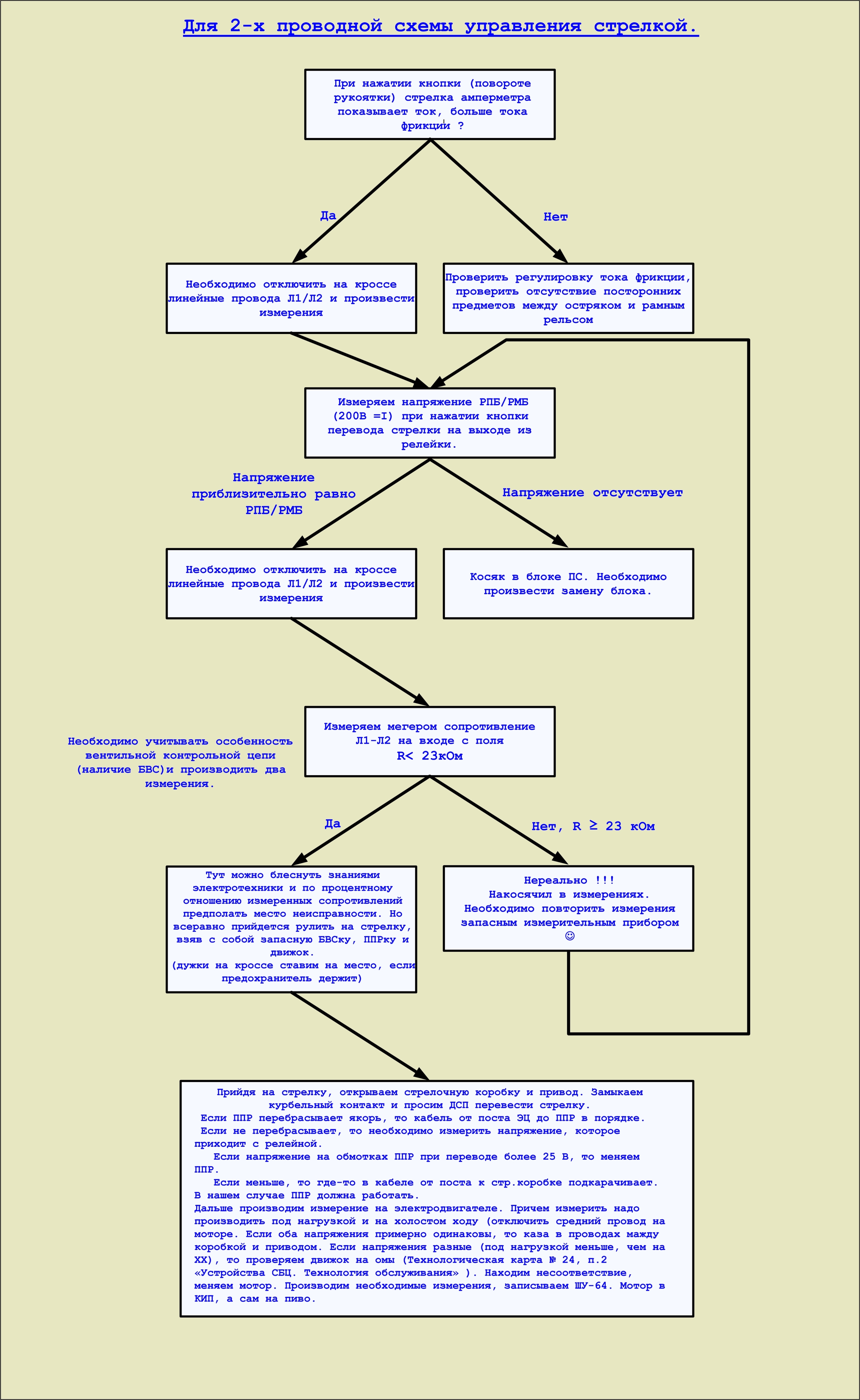
Думаю такой алгоритм устроит преподавателя.
Кстати, кто сейчас в АТЖТ читает станционные системы ?


"Алгоритм"
Щелкните, чтобы увидеть содержимое

Скачать исходник.

ЗЫ: насчет рабочего преда; чистая электротехника - ток в цепи при полном КЗ в двигателе будет в районе 7 А (220В источник, 30 Ом сопротивления кабеля). А 5А пред горит при 10-11,5А.
Кабанбай Батыр вне форума   Цитировать 0
Старый 18.02.2011, 18:24   #21 (ссылка)
Новый пользователь
 
Аватар для Torquato Tasso

Регистрация: 07.07.2009
Сообщений: 5,879
Поблагодарил: 282 раз(а)
Поблагодарили 1013 раз(а)
Фотоальбомы: 1 фото
Цитата:
Сообщение от Александр Михайлович Посмотреть сообщение

.....Кстати, кто сейчас в АТЖТ читает станционные системы ?

Во всяком случае для заочников Роман Галка и Елена Викторовна Мацнева.

Последний раз редактировалось Torquato Tasso; 26.03.2011 в 22:32.
Torquato Tasso вне форума   Цитировать 0
Поблагодарили:
Данный пост получил благодарности от пользователей
Старый 18.02.2011, 18:33   #22 (ссылка)
статус
 
Аватар для Кабанбай Батыр

Регистрация: 20.10.2009
Сообщений: 3,237
Поблагодарил: 579 раз(а)
Поблагодарили 819 раз(а)
Фотоальбомы: 92 фото
Записей в дневнике: 10
Цитата:
...Роман Галка ...
Так и спалиться можно (http://scbist.com/member.php?u=914)
Кабанбай Батыр вне форума   Цитировать 0
Старый 17.03.2011, 20:41   #23 (ссылка)
Кандидат в V.I.P.

Автор темы
 
Аватар для Delink

Регистрация: 07.02.2010
Сообщений: 17
Поблагодарил: 6 раз(а)
Поблагодарили 0 раз(а)
Фотоальбомы: не добавлял
Репутация: 0
Цитата:
Сообщение от Александр Михайлович Посмотреть сообщение
Думаю такой алгоритм устроит преподавателя.
Кстати, кто сейчас в АТЖТ читает станционные системы ?


"Алгоритм"
Щелкните, чтобы увидеть содержимое

Скачать исходник.

ЗЫ: насчет рабочего преда; чистая электротехника - ток в цепи при полном КЗ в двигателе будет в районе 7 А (220В источник, 30 Ом сопротивления кабеля). А 5А пред горит при 10-11,5А.
да спасибо алгоритм как раз подходит.
да станционные так и читают Галка Р. Н. и Мацнева О. В.
Delink вне форума   Цитировать 0
Старый 17.03.2011, 20:51   #24 (ссылка)
статус
 
Аватар для Кабанбай Батыр

Регистрация: 20.10.2009
Сообщений: 3,237
Поблагодарил: 579 раз(а)
Поблагодарили 819 раз(а)
Фотоальбомы: 92 фото
Записей в дневнике: 10
Цитата:
Сообщение от Delink Посмотреть сообщение
....
Привет АТЖТ от старосты 4-А-296!!! В этом годе 15 лет как выпустился, планируем на первую субботу июня водку пьянствовать и безобразия нарушать
Кабанбай Батыр вне форума   Цитировать 0
Старый 12.04.2011, 10:32   #25 (ссылка)
Кандидат в V.I.P.
 
Аватар для ИгорьЩ

Регистрация: 12.04.2011
Сообщений: 1
Поблагодарил: 0 раз(а)
Поблагодарили 0 раз(а)
Фотоальбомы: не добавлял
Репутация: 0
курсовой по станционным системам, в том числе захватывает бмрц. нужен человек который может проверить и поправить косяки. сделан почти полностью. бмрц наборная, исполнительная и эксплуатационная часть оставляют желать лучшего. завтра экзамен. пожалуйста помогите срочно. для связи icq 278361760
ИгорьЩ вне форума   Цитировать 0
Похожие темы
Тема Автор Раздел Ответов Последнее сообщение
БМРЦ-БН Мегет_Зуй БМРЦ 19 23.07.2015 10:07
Вопрос к курсовому по перегонам irrrok Дипломы, курсовые, лекции, рефераты по СЦБ 8 13.05.2011 15:44
ПОМОГИТЕ ПО БМРЦ Gaynulla Курсовое и дипломное проектирование 6 02.12.2010 18:36
ИЩЮ СХЕМЫ ПО БМРЦ !!!!Помогите=) DENCHIC Курсовое и дипломное проектирование 4 31.05.2010 16:38
БМРЦ с ММН Veshtal Курсовое и дипломное проектирование 0 23.05.2010 09:56

Ответить в этой теме   Перейти в раздел этой темы   Translate to English

Возможно вас заинтересует информация по следующим меткам (темам):
, , ,


Здесь присутствуют: 1 (пользователей: 0 , гостей: 1)
 

Ваши права в разделе
Вы не можете создавать новые темы
Вы не можете отвечать в темах
Вы не можете прикреплять вложения
Вы не можете редактировать свои сообщения

BB коды Вкл.
Смайлы Вкл.
[IMG] код Вкл.
HTML код Выкл.
Trackbacks are Вкл.
Pingbacks are Вкл.
Refbacks are Выкл.



Часовой пояс GMT +3, время: 03:10.

Яндекс.Метрика Справочник 
сцбист.ру сцбист.рф

СЦБИСТ (ранее назывался: Форум СЦБистов - Railway Automation Forum) - крупнейший сайт работников локомотивного хозяйства, движенцев, эсцебистов, путейцев, контактников, вагонников, связистов, проводников, работников ЦФТО, ИВЦ железных дорог, дистанций погрузочно-разгрузочных работ и других железнодорожников.
Связь с администрацией сайта: admin@scbist.com
1 2 3 4 5 6 7 8 9 10 11 12 13 14 15 16 17 18 19 20 21 22 23 24 25 26 27 28 29 30 31 32 33 34 
Powered by vBulletin® Version 3.8.1
Copyright ©2000 - 2026, Jelsoft Enterprises Ltd.
Powered by NuWiki v1.3 RC1 Copyright ©2006-2007, NuHit, LLC Перевод: zCarot