СЦБИСТ - железнодорожный форум, блоги, фотогалерея, социальная сеть

СЦБИСТ - железнодорожный форум, блоги, фотогалерея, социальная сеть (https://scbist.com/)
-   Связь на железнодорожном транспорте (https://scbist.com/svyaz-na-zheleznodorozhnom-transporte/)
-   -   Всем кому интересны темы р/связи и ПСГО (https://scbist.com/svyaz-na-zheleznodorozhnom-transporte/21964-vsem-komu-interesny-temy-r-svyazi-i-psgo.html)

Вы просматриваете версию для печати. Если вы хотите увидеть статью полностью - перейдите по ссылке

HNS 05.06.2013 21:06

Цитата:

Сообщение от rzs_zen (Сообщение 153967)
Подскажите в чем может быть проблемма. Стык дорог, две независимые ВЛ-10КВ,соеденены между собой кабелем РК-50 70метров, через ЛТ-1А и СМ. На передачу проблем нет уровни 120 дб через2 км от вставки, от машиниста 36 дб на радиостанции за 600м до вставки. От вставки до радиостанции 800м.

Разложи все по полочкам. Как обрабатывается ВЛка, РС на перегоне. Откуда берется 120 dB? Сколько метров от ВЛки до ЖД пути.

radist_ss 06.06.2013 01:47

уважаемый rzs_zen, а зачем РК-50 ?
попробуйте от одной ВЛ к другой протянуть волновод, и соединится через конденсаторы СМР

Lukich269 13.06.2013 12:46

подскажите по поводу составления карт слышимости громкоговорящей связи. Ломаю голову года 3. техдокументация шч-8

HNS 14.06.2013 23:33

Цитата:

Сообщение от Lukich269 (Сообщение 157198)
подскажите по поводу составления карт слышимости громкоговорящей связи. Ломаю голову года 3. техдокументация шч-8

Вот как то не правильно поставлен вопрос. Если техкарт, то посмотри вот здесь. Я когда то выкладывал, на форум.

Скачать



Может это поможет

Buggor 10.07.2013 08:22

Может кто подскажет.
Работаю в ПЖТ у нас свои 2 частоты (диапазона 146-174), уже второй год РЖД наседает чтобы мы купили их частоты, ссылаясь на ПТЭ и другие документы, но там сказано что при выезде на пути общего пользования локомотивы должны быть оборудованы радиостанциями с диапазоном частот станции на которую выезжают. На станции на которую мы выезжаем стоит наша радиостанция работающая на нашей частоте, согласованная ещё около 10 лет назад... Хотелосьбы выслушать мнения о закономерности таких действий, грозятся вплоть до прекращения подачи вагонов. Попахивает монополией.

Макс - МЖД 10.07.2013 09:18

РЖД правильно говорит! Ваша р/ст. должна работать в диапазоне станции, на которую Вы выезжаете, например потому, что все переговоры по маневровой радиосвязи обязательно регистрируются. Чтобы найти виноватых если что-то случится. А нахождение р/ст у ДСП станции на которую Вы выезжаете не совсем законно - она за РЦС не числится (скорее всего) и в случае поломки - ДСП останется без связи с Вами.

NikoS 25.07.2013 14:01

Коллеги, есть ли у кого схема обмоток ТЛТ-200, или паспорт его. Если он включается в линии 120-0, то как тогда будет работать режим "тихо" по 30-0? Как он правильно включается?
(Типовой по сдпс-ц1 читал, там все так красиво, что не поймешь, как оно работает вообще.)

HNS 26.07.2013 10:42

Трансформатор линейный трансляционный

ТЛТ200
ТУ32ЦШ 3776-95

Повышает напряжение речевых сигналов, передаваемых по кабельным линиям громкоговорящего оповещения, с целью снижения потери полезной мощности при длине кабельной линии более 1,0 км.

Трансформатор ТЛТ-200 используется, когда длина кабеля холостого пробега превышает 1 км, а мощность линии ГО более 100 Вт.

Это просто повышающий трансформатор, то есть компенсирующий потери в линии ГО. Функции режимов тихо, громко, сохраняются. Его нужно включать в провода, общий и громко.

HNS добавил 26.07.2013 в 10:42
Трансформатор линейный трансляционный ТЛТ-200Р КИПЛ 4.732.000 ПС

Наименование
Трансформатор линейный трансляционный ТЛТ-200Р

Назначение
Трансформатор линейный трансляционный ТЛТ-200Р предназначен для уменьшения потерь в трансляционных линиях в системах громкоговорящей связи и оповещения.

Особенности конструкции
♦ трансформатор выполнен в металлическом корпусе исполнения IP33,
рассчитанном для установки на бетонные или деревянные опоры (столбы) .
♦ наличие встроенного устройства грозозащиты, увеличивающего надежность и
долговечность при эксплуатации.
♦ подключение к одному трансформатору громкоговорителя(ей) с суммарной
мощностью до 200 Вт.
♦ подключение проводов при помощи «зажима под винт».
♦ удобство и безопасность обслуживания в процессе эксплуатации благодаря
наличию дверцы, запираемой на ключ.
♦ заливка трансформатора эпоксидным компаундом и применение крепежных
элементов из нержавеющей стали, что обеспечивает стойкость к воздействию
климатических факторов в процессе эксплуатации.
Указания по применению
♦ ВНИМАНИЕ! Для обеспечения безопасности персонала при эксплуатации корпус
трансформатора должен быть надежно соединен проводом сечением не менее 2,5 мм2
с контуром защитного заземления.
Эксплуатация устройств с незаземленным корпусом категорически
запрещается!
♦ Подключение трансформатора к линии должно производится квалифицированным
специалистом в соответствие со схемой, приведенной с внутренней стороны дверцы.
♦ ВНИМАНИЕ! В трансформаторе имеются части, маркированные символом ,
находящиеся во время передачи сообщений под опасным напряжением. Все работы,
связанные с обслуживанием трансформатора, проводить только после отключения трансляционной линии от источника сигнала.
♦ Трансформатор рассчитан на установку на открытом воздухе в условиях
воздействия прямых атмосферных осадков при температуре воздуха от -40ºС до+50ºС.
♦ В период эксплуатации не реже одного раза в месяц, а также после периода
активной грозовой деятельности необходимо проводить визуальный контроль
состояния разрядников на плате. При обнаружения следов копоти или оплавления
промыть плату и произвести контроль работоспособности платы разрядников. В случае обнаружения неработоспособного состояния заменить соответствующий разрядник или плату.

Гарантии изготовителя
Предприятие-изготовитель гарантирует соответствие трансформатора линейного
трансляционного ТЛТ-200Р требованиям действующей технической документации при
соблюдении потребителем условий и правил хранения, ранспортирования, монтажа, наладки и эксплуатации.

Гарантийный срок эксплуатации – 18 месяцев со дня ввода в
эксплуатации,ю при условии предварительного хранения не более 6 месяцев со дня изготовления.

Гарантийный срок хранения – 1 год.
Действие гарантийных обязательств прекращается в случае нарушения потребителем
условий и правил хранения, транспортирования, монтажа и эксплуатации для комплекса в целом или его составных частей.

Гарантия не распространяется на изделия, имеющие механические повреждения и следы самостоятельного ремонта.
При предъявлении рекламаций в период гарантийного срока эксплуатации
предприятие-изготовитель гарантирует бесплатный ремонт изделия или поставку деталей, вышедших из строя не по вине потребителя.

Свидетельство о приемке
Трансформатор линейный трансляционный ТЛТ-200Р КИПЛ 4.732.000
Заводской № __________________________________________________ ______
изготовлен и принят в соответствии с обязательными требованиями государственных стандартов, действующей технической документацией и признан(ы) годным(и) кэксплуатации.

Начальник ОТК
М.П. _______________________ __________________
(личная подпись) (расшифровка подписи)
______________________
(год, месяц)

kissoleg 15.08.2013 16:52

Схема подключения антенны
 
может кто подскажет будет ли работать эта схема, или что тут можно изменить
http://scbist.com/members/86390-albums952-picture7395.html

Старик Хоттабыч 15.08.2013 20:12

Цитата:

Сообщение от kissoleg (Сообщение 165906)
может кто подскажет будет ли работать эта схема, или что тут можно изменить
http://scbist.com/members/86390-albums952-picture7395.html

а куда ссылка то ведет???:smile_24::laduh:
и вот своя проблемка-Через 4 месяца работы СДСП-Ц2М стали выходить из строя ПУ, подключение есть, а речь не проходит- что в ней ломать, что бы запустить- резерв закончился...

kissoleg 16.08.2013 09:55

может кто подскажет будет ли работать эта схема, или что тут можно изменить
http://scbist.com/scb/uploaded/86390_1376632395.jpg

Старик Хоттабыч 16.08.2013 23:09

[quote=kissoleg;166016]может кто подскажет будет ли работать эта схема, или что тут можно изменить
прочитай....
http://mirknig.com/knigi/apparatura/1181427478-pravila-organizacii-i-rascheta-setey-poezdnoy-radiosvyazi.html:smile_24::laduh:

HNS 17.08.2013 01:54

Зачем так сложно, попробуй вот так.

http://railway.kanaries.ru/index.php...rt=#entry78719

HOLLEN-73 17.08.2013 06:49

Цитата:

Сообщение от kissoleg (Сообщение 166016)
может кто подскажет будет ли работать эта схема, или что тут можно изменить
http://scbist.com/scb/uploaded/86390_1376632395.jpg

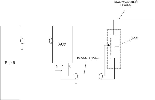
Схема будет работать даже без АнСУ, только в СК-6 необходимо сделать гальваническую развязку - два конденсатора 0,2 МКФ*500В. Контур СК настраивается как обычно - 2130, количество витков выставляется по КСВ-метру

HNS 17.08.2013 09:59

Не понимаю, зачем искать себе проблему. После АСУ включать 150 метров кабеля, потом ставить СК-6.
Проблем море.
1. Кабель РК- 50, повесить или закопать.
2. АСУ согласовать с кабелем.
3. следить за исправностью СК-6
4. Какие-то гальванические развязки.
Зачем ставить два одинаковых устройства, а потом мучится в их настройке.
Если уже есть АСУ (они взаимозаменяемые вещи с СК-6) то в применении СК-6 нет необходимости. К стати, АСУ 46 МЦВ очень хорошо строится, как на симметричную нагрузку, так и на несимметричную. В несимметричной нагрузке, большую роль играет противовес (хорошая земля).
Может здесь дело в другом. АСУ нужно расположить на посту ЭЦ (что бы легче настраивать его) но все равно, настраивать и следить за исправностью СК-6 нужно.

В чем выигрыш?


Часовой пояс GMT +3, время: 19:12.

Powered by vBulletin® Version 3.8.1
Copyright ©2000 - 2026, Jelsoft Enterprises Ltd. Перевод: zCarot


Яндекс.Метрика