СЦБИСТ - железнодорожный форум, блоги, фотогалерея, социальная сеть
Вернуться   СЦБИСТ - железнодорожный форум, блоги, фотогалерея, социальная сеть > Эксплуатация устройств СЦБ > Общие вопросы эксплуатации устройств СЦБ
Общие вопросы эксплуатации устройств СЦБ Смотрите также фото: Реле, Аппараты управления, ДГА и панели питания, Переезды, Релейные и микропроцессорные централизации, автоблокировки, ДЦ, СЦБ в метро.
Закладки ДневникиПоддержка Сообщество Комментарии к фото Сообщения за день
Ответить в этой теме   Перейти в раздел этой темы    
 
В мои закладки Подписка на тему по электронной почте Отправить другу по электронной почте Опции темы Поиск в этой теме
Старый 15.05.2010, 20:32   #1 (ссылка)
ПОЛУБОГ
 
Аватар для santuzzo

Регистрация: 02.03.2009
Адрес: Гомель
Возраст: 52
Сообщений: 111
Поблагодарил: 19 раз(а)
Поблагодарили 2 раз(а)
Фотоальбомы: не добавлял
Репутация: 3

Тема: Устройства ЧДК


Коллеги! У меня вечная проблема с системой ЧДК, постоянные сбои в работе. Никак не удается настроить. На плече 3 переезда и множество сигнальных точек на контроле у ДСП. АБ импульсная, запаса жил кабеля нет.
Как правильно отрегулировать работу устройств ЧДК? И есть ли какая- либо альтернатива этой устаревшей системе?
santuzzo вне форума   Цитировать 0
Старый 16.05.2010, 13:56   #2 (ссылка)
Кандидат в V.I.P.
 
Аватар для ilia

Регистрация: 17.04.2010
Сообщений: 1
Поблагодарил: 0 раз(а)
Поблагодарили 0 раз(а)
Фотоальбомы: не добавлял
Репутация: 0
У меня ЧДК была темой диплома в технаре,
главное настроить приёмники и передатчики (камертоны) в условиях мастерских, я возил свои передатчики мне настроили колебательные контура и всё нормально работал
ilia вне форума   Цитировать 0
Старый 18.05.2010, 22:44   #3 (ссылка)
V.I.P.
 
Аватар для dagon

Регистрация: 18.05.2009
Сообщений: 189
Поблагодарил: 61 раз(а)
Поблагодарили 24 раз(а)
Фотоальбомы: 1 фото
Репутация: 6
У нас старший выгонял весь штат на перегон и все с трубками на связи настраивали по его командам
dagon вне форума   Цитировать 0
Старый 19.05.2010, 08:39   #4 (ссылка)
Идеалист
 
Аватар для shnscb

Регистрация: 11.03.2010
Возраст: 45
Сообщений: 307
Поблагодарил: 88 раз(а)
Поблагодарили 49 раз(а)
Фотоальбомы: 1 фото
В нашей дистанции неплохо показали АКСТ, хотя тоже есть проблемы по эксплуатации. Думаю в перспективе они заменят ЧДК. Правда внедряются медленно. С ЧДК у нас проблема в основном не может КИП настроить хорошо генераторы и приемники (времени не хватает), а кабель новый год назад по перегону положили.
shnscb вне форума   Цитировать 0
Поблагодарили:
Данный пост получил благодарности от пользователей
Старый 23.06.2010, 22:24   #5 (ссылка)
Кандидат в V.I.P.
 
Аватар для Владимир_К

Регистрация: 16.03.2009
Сообщений: 19
Поблагодарил: 1 раз(а)
Поблагодарили 3 раз(а)
Фотоальбомы: не добавлял
Репутация: 0
У меня несколько длинных перегонов оборудованы системой ЧДК по 16 генераторов в плече.
Регулировку уровней провожу вдвоем, я на посту ЭЦ с прибором МПИ СЦБ и механик с машиной по перегону.
В приборе МПИ есть фильтры, которые настраиваются на любые частоты. При регулировке включаю частоту регулируемого генератора и даю команды добавить, уменьшить. На одну точку 5 минут.
Если регулировать без прибора МПИ, то вначале нужно снять все генераторы, потом отрегулировать каждый, потом все включить. Или на каждую точку по механику.
У нас на 120км АБ и 4-ре станции всего по штату 3 механика. То есть без прибора МПИ отрегулировать невозможно.
Владимир_К вне форума   Цитировать 0
Поблагодарили:
Данный пост получил благодарности от пользователей
Старый 16.02.2011, 02:21   #6 (ссылка)
Кандидат в V.I.P.
 
Аватар для ver

Регистрация: 07.01.2010
Сообщений: 103
Поблагодарил: 25 раз(а)
Поблагодарили 18 раз(а)
Фотоальбомы: не добавлял
Репутация: 30
Занимался ЧДК много лет и кое- что в нем понял. Самое страшное, по-моему, это РЕЗКОЕ отличие уровней сигнала от разных генераторов. В своем КИПе ДК создали прибор (обозвали его СИУ - селективный измеритель уровня). Тяжелый, зараза, в нем 16 фильтров от приемников. Но тоже при регулировке нужно два человека. Придумали технологию для ШН-ов, сам ее пробовал при регулировке в одно лицо. Суть такова: на точке отключаешь линию, нагружаешь выход генератора сопротивлением 300-400 Ом (просто закрепляешь на клеммы Ц-ешки резистор) и регулируешь напряжение на выходе генератора до 0,7А на самой дальней из 8-ми спарок. Потом, по мере приближения к станции, уменьшаешь на каждой спарке по 0,4-0,5. Ближе к станции можно и пару спарок оставить на одном напряжении. Основная беда в регулировке генераторов - последняя операция по технологии связана с максимальным напряжением на выходе генератора. И с этим уровнем сигнала он выходит на линию. Конечно, регулировка грубовата, но несколько перегонов ножками сам промерил, потом прибором проверял - довольно терпимо.
ver вне форума   Цитировать 0
Поблагодарили:
Данный пост получил благодарности от пользователей
Старый 08.01.2015, 19:17   #7 (ссылка)
Копченый
 
Аватар для Углев Дмитрий

Регистрация: 28.02.2009
Адрес: Екатеринбург
Возраст: 42
Сообщений: 3,252
Поблагодарил: 782 раз(а)
Поблагодарили 843 раз(а)
Фотоальбомы: 49 фото
Записей в дневнике: 1
Репутация: 490
Отправить сообщение для Углев Дмитрий с помощью ICQ
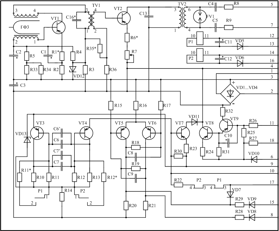
Коллеги!
Посмотрите на часть схемы генератора ЧДК ГК-5.
Вопрос: зачем конденсатор С10 рядом с VT9?

Углев Дмитрий вне форума   Цитировать 0
Старый 08.01.2015, 19:26   #8 (ссылка)
Super V.I.P.
 
Аватар для olega88

Регистрация: 23.08.2009
Возраст: 42
Сообщений: 1,612
Поблагодарил: 538 раз(а)
Поблагодарили 242 раз(а)
Фотоальбомы: не добавлял
Репутация: 440
для плавного нарастания тока смещения
__________________
olega88 вне форума   Цитировать 0
Старый 08.01.2015, 19:29   #9 (ссылка)
Super V.I.P.
 
Аватар для Adagumer

Регистрация: 16.02.2012
Сообщений: 5,268
Поблагодарил: 6719 раз(а)
Поблагодарили 977 раз(а)
Фотоальбомы: не добавлял
Репутация: 1694
Цитата:
Сообщение от Углев Дмитрий
зачем конденсатор
Положительная "Обратная связь" добавляет усиления.
Возможно частотнозависимая, тут от номиналов резисторов зависит.
Adagumer вне форума   Цитировать 0
Старый 09.01.2015, 12:11   #10 (ссылка)
ДОНЧАНИН
 
Аватар для glebas

Регистрация: 07.03.2009
Адрес: Донецк
Сообщений: 325
Поблагодарил: 65 раз(а)
Поблагодарили 71 раз(а)
Фотоальбомы: не добавлял
Репутация: 156
Отправить сообщение для glebas с помощью ICQ
Цитата:
регулируешь напряжение на выходе генератора до 0,7А на самой дальней из 8-ми спарок. Потом, по мере приближения к станции, уменьшаешь на каждой спарке по 0,4-0,5.
Опечатка или все таки ток???
__________________
Не возможно знать все, но стремиться просто необходимо...
glebas вне форума   Цитировать 0
Старый 09.01.2015, 13:02   #11 (ссылка)
V.I.P.
 
Аватар для Rafa

Регистрация: 24.10.2009
Адрес: МОЙДОДЫР
Сообщений: 5,650
Поблагодарил: 388 раз(а)
Поблагодарили 577 раз(а)
Фотоальбомы: не добавлял
скорее всего это ООС для ВЧ помех.


В УК 25-50 так тоже делали.

Rafa добавил 09.01.2015 в 14:02
..........................

могу врать----но в схеме ошибка.

на эмиттер VT2 идет минус вместо плюса

Комментарии к сообщению (репутация)
Углев Дмитрий, положительно: За наблюдательность!

Последний раз редактировалось Rafa; 09.01.2015 в 13:02. Причина: Добавлено сообщение
Rafa вне форума   Цитировать 1
Старый 09.01.2015, 13:35   #12 (ссылка)
Super V.I.P.
 
Аватар для Adagumer

Регистрация: 16.02.2012
Сообщений: 5,268
Поблагодарил: 6719 раз(а)
Поблагодарили 977 раз(а)
Фотоальбомы: не добавлял
Репутация: 1694
Цитата:
Сообщение от Rafa
скорее всего это ООС
Отрицательная связь бралась бы с коллектора, а эмиттера только положительная. Если предположить что конденсатор используется для задержки сигнала то разумнее было бы его плюсовой вывод подключить к катоду VD10, а в таком включении, мне кажется, он будет ускорять срабатывание ключа.

Adagumer добавил 09.01.2015 в 14:35
Цитата:
о в схеме ошибка.
Да ошибка только в маркировке диодного моста.

Последний раз редактировалось Adagumer; 09.01.2015 в 13:35. Причина: Добавлено сообщение
Adagumer вне форума   Цитировать 0
Поблагодарили:
Данный пост получил благодарности от пользователей
Старый 09.01.2015, 13:42   #13 (ссылка)
V.I.P.
 
Аватар для Rafa

Регистрация: 24.10.2009
Адрес: МОЙДОДЫР
Сообщений: 5,650
Поблагодарил: 388 раз(а)
Поблагодарили 577 раз(а)
Фотоальбомы: не добавлял
Цитата:
Сообщение от Adagumer Посмотреть сообщение
Да ошибка только в маркировке диодного моста.
каскад на VT2 не получает питание.

эмиттер и коллектор идут на минус.

..........................


В ГКШ на выходе вроде двухтактный был.
Rafa вне форума   Цитировать 1
Старый 09.01.2015, 13:46   #14 (ссылка)
Super V.I.P.
 
Аватар для Adagumer

Регистрация: 16.02.2012
Сообщений: 5,268
Поблагодарил: 6719 раз(а)
Поблагодарили 977 раз(а)
Фотоальбомы: не добавлял
Репутация: 1694
Цитата:
Сообщение от Rafa
эмиттер и коллектор идут на минус.
Точно! Проводом от R7 промахнулись и залепили его на минус.
Adagumer вне форума   Цитировать 0
Старый 09.01.2015, 13:49   #15 (ссылка)
V.I.P.
 
Аватар для Rafa

Регистрация: 24.10.2009
Адрес: МОЙДОДЫР
Сообщений: 5,650
Поблагодарил: 388 раз(а)
Поблагодарили 577 раз(а)
Фотоальбомы: не добавлял
Цитата:
Сообщение от Adagumer Посмотреть сообщение
Точно! Проводом от R7 промахнулись и залепили его на минус.
лишний провод ?
Rafa вне форума   Цитировать 1
Похожие темы
Тема Автор Раздел Ответов Последнее сообщение
Фазирующие устройства lion 55 Разговоры обо всем 5 06.01.2016 16:45
=ТМП= Станционные устройства ДЦ - ЭЦ-2 Admin Релейные централизации 1 05.08.2014 11:23
Устройства электропитания УЭП-МПК Толян Электропитание железнодорожной автоматики 0 29.05.2010 20:45
=Разное= Горочные устройства Толян Дипломы, курсовые, лекции, рефераты по СЦБ 0 16.03.2010 22:03
Устройства АТС в метрополитенах СЦБист Рефераты 0 10.11.2009 16:34

Ответить в этой теме   Перейти в раздел этой темы

Возможно вас заинтересует информация по следующим меткам (темам):


Здесь присутствуют: 1 (пользователей: 0 , гостей: 1)
 

Ваши права в разделе
Вы не можете создавать новые темы
Вы не можете отвечать в темах
Вы не можете прикреплять вложения
Вы не можете редактировать свои сообщения

BB коды Вкл.
Смайлы Вкл.
[IMG] код Вкл.
HTML код Выкл.
Trackbacks are Вкл.
Pingbacks are Вкл.
Refbacks are Выкл.



Часовой пояс GMT +3, время: 00:37.

Яндекс.Метрика Справочник 
сцбист.ру сцбист.рф

СЦБИСТ (ранее назывался: Форум СЦБистов - Railway Automation Forum) - крупнейший сайт работников локомотивного хозяйства, движенцев, эсцебистов, путейцев, контактников, вагонников, связистов, проводников, работников ЦФТО, ИВЦ железных дорог, дистанций погрузочно-разгрузочных работ и других железнодорожников.
Связь с администрацией сайта: admin@scbist.com
1 2 3 4 5 6 7 8 9 10 11 12 13 14 15 16 17 18 19 20 21 22 23 24 25 26 27 28 29 30 31 32 33 34 
Powered by vBulletin® Version 3.8.1
Copyright ©2000 - 2026, Jelsoft Enterprises Ltd.
Powered by NuWiki v1.3 RC1 Copyright ©2006-2007, NuHit, LLC Перевод: zCarot