СЦБИСТ - железнодорожный форум, блоги, фотогалерея, социальная сеть
Вернуться   СЦБИСТ - железнодорожный форум, блоги, фотогалерея, социальная сеть > Флудильня > Наука и техника > Автомобили
Автомобили Обсуждаем все, связанное с автотранспортом
Закладки ДневникиПоддержка Сообщество Комментарии к фото Сообщения за день
Ответить в этой теме   Перейти в раздел этой темы    
 
В мои закладки Подписка на тему по электронной почте Отправить другу по электронной почте Опции темы Поиск в этой теме
Старый 14.09.2014, 18:11   #76 (ссылка)
ст. Баджал
 
Аватар для tiksi

Регистрация: 21.07.2009
Сообщений: 7,810
Поблагодарил: 790 раз(а)
Поблагодарили 994 раз(а)
Фотоальбомы: 47 фото
Разобрал гудок. Катушка озадачила. Если это перегрев, то откуда. Предохранитель и время включения его, вроде не дает длительный нагрев обмотки. Сопротивление на сегодня ее 1 Ом, правда мерил китайчиком, что маловато. Пред на 15 Ампер на пару. Но и второй гудок имеет те же 1 Ом. Вобщем не понял.
Схемка, как видно по фото, залита смолой. Сейчас думаю, чем ее растворить.
Миниатюры
Автосоветы от СЦБиста-20140914_180047.jpg  Автосоветы от СЦБиста-20140914_180712.jpg  Автосоветы от СЦБиста-20140914_180329.jpg  Автосоветы от СЦБиста-20140914_180215.jpg  
tiksi вне форума   Цитировать 0
Старый 14.09.2014, 19:35   #77 (ссылка)
Регулировщик-любитель
 
Аватар для Витос

Регистрация: 13.04.2009
Сообщений: 5,209
Поблагодарил: 853 раз(а)
Поблагодарили 1162 раз(а)
Фотоальбомы: 23 фото
Репутация: 1346
Это эпоксидка, похоже. Ничем ты её не растворишь.
__________________
Если проблему решить можно — не стоит о ней беспокоиться,
Если проблему решить нельзя — беспокоиться бесполезно.
Далай-Лама XIV.

Что было, то и будет, и что делалось, то и будет делаться, и нет ничего нового под солнцем. Бывает нечто, о чем говорят: "смотри, вот это новое"; но это было уже в веках, бывших прежде нас.
Книга Екклесиаста [9:10]


Витос вне форума   Цитировать 0
Старый 14.09.2014, 20:32   #78 (ссылка)
Регулировщик-любитель
 
Аватар для Витос

Регистрация: 13.04.2009
Сообщений: 5,209
Поблагодарил: 853 раз(а)
Поблагодарили 1162 раз(а)
Фотоальбомы: 23 фото
Репутация: 1346
Цитата:
Сообщение от tiksi Посмотреть сообщение
Разобрал гудок. Катушка озадачила.
А пробовал свою схему нагрузить на 4-х омный динамик?
__________________
Если проблему решить можно — не стоит о ней беспокоиться,
Если проблему решить нельзя — беспокоиться бесполезно.
Далай-Лама XIV.

Что было, то и будет, и что делалось, то и будет делаться, и нет ничего нового под солнцем. Бывает нечто, о чем говорят: "смотри, вот это новое"; но это было уже в веках, бывших прежде нас.
Книга Екклесиаста [9:10]


Витос вне форума   Цитировать 0
Старый 14.09.2014, 20:39   #79 (ссылка)
ст. Баджал
 
Аватар для tiksi

Регистрация: 21.07.2009
Сообщений: 7,810
Поблагодарил: 790 раз(а)
Поблагодарили 994 раз(а)
Фотоальбомы: 47 фото
Нет, не пробывал. Пока ИП нету.
tiksi вне форума   Цитировать 0
Старый 14.09.2014, 22:13   #80 (ссылка)
Super V.I.P.
 
Аватар для Скиталец

Регистрация: 27.09.2011
Адрес: Самара
Возраст: 72
Сообщений: 3,678
Поблагодарил: 835 раз(а)
Поблагодарили 789 раз(а)
Фотоальбомы: не добавлял
Контакты прерывателя обычной вибрационной бибикалки заменены генератором звуковой частоты (скорее всего - мультивибратор) и мощным ключом на полевом транзисторе. Вот и вся схема.
Скиталец вне форума   Цитировать 0
Старый 16.09.2014, 17:54   #81 (ссылка)
ст. Баджал
 
Аватар для tiksi

Регистрация: 21.07.2009
Сообщений: 7,810
Поблагодарил: 790 раз(а)
Поблагодарили 994 раз(а)
Фотоальбомы: 47 фото
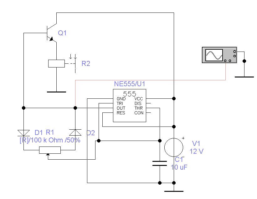
Схемка генератора на таймере 555. Вместо гудка пока обмотка реле R2. Что поставить на место транзистора Q1? Ток 10 А.
Миниатюры
Автосоветы от СЦБиста-shema-upravleniya-klaksonom.jpg  
tiksi вне форума   Цитировать 0
Похожие темы
Тема Автор Раздел Ответов Последнее сообщение
Спортивный мир СЦБиста Андрей13 Спорт 103 18.01.2017 08:04
10 качеств СЦБиста Андрей13 Разговоры обо всем 16 29.06.2013 22:33
Лабиринт СЦБиста Андрей13 Разговоры обо всем 22 20.08.2012 18:04
День СЦБиста ej_cepreu4 Экскурс в историю железных дорог 1 22.12.2010 10:19
Тарелка СЦБиста tiksi Новости на сети дорог 10 27.04.2010 02:29

Ответить в этой теме   Перейти в раздел этой темы   Translate to English

Возможно вас заинтересует информация по следующим меткам (темам):
, , , , , , ,


Здесь присутствуют: 1 (пользователей: 0 , гостей: 1)
 

Ваши права в разделе
Вы не можете создавать новые темы
Вы не можете отвечать в темах
Вы не можете прикреплять вложения
Вы не можете редактировать свои сообщения

BB коды Вкл.
Смайлы Вкл.
[IMG] код Вкл.
HTML код Выкл.
Trackbacks are Вкл.
Pingbacks are Вкл.
Refbacks are Выкл.



Часовой пояс GMT +3, время: 23:30.

Яндекс.Метрика Справочник 
сцбист.ру сцбист.рф

СЦБИСТ (ранее назывался: Форум СЦБистов - Railway Automation Forum) - крупнейший сайт работников локомотивного хозяйства, движенцев, эсцебистов, путейцев, контактников, вагонников, связистов, проводников, работников ЦФТО, ИВЦ железных дорог, дистанций погрузочно-разгрузочных работ и других железнодорожников.
Связь с администрацией сайта: admin@scbist.com
1 2 3 4 5 6 7 8 9 10 11 12 13 14 15 16 17 18 19 20 21 22 23 24 25 26 27 28 29 30 31 32 33 34 
Powered by vBulletin® Version 3.8.1
Copyright ©2000 - 2026, Jelsoft Enterprises Ltd.
Powered by NuWiki v1.3 RC1 Copyright ©2006-2007, NuHit, LLC Перевод: zCarot