СЦБИСТ - железнодорожный форум, блоги, фотогалерея, социальная сеть
Ушел из жизни Крупицкий Адольф Зельманович
6 февраля 2026 года ушел из жизни Крупицкий Адольф Зельманович, более шести десятков лет проработавший в институте «Гипротранссигналсвязь». Всю свою трудовую деятельность А.З. Крупицкий посвятил проектному делу. После окончанию обучения в Ленинградском институте инженеров железнодорожного транспорта в 1959 году начал свою профессиональную деятельность в качестве старшего электромеханика дистанции сигнализации и связи на Казахской железной дороге. В 1960 году пришел на работу в институт на должность инженера, работал руководителем группы, главным инженером проектов.

Читать далее
Вернуться   СЦБИСТ - железнодорожный форум, блоги, фотогалерея, социальная сеть > Уголок СЦБИСТа > Книги и журналы > xx3
Закладки ДневникиПоддержка Сообщество Комментарии к фото Сообщения за день
Ответить в этой теме   Перейти в раздел этой темы    
 
В мои закладки Подписка на тему по электронной почте Отправить другу по электронной почте Опции темы Поиск в этой теме
Старый 17.08.2013, 19:53   #1 (ссылка)
Crow indian
 
Аватар для Admin

Регистрация: 21.02.2009
Возраст: 40
Сообщений: 30,140
Поблагодарил: 398 раз(а)
Поблагодарили 6000 раз(а)
Фотоальбомы: 2607 фото
Записей в дневнике: 703
Репутация: 126089

Тема: [04-2013] Нужен комплексный подход


Нужен комплексный подход


Н.В. ОЖИГАНОВ, ведущий инженер Дорожной электротехнической лаборатории Северо-Кавказской дирекции инфраструктуры

В хозяйстве автоматики и телемеханики предпринимается много действенных мер по совершенствованию защиты децентрализованных устройств автоблокировки от перенапряжений. В том числе это применение новых приборов защиты от перенапряжений и перенос места их установки из открытого отсека релейного шкафа (РШ) в кабельный ящик, расположенный ближе к источнику электроэнергии В аварийной ситуации такое техническое решение позволяет локализовать очаг повреждения вне релейного шкафа и оградить низковольтный кабель электропитания от возникающего сверхтока. Но в ряде случаев несогласованность этих мероприятий с хозяйством электроснабжения приводит к возникновению дополнительных проблем.

Примером тому служит непоследовательность применения метода выравнивания потенциалов. Фактически односторонне меняется ряд положений основополагающих нормативных документов хозяйств электрификации и электроснабжения (инструкций по техническому обслуживанию и ремонту устройств электроснабжения СЦБ (ЦЭ-881) и заземлению (ЦЭ-191), Руководящих указаний по защите от перенапряжений (РУ-90)) и автоматики и телемеханики (Инструкции по защите от перенапряжений устройств СЦБ (И-247-97)).

По прежнему не вырабатываются межведомственные комплексные решения при реализации мероприятий по защите устройств от перенапряжений по всей цепи от источника питания до потребителя, в значительной мере недооценивается фактор разрушающего воздействия электромагнитного влияния электрической тяги на аппаратуру ЖАТ с протяженными цепями. Актуален также вопрос повышения электробезопасности при работе на оборудовании, которое заземляется на рельсовую сеть.

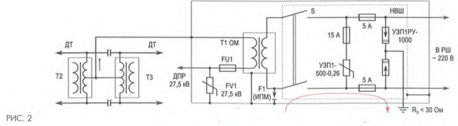
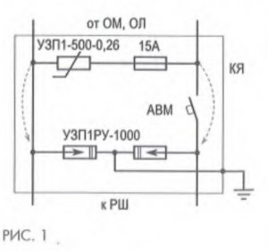
Необходимо отметить несогласованность рекомендованных технических решений с известными принципами построения защиты оборудования от аварийного сверхтока и перенапряжений. В соответствии с письмом ЦШ-18/ КБ-8 от 20.02.2012 г. элементы защиты от перенапряжений (выравниватели УЗП1 -500-0,26 и предохранители номиналом 15 А) необходимо устанавливать в кабельных ящиках. Они должны быть последовательно включены в цепь питания 220 В до клемм токовой защиты однофазных силовых трансформаторов - автоматических выключателей АВМ (рис. 1) или предохранителей номиналом 5 А.

Такое техническое решение противоречит требованиям Правил устройства электроустановок (ПУЭ) по защите силовых трансформаторов. Приборы защиты
от перенапряжений - это одни из наиболее разрушаемых элементов. Тем не менее, их защита выполнена на предохранителях, не учитывающих термическую стойкость источников питания. При ухудшении характеристик выравнивателей УЗП1-500-0,26 установка предохранителей на 15 А до места включения токовой защиты однофазных трансформаторов с номинальным рабочим током 5...6 А создает условия для длительного протекания тока утечки и сверхтока, что может привести к термическому разрушению обмоток трансформаторов ОМ. На Северо-Кавказской дороге уже имели место такие случаи. Время отключения аварии предохранителями номиналом 15 А сопоставимо со временем термической стойкости большинства однофазных масляных трансформаторов, использующихся для питания автоблокировки.

Защита однофазной комплектной трансформаторной подстанции (КТПО) на стороне высокого напряжения выполнена на предохранителях с номинальным током, превышающим номинальный ток однофазных трансформаторов малой мощности в десятки раз. В результате они способны отключить от линии только уже сгоревшие трансформаторы. Эти предохранители достаточно инерционны и время отключения аварийной КТПО от линии может затянуться еще на несколько секунд.


При работе трансформаторной подстанции в режиме короткого замыкания переходные процессы во всей высоковольтной линии питания автоблокировки приводят к ухудшению качества электроэнергии по многим показателям - уровню напряжения, симметричности фаз, содержанию гармонических составляющих и пиковым перенапряжениям.

По мнению автора, для повышения надежности электроснабжения автоблокировки в целом и обеспечения защиты трансформатора необходимо доработать рассматриваемый документ и выполнить присоединение цепи выравнивателей на клеммы после АВМ или предохранителей основной токовой защиты КТПО.

В письме ЦШтех-14/41 от 31.07.2012 г. предлагается изменить схему заземления оборудования однофазных трансформаторных подстанций, получающих питание от ДПР и расположенных в зоне «А» многопутных участков с электротягой переменного тока. Согласно ему низковольтные разрядники, которые устанавливаются в низковольтном шкафу (НВШ) КТПО, следует заземлять на собственный контур, что вызывает ряд вопросов.

В соответствии с данным документом фактически происходит ревизия основных принципов построения грозозащиты, рекомендуемых прежними нормативами. В п. 2.2 документа РУ-90 указывается, что для построения схем грозозащиты используется метод выравнивания потенциалов и важным фактором обеспечения защиты от перенапряжений является применение рельсовой колеи в качестве заземлителя разрядников. Подчеркивается также то, что те или иные отступления от этих принципов (например, устройство вспомогательного защитного заземления взамен рельсовой
колеи) снижают эффективность грозозащиты.

При разделении заземления однофазных комплектных трансформаторных подстанций, релейного шкафа и разрядников значительно возрастает вероятность выхода из строя последних при возникновении в рельсовой сети перенапряжений самого различного происхождения.

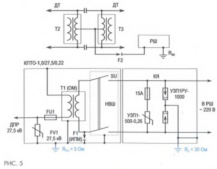
Известным преимуществом прежней схемы совместного заземления оборудования КТПО ДПР и релейного шкафа на рельсовую сеть было то, что создавалась зона равного потенциала. Если выполнить заземление низковольтных разрядников на собственный заземлитель, то между ним и заземленным на рельсовую сеть остальным оборудованием КТПО ДПР и РШ будет создаваться значительная разность потенциалов при каждом прохождении электроподвижного состава. При коротких замыканиях на рельсы тяговой сети 25 кВ или коротких замыканиях на электровозах она может достигать нескольких тысяч вольт. Предлагаемое техническое решение не исключает образования цепи для выноса потенциала рельсовой цепи на КТПО ДПР в низковольтном шкафу с пробоем искрового промежутка (ИПМ) и разрядников соответственно (см. рис. 2, красная линия).

В дальнейшем место образовавшейся аварии оказывается в цепи короткого замыкания сети 220 кВ и подпитывается от КТПО. После выгорания оборудования определение первопричины повреждения чрезвычайно затруднено, в результате чего преобладает версия появления перенапряжений в высоковольтной линии.

При прежней системе защиты неоднократно фиксировались случаи выноса по низковольтной кабельной линии потенциала из рельсовой сети в релейный шкаф и на КТПО 6(10) кВ, что приводило к пробою разрядников и пробивного предохранителя соответственно. В письме ЦШтех-14/41 предлагается создать систему выравнивания потенциалов для оборудования, получающего питание от КТПО 6(10) кВ, но при этом возникает проблема выноса потенциала из рельсов на КТПО ДПР.

Кроме того, создание индивидуального заземлителя для разрядников не решает двух проблем: обеспечения электробезопасности обслуживающего персонала при обслуживании оборудования релейного шкафа и повышения сопротивления металлических частей релейного шкафа относительно рельсовой сети.


Все металлические части оборудования различного назначения на участках с электротягой переменного тока, заземленные на рельсы, находятся в зоне электромагнитного влияния. К возникающим в результате этого помехам в рельсовых цепях особенно чувствительны новые устройства АБТЦ на микроэлектронной базе. В связи с этим при строительстве на участках таких устройств в технические условия обоснованно вносятся требования о присоединении к рельсам всех металлических опор контактной сети через ИПМ. Особенно негативно влияют на симметрию рельсовых цепей групповые заземления нескольких опор. Заземленные на рельс металлические корпуса релейных шкафов также вносят свою лепту, являясь источником дополнительной поперечной асимметрии из-за возникновения токов утечки и токов, образующихся в результате электромагнитного влияния.

При аварийных режимах электроснабжения тяги высокий потенциал может появиться на любом оборудовании, заземленном на тяговую рельсовую сеть, что создает опасность для специалистов, обслуживающих оборудование ЖАТ.

Для повышения электробезопасности и снижения влияния системы заземления на аппаратуру ЖАТ металлические корпуса релейных шкафов целесообразно присоединять к рельсовой сети тоже через ИПМ. В таком случае в соответствии с п. 4.2.4 РУ-90 возле релейного шкафа необходимо устраивать выравнивающий контур.

По мнению автора, разделять систему заземления оборудования КТП ДПР с устройством собственного заземлителя разрядников низковольтной сети и при этом оставлять заземленным на рельсы корпус релейного шкафа является ошибочным и не обоснованным решением.

Кроме того, рекомендуемая установка устройств защиты от перенапряжений в кабельном ящике или в низковольтном шкафу на КТПО противоречит требованию п. 3.4 Инструкции по защите от перенапряжений устройств СЦБ (И-247-97), в которой говорится об отделении приборов защиты от защищаемой аппаратуры кожухами из негорючих материалов. Очаг образования аварии просто переносится из релейного шкафа на границу с хозяйством электрификации и электроснабжения. При образовании электрической дуги вследствие разрушения разрядников в закрытом пространстве кабельного ящика или низковольтного шкафа образуется высокотемпературная плазма, расплавляющая все внутреннее оборудование и лишающая КТПО всяких средств защиты от короткого замыкания в низковольтной сети.

Следующей проблемой, давно требующей решения, является совершенствование защиты от токов перегрузки и короткого замыкания в релейном шкафу. Применяемые до сих пор автоматические выключатели типа АВМ являются анахронизмами, оставшимися с тех времен, когда источники питания аппаратуры автоблокировки еще не резервировались. Деликатным вопросом является и то, что токовая защита понижающего трансформатора расположена вне границ эксплуатационной ответственности дистанции электроснабжения и выполнена на элементе,
способном неоднократно включать его без учета того факта, что аварийный режим на основном фидере все еще продолжается. Мало того что это часто приводит к выходу из строя линейного трансформатора, так еще и вместо перехода на исправный резервный источник благодаря АВМ устройства автоблокировки продолжают снова и снова переключаться на аварийный режим со всеми вытекающими последствиями.

Следует отметить, что подобная идеология резервирования потребителей первой категории надежности встречается только в устройствах автоблокировки.

Для совершенствования защиты сигнальных установок, по мнению автора, целесообразно максимально использовать типовое оборудование комплектной однофазной столбовой трансформаторной подстанции (СТП) мощностью 1,25 кВ А (рис. 3). В ее конструкции имеется низковольтный шкаф с коммутационным аппаратом (рубильником ВРА), а на отходящих линиях - автоматические выключатели SU номиналом 6 А и с характеристикой «В».

При одной отходящей линии рубильник ВРА является излишним элементом. Однако можно и нужно сохранить токовую защиту трансформатора и аппаратуры релейного шкафа, выполненную на автоматических выключателях. Наиболее простой вариант - установка в низковольтный шкаф защиты от сверхтока и модернизированной защиты от перенапряжения, отделенных друг от друга несгораемыми перегородками. Объем НВШ однофазного КТПО (рис. 4) позволяет без проблем реализовать такое техническое решение, не нарушая при этом требований п. 3.4 Инструкции И-247-97.

В других случаях возможен вариант дополнительной установки кабельного ящика с комплектом защиты от перенапряжений с обязательным уточнением или изменением границы эксплуатационной ответственности. В соответствии с документом ЦЭЭ-48 границей эксплуатационной ответственности между хозяйствами электрификации и электроснабжения, автоматики и телемеханики в случае питания от однофазных КТПО являются концы подходящих от трансформатора проводов, что вызывает вопрос о принадлежности
низковольтного шкафа и токовых защит.


Сейчас во время модернизации средств ЖАТ предусмотренные конструкцией КТПО автоматические выключатели на 6 А в низковольтном шкафу подлежат замене на АВМ или предохранители. Но достаточно инерционные АВМ в случае протекания аварийного тока практически не защищают линейный трансформатор и не обеспечивают безопасное отключение силовой цепи при техническом обслуживании устройств в РШ. Во время аварийного режима у потребителя с точки зрения сохранности трансформатора более надежны автоматические выключатели с характеристикой типа «В», поскольку их мгновенный расцепитель срабатывает в диапазоне от трех до пяти номинальных токов. Кроме того, помимо защиты при аварии они имеют еще и функцию отключения для обеспечения безопасного технического обслуживания оборудования потребителя. В существующих устройствах цепь электропитания сигнальных установок отключается путем извлечения АВМ или предохранителей, находящихся под напряжением. Это не соответствует современным требованиям по электробезопасности.

При комплексной реконструкции электропитания ЖАТ настало время менять и саму идеологию построения токовых защит сигнальных установок. Необходимо признать, что использование АВМ многократного действия неприемлемо и с точки зрения защиты оборудования, и с точки зрения обеспечения надежности электроснабжения. В случае образования устойчивого короткого замыкания многократные включения и отключения АВМ сопровождаются не только длительными сбоями в работе устройств СЦБ из-за переходов на другой источник питания, но и появлением импульсов тока и напряжения большой энергии.
Уже неоднократно приходилось убеждаться в том, что эти импульсы способствуют выходу из строя аппаратуры релейного шкафа, развитию аварии, пробою разрядников и выравнивателей. Учитывая это, следует задаться вопросом, так ли необходим в устройствах сигнальной точки АВМ, генерирующий разрушающие импульсы?

Многократные включения/ отключения АВМ на фидере, работающем в аварийном режиме, приводят к перегреву и порче дорогостоящих однофазных трансформаторов типов ОМ и 0/1, пробою изоляции, выравнивателей, разрядников и выгоранию аппаратуры ЖАТ. В результате - малопродуктивные разбирательства между энергетиками и эсцебистами о первопричине порчи оборудования и задержек поездов. Все это говорит об однозначной необходимости перехода с АВМ на общепринятые для токовых защит автоматические выключатели.

Большие проблемы возникают в случае попыток замены низковольтного шкафа на кабельный ящик, предусмотренный типовой схемой питания сигнапьной установки. В таком случае потребуется изменение конструкции КТПО на месте установки в полевых условиях, что сопряжено с дополнительными расходами и нарушением заводской комплектовки. По мнению автора, возможен вариант с сохранением типовой
конструкции КТПО с НВШ и автоматическим выключателем, при котором средства грозозащиты с разрядниками и выравнивателями будут располагаться далее по ходу энергии в кабельном ящике.

Схема защиты КТПО ДПР при таком варианте приведена на рис. 5 (черный цвет). Релейный шкаф целесообразно заземлить на выравнивающий контур с ненормируемым по величине сопротивлением растеканию RBK и установить ИПМ (F2) в проводнике защитного заземления к средней точке дроссель-трансформатора. Конструкция всяких выравнивающих контуров предусматривает горизонтальные заглубленные проводники вокруг оборудования и в местах нахождения персонала во время его обслуживания.


В некотором уточнении также нуждается документ ЦШ-18/КБ-8 от 20.02.2012 г. После обновления высоковольтных устройств линий электроснабжения нетяговых потребителей на перегонах Каменская - Лихая и Зверево - Сулин Северо-Кавказской дороги при переходе с основной линии питания сигнальных установок кодовой автоблокировки от ВЛ СЦБ 6 кВ на резервную от ДПР неоднократно отмечались случаи перегорания предохранителей с номинальным током 5 А, установленных в кабельных ящиках резервного питания от ДПР.

Комиссионное расследование с участием специалистов обоих хозяйств установило, что основное питание сигнальных установок автоблокировки выполнено от КТПО-1,25/6/0,22, а резервное -от КТПО-2,5/27,5/0,22 и КТПО-4/27,5/0,22. Токовые защиты в кабельных ящиках основного питания выполнены с помощью АВМ-2, рассчитанных на номинальный ток величиной 5 А, а резервного - посредством пятиамперных предохранителей.


Средняя мощность, потребляемая рельсовыми цепями 25 Гц кодовой автоблокировки и аппаратурой релейного шкафа одиночной сигнальной точки, составляет около 0,2 кВ А. Получается, что трансформаторы резервного питания от ДПР имеют более чем десятикратный запас по мощности с преобладанием индуктивного характера нагрузки.

Согласно нормативным документам ЦЭ-881 (п.3.3) и РУ-90 (п.3.6) токовую защиту трансформаторов следует выполнять на элементах, соответствующих их мощности. Так, для защиты трансформаторов мощностью 4 кВ А с номинальным током вторичной обмотки 17,4 А необходимо устанавливать автоматические выключатели или плавкие вставки с номинальным током 15 А.

Для трансформаторов мощностью 2,5 кВ А с номинальным током вторичной обмотки 11,2 А нужны токовые защиты с номинальным током величиной 10 А.

Причиной перегорания предохранителей 5 А в кабельном ящике резервного питания сигнальных установок от ДПР при переключениях на другой источник являются переходные процессы в КТПО завышенной мощности с образованием импульсов тока.

Следует обратить внимание на то, что выполнять токовые защиты на АВМ или предохранителях с номиналом 5 А допустимо только для организации питания сигнальных установок от трансформаторов мощностью 1,25 кВ А.

Еще одна проблема заключается в том, что в письме не содержится рекомендаций для случаев расположения КТПО ДПР вне зоны «А» и выполнения рабочего заземления на собственный контур.

ДПР 27,5 кВ - это высоковольтная электрическая система с большими токами замыкания на землю (более 500 А), для которой согласно гл. 1.7 ПУЭ недопустимо совмещение высоковольтного и низковольтного заземлителя. Необходимо помнить, что при коротком замыкании сети 27,5 кВ на рабочем заземлении КТПО может появиться потенциал в несколько киловольт. Следовательно, рекомендации новых нормативов по устройству отдельного заземления для разрядников в низковольтном шкафу более приемлемы для случаев расположения КТПО ДПР вне зоны «А» и выполнения его рабочего заземления на собственный заземлитель с сопротивлением до 5 Ом. В этом случае лучше всего устанавливать средства грозозащиты отдельно от токовых защит КТПО в заземленном на собственный заземлитель кабельном ящике, а схему заземления фазы «С» КТПО на собственный заземлитель предлагается несколько изменить (см. рис. 5, синий цвет).
Совершенствуя устройства защиты от перенапряжений следует иметь в виду, что на некоторых перегонах со сложным профилем пути при движении тяжеловесных поездов фиксируются случаи замыканий на корпус в цепях аппаратуры, которая питается от изолированного источника питания - БПШ. К сожалению, методики построения защиты от перенапряжений устройств ЖАТ в значительной мере недооценивают факторы гальванического и магнитного влияния токов электротяги переменного тока на кабельные линии.

Как известно из курса теоретических основ электротехники, все источники электроэнергии подразделяются на источники напряжения (аккумуляторы, генераторы) и источники тока (трансформаторы тока и др.).

На проводники кабелей и линий, расположенных выше поверхности земли, наибольшее электрическое влияние оказывают источники напряжения. Напряжение помехи в жилах кабеля относительно стабильно и зависит от напряжения влияющей линии (контактной сети).

Подземные кабельные линии подвержены магнитному влиянию, которое по природе является источником тока. Индуктируемый ток зависит от тягового тока и расстояния между магнитно-связанными цепями - при увеличении сопротивления в цепи с источником тока его величина стремиться остаться постоянной, но напряжение в ней может возрастать до очень больших величин. В подверженной влиянию линии образуются замкнутые контуры с протеканием тока утечки по изоляции.

Для защиты кабелей от электромагнитного влияния контактной сети применяются заземленные бронированные металлические оболочки, экранирующие жилы кабелей от прямого тока в контактной сети. Но за счет значительной магнитной связи с обратным тяговым током, протекающим по металлопокровам кабелей, в жилах существенно возрастает напряжение относительно земли.

При магнитном влиянии прямого или обратного тока электрической тяги на концах протяженных линий ЖАТ под действием возникающего перенапряжения происходит постепенное разрушение и прогорание изоляции в
разных приборах и устройствах. Образуются замкнутые контуры для циркуляции индуктируемого из внешней цепи тока.

Согласно ЦШ-18/КБ-8 предлагается лишь частичное решение этой проблемы - в доработанную схему БПШ добавлены только защиты от поперечных перенапряжений провод - провод. Факты пробоя изоляции в протяженных цепях наблюдаются и в устройствах АБТЦ - например, в линии контроля перегона.

Отсутствие первого каскада защиты от продольных перенапряжений провод - земля в протяженных цепях ЖАТ, находящихся в зоне магнитного влияния электрической тяги переменного тока, создает условия для образования микроразрядов и постепенного выгорания изоляции.

Совершенствуя защиту от перенапряжений устройств железнодорожной автоматики и телемеханики, необходимо обратить внимание и на высоковольтную линию, в которой источниками перенапряжений при грозе выступают некоторые типы разрядников. Недостатком этих приборов является то, что при их срабатывании образуется импульс крутого фронта. В оборудовании ЖАТ с изобилием различных электромагнитных накопителей электроэнергии (аппаратура с магнитной системой и катушками) эти импульсы вызывают переходные процессы с образованием новых импульсов уже за всеми каскадами защит. Это крайне нежелательно для электронных элементов. При модернизации устройств грозозащиты средств железнодорожной автоматики и телемеханики высоковольтные разрядники целесообразно менять на устройства с более пологими рабочими характеристиками (например, на ОПН).

Развивая сотрудничество в инфраструктуре, необходимо объединить усилия и добиваться подлинной оптимизации систем токовой защиты и защиты от перенапряжений электрооборудования сигнальных установок при их модернизации. Для этого следует использовать новые образцы высоковольтного и низковольтного оборудования. Целесообразно также рассмотреть вопрос адаптации и сохранения типовой заводской конструкции КТПО всех типов, предназначенных для питания устройств автоблокировки.
Admin вне форума   Цитировать 14
Поблагодарили:
Данный пост получил благодарности от пользователей
Старый 09.09.2015, 08:14   #2 (ссылка)
Робот
 
Аватар для СЦБот

Регистрация: 05.05.2009
Сообщений: 2,483
Поблагодарил: 0 раз(а)
Поблагодарили 82 раз(а)
Фотоальбомы: не добавлял
Репутация: 0

Тема: Тема перенесена


Эта тема была перенесена из раздела Журнал "Автоматика, связь, информатика".

Перенес: Admin
СЦБот вне форума   Цитировать 0
Похожие темы
Тема Автор Раздел Ответов Последнее сообщение
[05-2013] Комплексный проект станции Войновка Admin xx3 0 12.06.2013 18:52
[ОМ] Системный подход Admin Газета "Октябрьская магистраль" 0 28.04.2011 23:43
=Методичка= Комплексный проект железной дороги. Проектирование участка железнодорожной линии Admin Студенту-путeйцу 0 11.03.2011 11:33
[Гудок] [17 февр. 2011] Северный подход Admin Газета "Гудок" 0 20.02.2011 20:01
Комплексный измерительно-тестирующий прибор (КИТ-3) Admin Сортировочные горки, счетчики осей 0 14.12.2010 17:09

Ответить в этой теме   Перейти в раздел этой темы   Translate to English

Возможно вас заинтересует информация по следующим меткам (темам):
, , , , ,


Здесь присутствуют: 1 (пользователей: 0 , гостей: 1)
 

Ваши права в разделе
Вы не можете создавать новые темы
Вы не можете отвечать в темах
Вы не можете прикреплять вложения
Вы можете редактировать свои сообщения

BB коды Вкл.
Смайлы Вкл.
[IMG] код Вкл.
HTML код Выкл.
Trackbacks are Вкл.
Pingbacks are Вкл.
Refbacks are Выкл.



Часовой пояс GMT +3, время: 04:05.

Яндекс.Метрика Справочник 
сцбист.ру сцбист.рф

СЦБИСТ (ранее назывался: Форум СЦБистов - Railway Automation Forum) - крупнейший сайт работников локомотивного хозяйства, движенцев, эсцебистов, путейцев, контактников, вагонников, связистов, проводников, работников ЦФТО, ИВЦ железных дорог, дистанций погрузочно-разгрузочных работ и других железнодорожников.
Связь с администрацией сайта: admin@scbist.com
1 2 3 4 5 6 7 8 9 10 11 12 13 14 15 16 17 18 19 20 21 22 23 24 25 26 27 28 29 30 31 32 33 34 
Powered by vBulletin® Version 3.8.1
Copyright ©2000 - 2026, Jelsoft Enterprises Ltd.
Powered by NuWiki v1.3 RC1 Copyright ©2006-2007, NuHit, LLC Перевод: zCarot