СЦБИСТ - железнодорожный форум, блоги, фотогалерея, социальная сеть
Ушел из жизни Крупицкий Адольф Зельманович
6 февраля 2026 года ушел из жизни Крупицкий Адольф Зельманович, более шести десятков лет проработавший в институте «Гипротранссигналсвязь». Всю свою трудовую деятельность А.З. Крупицкий посвятил проектному делу. После окончанию обучения в Ленинградском институте инженеров железнодорожного транспорта в 1959 году начал свою профессиональную деятельность в качестве старшего электромеханика дистанции сигнализации и связи на Казахской железной дороге. В 1960 году пришел на работу в институт на должность инженера, работал руководителем группы, главным инженером проектов.

Читать далее
Вернуться   СЦБИСТ - железнодорожный форум, блоги, фотогалерея, социальная сеть > Техника > Уголок радиолюбителя > Видеотехника
Закладки ДневникиПоддержка Сообщество Комментарии к фото Сообщения за день
Ответить в этой теме   Перейти в раздел этой темы    
 
В мои закладки Подписка на тему по электронной почте Отправить другу по электронной почте Опции темы Поиск в этой теме
Старый 31.05.2015, 22:01   #1 (ссылка)
Crow indian
 
Аватар для Admin

Регистрация: 21.02.2009
Возраст: 40
Сообщений: 30,120
Поблагодарил: 398 раз(а)
Поблагодарили 5995 раз(а)
Фотоальбомы: 2607 фото
Записей в дневнике: 701
Репутация: 126089

Тема: Регулировка и ремонт схем разверток телевизоров цветного изображения


Регулировка и ремонт схем разверток телевизоров цветного изображения


В блоках строчной развертки телевизоров УПИМЦТ используются тиристоры (рис. 8.33). Выходной каскад выполнен на тиристорах VS 1 и VS2, которые совместно с диодами VD2 и VD6 образуют соответственно ключ прямого хода VS2, VD6 и обратного VS1, VD2. Емкости конденсаторов С9, С11, С16 и индуктивность обмоток ТВС, РЛС и СК представляют собой накопители энергии во время прямого хода развертки, а емкости С6, С7 и индуктивность L4 — во время обратного хода. Конденсатор СЗ, резисторы R6, R8, R9 и дроссель L7 предназначены для демпфирования переходных процессов при переключении тиристоров. Напряжение на выходной каскад подается через дроссель L3. Индуктивность этого дросселя совместно с емкостью конденсаторов С6, С7, С8 образует резонансную систему, обеспечивающую частичную рекурперацию энергии с выходного каскада развертки в блок питания. Конденсаторы С12, С13, С14, подключенные к первичной обмотке строчного трансформатора, позволяют регулировать длительность обратного хода и, как следствие, размер растра по горизонтали. Регулировка осуществляется перестановкой перемычки. Центровка изображения производится перестановкой соответствующей перемычки (XI9). Дроссель L13 исключает влияние схемы центровки на пилообразный ток отклоняющих катушек. Конденсатор С34 шунтирует резисторы R19, R18, определяющие пределы смещения изображения. Схема центровки питается от выпрямителей VD11, VD13 и вторичной обмотки строчного трансформатора. Пилообразный отклоняющий ток строчной развертки с выхода оконечного каскада через разделительные конденсаторы СП, С9 и регулятор линейности строк (РЛС) подается на строчные катушки ОС.

Модуль защиты тиристора от замыкания в нагрузке выполнен в виде одновибратора на транзисторах VT4, VT5. Порог срабатывания одновибратора определяется стабилитроном VD17, включенным в эмиттерную цепь транзистора VT5. На базу этого транзистора с делителя напряжения R3, R7, R10 через диод VD19 поступают импульсы обратного хода строчной развертки, а с резисторов R36, R21 через фильтр R34, С39 и диод VD21 подается напряжение, пропорциональное току лучей кинескопа. Если напряжение на базе транзистора превысит допустимые пределы, одповибратор генерирует импульс длительностью 150—300 мкс. Длительность импульса определяется цепочкой R32, С37.

Положительный импульс с коллектора транзистора VT4 через резистор R28 и диод VD18 поступает на управляющий электрод тиристора VS1. Так как длительность импульса одновибратора значительно превосходит длительность импульса запуска развертки, тиристор VS1 открывается на время действия импульса, значительно нагружая источник питания. Перегрузка источника питания по току приводит к срабатыванию модуля блокировки МБ-1 в блоке питания и отключению источника питания (250 В).


Заданный размер изображения по горизонтали в телевизорах поддерживается модулем стабилизации. Через диод VD1 напряжение источника питания поступает на выходной каскад строчной развертки. При возврате энергии на определенной части прямого хода ток рекурперации проходит через параллельно подсоединенный тиристор VS1. Время открывания тиристора определяется положительными импульсами с выхода усилителя на тиристорах VT1 и VT2. На базу тиристора VT2 поступает пилообразное напряжение, сформированное из отрицательных импульсов обратного хода интегрирующей цепочкой R17, С5. Конденсатор СЗ—разделительный. Положительные импульсы обратного хода выпрямляются диодом VD6 и поступают на делитель R11, R12, R13. Стабилитрон VD5 играет роль компаратора, при этом на катод стабилитрона через резистор R10 поступает часть питающего напряжения 250 В и выпрямленного напряжения обратного хода. Превышение суммарного напряжения вызывает пробой стабилитрона, и постоянное напряжение с резистора R12 поступает на базу транзистора VT2 через диоды VT3, VD7. Это напряжение суммируется с пилообразным напряжением и приводит к открыванию в соответствующие моменты транзистора VT2 и тем самым через транзистор VT1 вызывает срабатывание тиристора VS1. Изменение напряжения питающей сети или других дестабилизирующих факторов приводит к широтной модуляции импульсов управления тиристора VS1 и размер изображения стабилизируется.


В телевизорах 2УСЦТ, ЗУСЦТ применена строчная развертка, использующаяся в оконечном каскаде транзистора (рис. 8.34). Импульсы управления длительностью 20—30 мкс с периодом 64 мкс субмодуля синхронизации поступают на базу промежуточного усилителя, выполненного на транзисторе VT1. Нагрузкой усилителя служит первичная обмотка импульсного трансформатора Т1. Вторичная обмотка трансформатора включена в базовую цепь оконечного ключевого транзистора VT2. Для устранения паразитных выбросов, обусловленных отсечкой коллекторного тока транзистора VT1, обмотка трансформатора шунтирована цепочкой С2, 1М.Последовательно со вторичной обмоткой трансформатора включен резистор R7, ограничивающий базовый ток транзистора VT2. Одновременно он используется для контроля формы напряжения на базе. Оконечный каскад модуля развертки МС-3 выполнен по схеме параллельного питания. Нагрузкой каскада служат строчные катушки ОС. В обмотках строчного трансформатора импульсы обратного хода преобразуются, выпрямляются и полученные напряжения используются для питания цепей кинескопа и ряда устройств телевизора.

Напряжение питания оконечного каскада подается через обмотку строчного трансформатора на коллектор транзистора VT2. Резистор R10 ограничивает ток транзистора VT2 при пробоях в кинескопе и уменьшает влияние изменения тока лучей на горизонтальный размер изображения. Демпфер модуля МС-3 состоит из трех последовательно соединенных диодов VD3, VD4, VD5. Отклоняющие строчные катушки (СК) подсоединены к коллектору транзистора VT2 через регулятор линейности и разделительный конденсатор СЗ. Конденсаторы С4, С5, СК и обмотки ТВС образуют колебательный контур, формирующий импульсы обратного хода. Подушкообразные искажения (S-образная коррекция) осуществляется с помощью конденсаторов СЗ и С6, которые вместе с катушками L4 и СК образуют резонансный контур. Сложение синусоидального тока контура и пилообразного тока отклонения формирует S-образный отклоняющий ток в СК.

Центровка изображения по горизонтали осуществляется за счет выпрямления импульсов прямого и обратного ходов строчной развертки. Элементы центровки R7, VD1, VD2 через катушку L1 подключены к СК.

Коррекцию подушкообразных искажений проводят отдельно для вертикальных и горизонтальных линий. При горизонтальной коррекции токи строчной частоты модулируются токами кадровой частоты, изменяющимися по параболическому закону. Вертикальная коррекция осуществляется модуляцией токов кадровой частоты токами строчной частоты. Для модуляции отклоняющих токов используется специальный корректирующий трансформатор, сердечник которого имеет нелинейную зависимость между магнитной проницаемостью и напряженностью магнитного поля.

В телевизорах типа ЗУСЦТ имеется модуль коррекции горизонтальных искажений (см. рис. 8.34). В состав модуля коррекции растра входят усилитель-формирователь параболического управляющего напряжения на транзисторе VT1, широтно-импульсный модулятор на транзисторах VT2, VT3 и выходной каскад на транзисторе VT4. На базу транзистора VT1 через резистор R2 поступает пилообразный сигнал кадровой частоты, пропорциональный отклоняющему току. Каскад на транзисторе VT1 преобразует пилообразный ток в ток параболической формы интегрированием на емкости С1. Параболическое напряжение с выхода каскада подается на базу транзистора VT2. Каскад на транзисторах VT2, VT3 выполнен в виде дифференциального усилителя. Делитель R7, R8 определяет смещение на базе транзистора VT2, а резистор R5 обеспечивает регулировку амплитуды параболического напряжения на входе каскада. На базу транзистора VT2 поступает и пилообразное напряжение строчной частоты, сформированное из импульсов обратного хода интегрирующей цепочкой R18, С6. На базу транзистора VT3 с делителя R13, R12, R14, R17 подается напряжение смещения. Усилитель на транзисторах VT2, VT3 работает в режиме ограничения. Порог ограничения устанавливается резистором R13. В зависимости от порога ограничения и суммы параболического и пилообразного напряжений на базе транзистора VT2 на коллекторе транзистора выделяются положительные импульсы различной длительности. От их длительности зависит размер растра по горизонтали, определяемый при управлении работой транзистора VT4 субмодуля коррекции растра.

Для улучшения линейности растра каскады на транзисторах VT2, VT3 и VT4 охвачены отрицательной обратной связью через резистор R16. Коррекция подушкообразных искажений растра происходит следующим образом (см. рис. 8.35). Катушка индуктивности L4 вместе с емкостью С8 образует колебательный контур, добротность которого определяется резистором R9. Конденсатор С6 не оказывает существенного влияния на частоту колебаний контура, но напряжение на нем изменяется, что позволяет осуществить необходимую коррекцию. В период обратного хода демпферные диоды VD3, VD4, VD5 закрыты, импульсы обратного хода возбуждают в контуре С8, L4 свободные колебания. Ток, возникший в контуре, заряжает конденсатор С6. Открывание демпфера прекращает колебания и начинается прямой ход развертки. При этом амплитуда отклоняющего тока зависит от напряжения на конденсаторе С6, так как конденсатор включен последовательно со строчными катушками.

В свою очередь, изменяя напряжение на конденсаторе, можно регулировать величину отклоняющего тока, что и производится с помощью транзистора VT4 субмодуля коррекции. Через открытый транзистор конденсатор разряжается. Для стабилизации горизонтального размера растра на базу транзистора VT2 подается постоянный потенциал с диода VD7 модуля МС-3 через резистор R20. Потенциал образуется выпрямлением пульсаций напряжения на выходе умножителя и соответственно на резисторе R23. Увеличение токов лучей вызывает соответствующее усиление пульсации иа резисторе R23 и возрастание потенциала на базе VT2, что влияет на длительность получаемых импульсов.

Модуль коррекции запитан напряжением 28 В от блока питания, при этом цепочка R12, С7 является фильтром для первых двух каскадов модуля. Элементы LI, R20, VD, L, СЮ предназначены для уменьшения помех при переключении транзистора VT4.

Работой оконечного каскада строчной развертки управляет задающий генератор, в свою очередь управляемый синхроимпульсами строк с помощью схемы автоматической подстройки частоты и фазы.

В телевизоре УПИМЦТ в качестве задающего генератора строчной развертки применен модуль синхронизации, выполненный на основе микросхемы К174АФ1. В телевизорах ЗУСЦТ задающий генератор строчной развертки выполнен в виде отдельного субмодуля, который находится в блоке обработки сигнала. В модуле использована микросхема К174ХА11. В состав микросхемы введены формирователь стробимпульсов выделения вспышек цветовой поднесущей и импульсов гашения, схема выделения и формирования кадровых синхроимпульсов, при этом увеличена мощность выходного формирователя микросхемы (рис. 8.35).

Полный видеосигнал положительной полярности поступает через соответствующие контакты разъема, разделительный конденсатор С7, интегрирующий цепочку R4, СЗ, звено помехоподавления VD1, С1 на базу транзистора VT1. Транзистор выполняет роль предварительного селектора синхроимпульсов. Начальное смещение на транзистор VT1 и диод VD1 задается резисторами Rl, R2, R3. С коллекторной нагрузки R5, R6 транзистора выделенные синхроимпульсы через резистор R9 и разделительный конденсатор СЗ поступают на вывод 9 микросхемы (вход селектора синхроимпульсов).

Синхронизация задающего генератора производится при двухпетлевой автоматической подстройке. Первая петля регулирования обеспечивает подстройку частоты и фазы импульсов задающего генератора по выделенным из видеосигнала синхроимпульсам строк. Вторая петля подстраивает фазу выходных импульсов относительно импульсов обратного хода для компенсации временной задержки управляющих импульсов в промежуточных каскадах строчной развертки.

С выхода фазового детектора (вывод 12) первой петли регулирования сигнал ошибки после фильтра С9, С8, R10, R8 поступает на вывод 15 микросхемы через резистор R11. Сигнал ошибки подстраивает частоту задающего генератора. Собственная частота генератора определяется емкостью СИ и напряжением с делителя R14, RI3, R15. С помощью резистора RI4 подстраивают собственную частоту генератора. В микросхеме предусмотрено изменение полосы синхронизации. Принудительное изменение производится подачей на пиковый детектор напряжения питания 12 В через цепочку R22, С15.

Импульсы обратного хода строчной развертки через резистор подаются на вывод 6 микросхемы и затем на фазовый детектор. Второй вход фазового детектора соединен с задающим генератором. Сигнал ошибки с фазового детектора поступает на регулятор фазы. Коррекцию фазы можно осуществить резисторами R13, R25. Сформированные строчные импульсы через резистор R21 поступают на выход модуля. С вывода 7 микросхемы снимаются строб-импульсы для выделения вспышек поднесущей блока цветности.

Модуль кадровой развертки (рис. 8.36) состоит из задающего генератора на транзисторах VT1, VT2 эмиттерно-го повторителя VT3, дифференциального усилителя VT4, VT6, парафазного усилителя VT7, выходного каскада на транзисторах одной проводимости VT8, VT9, генератора напряжения обратного хода VT13, VT14, VT15 и каскада формирования импульсов гашения VT11, VT12.

Задающий генератор выполнен по схеме генератора линейно изменяющегося напряжения и представляет собой усилитель на разнополярных транзисторах, охваченных глубокой положительной обратной связью через элементы цепочками С2, R3, С4. Синхронизация задающего генератора осуществляется подачей положительных синхроимпульсов на эмиттер транзистора VT1 через цепочку R1, С1. Частота генератора подстраивается резистором R14. Для стабилизации размера по вертикали на базу транзистора VT2 подается напряжение, пропорциональное току лучей кинескопа и управляющее размахом пилообразного напряжения.

Напряжение с задающего генератора поступает на дифференциальный каскад через эмиттерный повторитель на транзисторе VT3. Эмиттерный повторитель ослабляет влияние дифференциального усилителя на задающий генератор и согласовывает импедансы каскадов. Кроме того, цепь С7, R12, R13 позволяет регулировать линейность пилообразного напряжения, а резистор R16 эмиттерной нагрузки транзистора VT3 регулирует размах сигнала. Пилообразное напряжение с резистора R16 через конденсатор С8 поступает на базу транзистора VT4; на второй вход дифференциального усилителя (база транзистора VT6) поступают сигналы отрицательной обратной связи (ООС) по постоянному и переменному току. Сигнал ООС по переменному току снимается с резистора R27, включенного последовательно с кадровыми отклоняющими катушками, и через конденсатор С13 и резистор R25 подается на базу транзистора VT6.

Обратная связь по постоянному току осуществляется соединением средней точки выходного каскада с базой VT6 через резистор R24. ООС по постоянному току стабилизирует режимы работы выходного каскада. Парафаз-ный усилитель на транзисторе VT7 подает разнополярные сигналы на базы оконечных транзисторов. Коллекторной нагрузкой усилителя служат резисторы R29, R31, а эмиттерной — резистор R32. Оконечный каскад выполнен по последовательной схеме с переключающим диодом VD4. С конденсатора С17 через резистор R36 часть пилообразного напряжения поступает на схему растра. Центровка растра осуществляется подачей постоянного напряжения на кадровые катушки ОС.

Работа выходного каскада в режиме В увеличивает длительность обратного хода. Для ее уменьшения оконечный каскад запитывается повышенным напряжением от генератора обратного хода на транзисторах VT13, VT14, VT15. Во время прямого хода по кадрам транзистор VT13 открыт напряжением, поступающим на его базу с делителя R39, R41, а составной транзистор VT14, VT15 закрыт. За период прямого хода происходит зарядка конденсатора С18 от источника питания через диод VD6 и резистор R47. В конце прямого хода напряжение на конденсаторе достигает значения напряжения источника питания, диод VD6 закрывается и заряд прекращается. Во время обратного хода импульсы через конденсатор С19 и резистор R34 поступают на транзистор VT13 и закрывают его, что вызывает открывание транзисторов VT14, VT15. В этот момент выходной каскад питается суммой напряжений источника питания 28 В и последовательно соединенным с ним напряжением на конденсаторе С18. Суммарное напряжение при этом возрастает примерно вдвое, а так как длительность обратного хода кадровой развертки прямо пропорциональна току в кадровых катушках и обратно пропорциональна напряжению, приложенному к ним, соответственно увеличение напряжения вызывает уменьшение длительности обратного хода. Для формирования импульсов гашения обратного хода по кадрам используется одно-вибратор на транзисторах VT11, VT12. Он запускается импульсами с коллектора транзистора VT9, сформированными цепью С16, R38, VD9, R42, С21. Длительность выходного импульса регулируется резистором R46.

Можно выделить несколько дефектов групп: 1) строчной развертки; 2) кадровой развертки; 3) схем синхронизации; 4) блоков сведения; 5) источников и цепей питания кинескопов. Неисправности первых трех групп аналогичны дефектам в подобных каскадах черно-белых телевизоров. Дефекты, связанные с рассовмещением лучей, присущи только цветным телевизорам. Для локализации неисправностей синхронизации строчной и кадровой разверток можно использовать алгоритмы, приведенные на рис. 7.17—7.24.

Наличие высокого напряжения питания второго анода кинескопа определяется по характерному потрескиванию при включении телевизора.


При отсутствии растра на экране поиск дефектов начинают с внешнего осмотра, обращая внимание на отсутствие холодных паек, нарушения печатного монтажа, деформации каркасов моточных изделий, потемнение резисторов, вспучивание электролитических конденсаторов и др. Если механические дефекты не обнаружены, соблюдая правила безопасности, включают телевизор и продолжают осмотр. На включенном телевизоре определяют наличие перегрева отдельных деталей, холодных паек («по искрению»), накала ламп и кинескопа. При отсутствии внешних проявлений приступают к измерению режимов каскадов с помощью вольтметра. Первоначально проверяют напряжение питания выходного каскада, затем предыдущих. По принципиальной схеме развертки фиксируют отклонение режима от нормы, анализируют причины, по которым оно могло возникнуть (пробой диодов, емкостей, обрыв или перегорание резисторов, обрыв катушек). Но если отклонение режимов не превышает 10—15 % от номинальных, необходимо убедиться в работе задающего генератора (лучше с использованием осциллографа). Работа задающего генератора и соответствие режимов свидетельствуют о неисправности вторичных выпрямителей питания кинескопа (обычно умножителя напряжения). Признаком работы строчной развертки может служить характерный свист, издаваемый ТВС. Умножитель напряжения проверяется заменой на заведомо исправный.

Если растр уменьшенного размера, необходимо проверить питающее напряжение оконечного каскада. Номинальное напряжение питания показывает, что дальнейший поиск следует вести в модуле стабилизации размера (телевизор УПИМЦТ) или субмодуле коррекции растра (телевиэор ЗУСЦТ). Нелинейность строчной развертки может быть обусловлена дефектом строчного трансформатора, отклоняющей системы, регулятором линейности строк и частичным отказом оконечного каскада развертки.

Отсутствие фокусировки иногда связано с неисправностью варистора СН1-14. Нарушение баланса белого вызывается неисправностью резисторов подачи напряжения на ускоряющие электроды. В кинескопах с компланарным расположением электронных прожекторов нарушение баланса белого зависит в основном от блока цветности телевизора.

При нарушении строчной синхронизации необходимо попытаться оперативными регулировками остановить изображение. Если это удается хотя бы кратковременно, то поиск дефекта следует перенести на цепи выделения синхроимпульса или подачи видеосигнала. Невозможность кратковременной синхронизации указывает, что неисправность связана с задающим генератором.

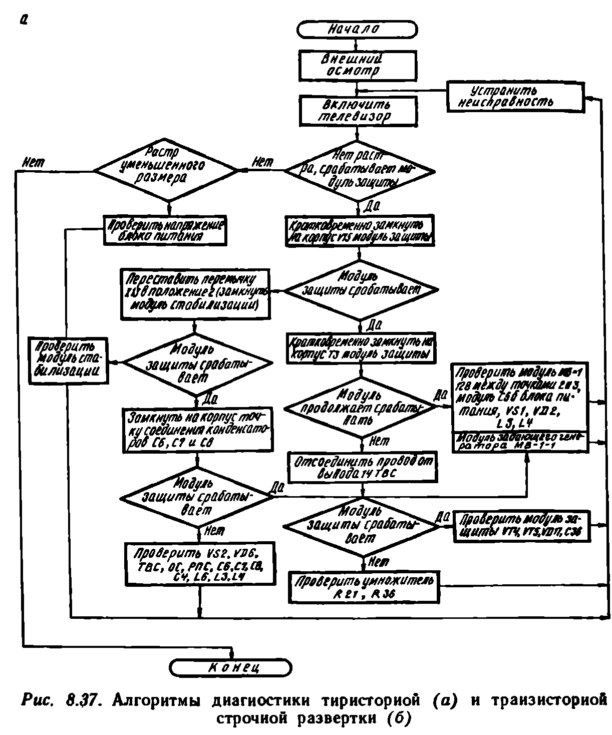
В телевизорах типа УПИМЦТ поиск дефекта строчной развертки можно проводить по алгоритму, представленному на рис 8.37, а.

Локализация дефекта в транзисторной строчной развертке осуществляется по алгоритму, данному на рис. 8.37, б.

Если на экране отсутствует кадровая развертка, дефект может быть в задающем генераторе, промежуточных каскадах, выходных каскадах или отклоняющей системе (обрыв обмоток). Неисправный каскад выявляют, измеряя напряжение с помощью вольтметра. Более удобно определять неисправность кадровой развертки осциллографом. При подозрении на неисправность конденсаторов (уменьшение емкости, обрыв выводов) к ним подсоединяют заведомо исправные. Уменьшение вертикального размера растра, нелинейность развертки могут вызвать неисправности промежуточных каскадов, конденсаторов обратной связи или источников питания. Отсутствие синхронизации по кадрам связано с неисправностью задающего генератора или цепей амплитудного селектора синхроимпульсов. В этом случае дефект определяется, как и при строчной развертке.


Подушкообразные искажения растра могут возникать из-за неисправности трансформатора коррекции растра или субмодуля коррекции. Алгоритм поиска дефекта модуля кадровой развертки МК1-1 приведен на рис. 8.38. Неисправности блока сведения и регулятора сведения проявляются в расслоении линии изображения на красные, зеленые и синие полосы. Поиск дефектов в блоке основан на анализе формы осциллограмм в контрольных точках блока сведения и на его входном разъеме. Отклонение формы осциллограммы свидетельствует об отказе элементов схемы, включая строчную и кадровую развертки. Отсутствие осциллограммы можно объяснить неисправностью цепей подачи напряжений. Кроме того, исправность блока сведения и регулятора сведения определяют при проверке функциональных возможностей соответствующих регулировок блоков сведения.

Если известны параметры кинескопа и зависимость их изменения от срока эксплуатации, то это обеспечивает правильное решение о дефектности кинескопа. Естественно, что в процессе эксплуатации кинескопа его параметры со временем ухудшаются. Падают яркость свечения, разрешающая способность, контрастность изображения.

Эмиссионную способность катода определяет его температурный режим, который полностью зависит от напряжения накала. Повышенное напряжение накала увеличивает скорость испарения эмиссионного покрытия катода. При этом снижается активность катода. Повышенный нагрев катода влияет на образование проводящего слоя на изоляторах электронных пушек вследствие осаждения испаряющихся с катода веществ. Кроме того, увеличивается деформация подогревателя, что может стать причиной межэлектродного замыкания.

При пониженном напряжении накала происходит «отравление» катода вследствие адсорбции остаточных газов в колбе кинескопа. Снижение эмиссионной активности катода приводит к уменьшению крутизны модуляционной характеристики. Это означает, что одному и тому же приращению напряжения на модуляторе соответствует меньшее приращение тока лучей, что приводит к снижению контрастности изображения. В некоторых случаях при изменении знака модуляционной характеристики появляется негативное изображение.

Напряжения на других электродах кинескопа также существенно влияют на его долговечность. Повышенные напряжения фокусировки, второго анода, ускоряющих электродов увеличивают вероятность электрических пробоев и, как следствие, способствуют возникновению проводящих перемычек между электродами из-за осаждения микрочастиц, вырванных из электродов высоким электростатическим потенциалом.


Из практики известно, что при длительной эксплуатации кинескопа имеется следующая закономерность изменения его параметров. Со временем ток накала увеличивается, а ток катода уменьшается. Ток лучей со временем также уменьшается. Токи утечек между электродами возрастают, а яркость, контрастность и разрешающая способность уменьшаются.

Проверка работоспособности кинескопа и определение его параметров в условиях мастерских проводится на специальном стенде; оценивают чистоту цвета, фокусировку, эмиссионную способность катодов. Существуют простые приборы, позволяющие охарактеризовать способность катодов, установить наличие межэлектродных замыканий.

В этих приборах на фокусировочный электрод и второй анод напряжение не подается, поэтому они не позволяют оценить чистоту цвета и качество фокусировки. В них применено триодное включение электронных пушек, а уменьшенные напряжения подаются на катод, модулятор и ускоряющий электрод. Эмиссию катода определяют, измеряя сопротивление катода по отношению к модулятору (предварительно подав накал на катод кинескопа). Используется для этого омметр в пределах 1 —10 кОм с выходным напряжением не выше 1,5 В. Плюсовой провод подсоединяют к катоду, минусовой — к модулятору. Кинескоп с хорошей эмиссионной способностью имеет сопротивление меньше 3,5 кОм. Ухудшение эмиссии вызывает увеличение сопротивления.


Отсутствие свечения экрана может быть вызвано обрывом подогревателя, фокусирующего электрода, нарушением вакуума. Обрыв подогревателя легко установить с помощью омметра или визуально по отсутствию свечения. Обрыв подогревателя из-за температурной деформации проявляется в постепенном снижении яркости экрана или пропадании одного или двух цветов. При остывании катода свечение экрана может возникнуть снова. Обрыв фокусирующего электрода вызывается коррозией ножки кинескопа вследствие первоначально неполноценного контакта, вызвавшего искрение. Искрение объясняется появлением озона, который способствует химической коррозии. При этом ножка кинескопа покрывается характерным зеленым налетом. Для восстановления контакта его протирают спиртом, но иногда коррозия приводит к обламыванию электрода.

Нарушение вакуума диагностируется по голубоватому свечению горловины кинескопа. Если же на экране только один цвет, это свидетельствует о замыкании между катодом и модулятором в одной из пушек. Замыкание можно определить, используя омметр или замеряя напряжение на «подозреваемом» электроде, предварительно отсоединив его от источника напряжения. Показания вольтметра говорят о наличии замыкания, которое можно устранить легким постукиванием по горловине кинескопа. Если кинескоп снят с телевизора, то его следует установить экраном вниз на мягкую подстилку. Замыкание можно устранить, подав на замкнутые электроды разряд от конденсатора емкостью 100—200 мкФ, заряженного от источника постоянного напряжения 300—400 В. Но этот метод не всегда дает положительные результаты, особенно если имеется замыкание со значительным внутренним сопротивлением.


Для увеличения эмиссионной способности катодов надо повысить напряжение накала. Такая мера позволяет продлить работу кинескопа, но лучший способ — его замена. Отметим, что частичная потеря эмиссии катодов может произойти при длительном хранении кинескопов. В таком случае эмиссию восстанавливают при часовом электропрогоне кинескопа при накале напряжения 7,9 В. Остальные напряжения соответствуют номинальным. При потере эмиссии вследствие эксплуатации кинескопа рекомендуют следующий режим восстановления. На первом этапе напряжение накала составляет 12 В, напряжение модулятора 2 В, напряжение на ускоряющем электроде отсутствует. Время тренировки 5 мин. На втором этапе напряжение накала равно 9 В, напряжение модулятора 2 В, напряжение на ускоряющем электроде 450 В. Время тренировки 50 мин.

Восстановить эмиссию кинескопа можно с помощью специального прибора (см. С. А. Ельяшкевич. Цветные стационарные телевизоры и их ремонт. М., 1986 г.). Между катодом и модулятором соответствующей пушки кинескопа производится электрический разряд, который разрушает поверхностный слой катода и открывает его глубинные слои. В результате эмиссионная способность возрастает. Напряжение для формирования разряда по разным рекомендациям должно быть 400—1000 В. Перед подачей разряда на катод следует подать различные напряжения накала при определенной длительности.

Регулировка строчной развертки должна проводиться при номинальном напряжении питающей сети и первоначальном прогреве телевизора в течение 10—15 мин при средней яркости свечения экрана.

Настройку блока разверток телевизоров ЗУСЦТ начинают с установки номинальной частоты задающего генератора с помощью резистора R14 модуля УСР (см. рис. 8.34), контролируя частоту осциллографом или частотомером. При этом точку X2N необходимо замкнуть на землю и разомкнуть после настройки. Фаза строчной развертки регулируется резистором R25.

Напряжение на аноде кинескопа проверяется при нулевом токе лучей (кинескоп погашен). Величина напряжения должна составлять 25±0,5 кВ. Если напряжение выше, в выключенном телевизоре переставляют перемычку SA1 в другое положение и вновь измеряют напряжение.

Получив с помощью регуляторов «Яркость», «Контрастность» изображение, на экране сетчатого поля устанавливают размер растра резистором R13, расположенным на субмодуле коррекции растра. Резистором R2 производят центровку растра. Запас центровки по горизонтали должен быть не менее 20 мм. Линейность по горизонтали устанавливается L2 (РЛС). Коррекция горизонтальных подушкообразных искажений осуществляется резистором R28 СМКР. Прогиб горизонтальных линий вверху и внизу экрана устраняется последовательными регулировками индуктивности катушки L2 и резистора R22 субмодуля коррекции растра. Эти операции выполняются в телевизорах с кинескопами типа 61ЛК4Ц. О правильности выполнения регулировок блока строчной развертки свидетельствуют напряжения питания видеоусилителей (220 В) и ускоряющих электродов кинескопа (800—900 В).

Настройка модуля кадровой развертки производится соответствующими резисторами (см. рис. 8.36).

При регулировке баланса белого изменяют напряжения на ускоряющих электродах для кинескопов с дельтообразным расположением электронных прожекторов. Для этих же кинескопов производят статическое и динамическое сведение лучей.

Обобщая приведенное, отметим, что регулировку блока разверток независимо от типа телевизора производят в следующем порядке. Сначала устанавливают номинальную частоту задающего генератора, затем регулируют выходной каскад строчной развертки для получения номинальных напряжений питания кинескопа и требуемых размеров растра по горизонтали. Отрегулировав строчную развертку, приступают к регулировке кадровой в такой же последовательности (задающий генератор, промежуточные каскады, выходные каскады).

Закончив установку номинальных размеров растра, приступают к настройке баланса белого и сведения лучей. Регулировка фокусировки выполняется соответствующими элементами и не требует особых пояснений.

Оценка линейности разверток и других параметров, качества фокусировки, размеров изображения в цветных телевизорах определяется так же, как в черно-белых (см. § 7.6).

Последний раз редактировалось Admin; 31.05.2015 в 22:05.
Admin вне форума   Цитировать 14
Похожие темы
Тема Автор Раздел Ответов Последнее сообщение
Магнитная запись изображения Admin Видеотехника 0 24.05.2015 21:28
=Отчет по практике= Принцип работы,ремонт и регулировка реле ИВШ,НМШ,КМШ. Sergey 7 Курсовое и дипломное проектирование 2 31.10.2013 15:29
[РЖД ТВ] На Юго-Восточной магистрали открыли «охоту» за расхитителями цветного и черного металла rzd.ru Новости на сети дорог 0 03.10.2013 21:04
=Диплом= Диплом разработка схем управления станционными светофорами с применением схем на светодиодах taygir Дипломы, курсовые, лекции, рефераты по СЦБ 1 14.05.2012 08:43
Условные графические изображения. Андрей13 Документация 0 28.01.2010 23:27

Ответить в этой теме   Перейти в раздел этой темы   Translate to English

Возможно вас заинтересует информация по следующим меткам (темам):


Здесь присутствуют: 1 (пользователей: 0 , гостей: 1)
 

Ваши права в разделе
Вы не можете создавать новые темы
Вы не можете отвечать в темах
Вы не можете прикреплять вложения
Вы не можете редактировать свои сообщения

BB коды Вкл.
Смайлы Вкл.
[IMG] код Вкл.
HTML код Выкл.
Trackbacks are Вкл.
Pingbacks are Вкл.
Refbacks are Выкл.



Часовой пояс GMT +3, время: 20:39.

Яндекс.Метрика Справочник 
сцбист.ру сцбист.рф

СЦБИСТ (ранее назывался: Форум СЦБистов - Railway Automation Forum) - крупнейший сайт работников локомотивного хозяйства, движенцев, эсцебистов, путейцев, контактников, вагонников, связистов, проводников, работников ЦФТО, ИВЦ железных дорог, дистанций погрузочно-разгрузочных работ и других железнодорожников.
Связь с администрацией сайта: admin@scbist.com
1 2 3 4 5 6 7 8 9 10 11 12 13 14 15 16 17 18 19 20 21 22 23 24 25 26 27 28 29 30 31 32 33 34 
Powered by vBulletin® Version 3.8.1
Copyright ©2000 - 2026, Jelsoft Enterprises Ltd.
Powered by NuWiki v1.3 RC1 Copyright ©2006-2007, NuHit, LLC Перевод: zCarot