Распределение статических нагрузок по элементам рессорного подвешивания на электровозе ЧС4 и ЧС4Т как в системе, статически неопределимой, требует специальной регулировки. При индивидуальном подвешивании осей и системе четырех опор кузова на тележку обеспечить равномерное распределение нагрузок по рессорам без их регулирования можно только в том случае, если:
упругие и геометрические характеристики рессор в каждой ступени подвешивания будут одинаковы;
опоры будут равно удалены и симметрично расположены относительно центра тяжести тела, на. них покоящегося.
Применительно к экипажу электровоза ЧС4 и ЧС4Т второе условие можно сформулировать так: в горизонтальной плоскости центр тяжести кузова должен совпадать с его геометрическим центром, а центр тяжести подрессоренных элементов тележки должен находиться на пересечении продольной оси ее рамы с осью средней колесной пары.
В действительной конструкции центры тяжестей не совмещены с указанными точками. Прежде всего это относится к подрессоренным массам тележки. Поэтому на выкаченную из-под кузова тележку в продольном и поперечном направлениях действуют моменты сил, равные произведению веса обрессоренных элементов на соответствующий эксцентриситет центра тяжести. Эти моменты уравновешиваются реакциями в рессорном подвешивании, в результате чего упругие элементы деформируются на разную величину (передают различные по величине нагрузки), и рама тележки устанавливается с перекосом. Для того чтобы под нагрузкой кузова рама тележки выровнялась (приняла строго горизонтальное положение), а следовательно, выровнялись бы нагрузки на буксы, силы на опорах кузова должны быть различными по величине. Моменты, действующие на раму тележки в продольном и поперечном направлении, составляют соответственно 6880 и 1090 кгс/м.
Опоры кузова расположены несимметрично относительно оси средней колесной пары. Условимся в соответствии с терминологией, принятой в технической документации на электровозы ЧС4 и ЧС4Г, опоры, расположенные ближе к концам кузова, называть наружными, а расположенные ближе к его середине — внутренними.
Нагрузка от веса кузова, приходящаяся на одну тележку, равна 33 500 кгс. Расстояние от оси средней колесной пары до наружных опор составляет 1350 мм, до внутренних — 650 мм. Таким образом, необходимые для выравнивания рамы тележки нагрузки можно определить из следующих уравнений:
где Рн — суммарная нагрузка на наружные опоры, кгс; Рп — то же на внутренние опоры, кгс.

Решая систему (4), найдем Ри = 14 300 кгс; Рв = 19 200 кгс, т. е. нагрузка на внутренние опоры должна быть на 4900 кгс больше, чем на наружные.
Относительно продольной оси рамы тележки опоры расположены симметрично и удалены от нее на расстояние 1050 мм. Воспользовавшись тем же приемом, определим, что для выравнивания рамы тележки в поперечном направлении нагрузка, приходящаяся на опоры, расположенные на левой боковине, должна быть на 1040 кгс больше, чем нагрузка на опорах, расположенных на правой боковине, а абсолютные величины их равны соответственно 17 270 и 16 230 кгс. Таким образом, на всех четырех опорах будут разные по величине нагрузки: Р1ЬП — на наружной правой опоре; Рп л — на наружной левой опоре; Рв.п. — на внутренней правой опоре; Рв.л — на внутренней левой опоре. Тогда можно записать:
Р„. „ + />„. „= 14300 кгс; (5)
Рв.п + Рв.п = 19 200 кгс; (6)
Р*.и + Ръ.п= 17 270 кгс; (7)
Яя.л + Яв.„= 16 230 кгс. (8)
Нетрудно усмотреть, что решение четырех уравнений с четырьмя неизвестными является не однозначным (имеет множество корней), так как она сводится к двум тождественным выражениям. Например, вычитая из уравнений (7) и (6) соответственно уравнения (5) и (8), получим одно и то же выражение: Рвп. — Рн.п = 2970 кгс, т. е. приходим к одному уравнению с двумя неизвестными. Отсюда следует, что, задаваясь любым значением нагрузок на какую-либо опору, которое отвечало бы требованию 14 300 кгс > Рг 0 (нагрузка не может быть больше минимального значения суммарной нагрузки на две смежные опоры или отрицательной), из уравнений (5) — (8) найдем комбинацию нагрузок на других трех опорах, при которой рама тележки будет сохранять горизонтальное положение. К примеру, положим РН.П = 0. Тогда, для сохранения горизонтального положения рамы тележки должно быть Р1ЬП = 14 300 кгс, Рв.п. = 17 270 кгс и ^в.л = Ю40 кгс. Такой «произвол» в выборе нагрузки на опоры недопустим по трем причинам: во-первых, перегруженные пружины будут работать в зоне напряжений, опасных по условию их прочности; во-вторых, повышенная сосредоточенная нагрузка изменит напряженное состояние рамы тележки, что снизит ее запас по усталостной прочности; в-третьих, значительная разница в нагрузках на смежные в поперечном направлении опоры (например, Рв.п и Рв.п), как показал эксперимент, отрицательно сказывается на спокойствии хода электровоза в горизонтальной плоскости. Поэтому необходима установка допусков на регулировку. Так как окончательной целью регулировки является поколесная развеска электровоза, допуски на регулировку надо увязать с допусками на развеску.
При заводской регулировке на локомотивных весах разница между нагрузками от левого и правого колес одной колесной пары не должна превышать 500 кгс. Нагрузка от колеса на рельс складывается из на-
грузки на буксу от подрессоренных масс электровоза и нагрузки от мертвых масс, приходящихся на колесо.
В силу перечисленных выше несимметрий в конструкции экипажной части, а также в результате смещения А центра тяжести кузова относительно его продольной оси установка колесных давлений с указанным допуском без дополнительной регулировки может быть невыполнимой.
Величина 1500 кгс при перегрузке колес одной стороны тележки есть предел, при котором теоретически еще возможно выдержать указанную выше норму для разницы в давлениях от левого и правого колес одной колесной пары. Превышение этой нагрузки потребует специальной регулировки, которая обеспечила бы соответствующее перераспределение сил по колесам. В пределах одной тележки, как мы видим, это сделать невозможно, так как невозможно регулировкой рессорного подвешивания изменить положение центров тяжести. По той же причине снизить перегрузку от правых колес первой тележки можно только, передав часть ее на правые же колеса второй тележки.
Технология регулировки опор кузова заключается в том, что опорную чашку (см. § 5) регулировочным болтом фиксируют в том или ином положении по вертикали. Чем ниже опущена чашка (чем больше ввернут регулировочный болт), тем больше сжат комплект пружин и, следовательно, большее усилие передается опорой. Следовательно, для того, чтобы перераспределить избыточный вес с правых колес первой тележки на правые колеса второй тележки, необходимо вывернуть на соответствующую величину регулировочные болты на правых опорах первой и левых опорах второй тележки, а на левых опорах первой и правых опорах второй тележки затянуть их на ту же величину.
В результате этих действий нагрузка на левые опоры первой тележки и правые опоры второй тележки увеличивается. Из условия равновесия рам тележек в продольном направлении, как было показано раньше, равномерно распределить избыточную нагрузку между наружной и внутренней опорами невозможно. Таким образом, наиболее перегруженными становятся левая внутренняя опора на первой тележке и правая внутренняя опора на второй тележке. По мотивам, изложенным выше, этот перегруз (разница в нагрузках на смежные внутренние или наружные опоры) ограничен величиной 1600 кгс.
Величины приведенных допусков (500 и 1600 кгс) свидетельствуют о том, что они могут быть выдержаны только до определенных значений величины А. Поэтому в тех случаях, когда момент от смещения центра тяжести кузова относительно его продольной оси симметрии велик, в кузов на разгруженную этим моментом сторону укладывают балласт.
Балластировку производит завод-изготовитель при развеске локомотива на весах после сборки. Вес балласта, нагрузку от каждого колеса, вертикальные зазоры между буксами и рамами тележек, между рамами тележек и кузовом, а также высоту регулировочного 1олта на каждой опоре, замеренную от крышки до нижней грани его
головки (рис. 55 и 24), полученные после заводской регулировки, заносят в протокол испытаний. Последний является документом, входящим в технический паспорт электровоза и находится в депо приписки.
Смещение центра тяжести кузова в поперечном направлении объясняется несимметричным расположением главного трансформатора, а разброс по величине — технологическими факторами, сопровождающими процесс сварки рамы, и отклонениями в весе отдельных ее деталей и весе оборудования. Кроме того, могут быть отклонения и в величине смещения центра тяжести подрессоренных элементов тележки. Поэтому развеску следует считать индивидуальной для каждого электровоза, в связи с чем контроль за ее состоянием в эксплуатации (без локомотивных весов) может осуществляться только с помощью сведений, помещенных в протоколе испытаний, т. е. по вертикальным зазорам между кузовом и рамами тележек, а также между рамами тележек и буксами.
В,тех случаях, когда возникает необходимость проверки развески, электровоз устанавливают на прямом горизонтальном пути. Вертикальная жесткость этого пути должна быть достаточной для того, чтобы под нагрузкой от локомотива он выдержал предъявленные к нему выше требования, в противном случае в результатах обмеров могут появиться погрешности, что в значительной степени затруднит оценку развески.
На величину зазоров, а следовательно, и на развеску (при сохранении положения регулировочных болтов и гаек) в эксплуатации могут повлиять: неравномерный прокат колес; потеря упругих характеристик элементами рессорного подвешивания (просадка пружин); излом пружин-; излом или повреждение элементов рессорного подвешивания, влияющих на величину сжатия пружин под нагрузкой (излом регулировочного болта, заедание стакана опоры кузова в направляющей втулке и т. п.). Кроме того, нарушение развески может быть следствием неравномерной загрузки песка по бункерам и отсутствия смазки. Поэтому перед постановкой локомотива под обмер рекомендуется полностью высыпать песок из бункеров либо заполнить их до верхних контрольных отметок, а также смазать все узлы трения (рис. 56). Первый вариант является более предпочтительным, так как в прото-

Рис. 55. Схема снятия размеров для определения нагрузок па боковые опоры

коле испытаний приводятся данные регулировки электровоза без песка.
Влияние неравномерности проката колес выясняется непосредственно обмером их диаметров по кругу катания. Исправность узлов буксового подвешивания устанавливается визуальным освидетельствованием. После проверки по горизонтальным зазорам (см. § 7) соосности кузова и тележек в плане производят замер вышеуказанных вертикальных зазоров и сопоставляют их с данными протокола испытаний.
Если при этом окажется, что разница между эксплуатационными зазорами и зазорами, полученными при заводской регулировке, не превышает величины 1,5 — 2 мм, состояние рессорного подвешивания считается хорошим, т. е. обеспечивающим развеску в эксплуатационных допусках. Если эта разница будет больше 4 — 5 мм, требуется регулировка. Прежде чем приступать к регулировке, необходимо постараться выяснить причину, которая привела к изменению зазоров. .
При этом следует иметь в виду следующее.
При изломе или просадке одной из пружин кузов получит крен в поперечном и продольном направлениях в сторону дефектной пружины. Поэтому сумма вертикальных зазоров между кузовом и тележкой, над которой находится дефектная опора, будет меньше суммы зазоров, установленных при заводской регулировке. Кроме того, в поперечном направлении со стороны дефектной опоры зазоры будут отличаться от заводских на большую величину, чем с противоположной. Зазор между рамой тележки и буксой, расположенной вблизи дефектной опоры, увеличится.
В случае просадки пружины первой (буксовой) ступени подвешивания зазора между рамой тележки и буксой, в узле которой находится дефектная пружина, уменьшится, а подбуксовый балансир встанет с перекосом. При этом конец балансира, в котором закреплена пружина, потерявшая свою первоначальную характеристику, будет выше другого. Сумма вертикальных зазоров между кузовом и тележкой, в которой находится дефектная пружина, в этом случае практически не изменится. Если узел, неисправность которого оказывает влияние на развеску, удается определить, его демонтируют. Пружины подвергают испытанию на контрольную нагрузку (см. § 9). Если пружина, получившая просадку, не выходит за пределы допуска но высоте под контрольной нагрузкой, а пруток ее не имеет дефектов, то она может быть оставлена для дальнейшей эксплуатации. Разница в ее высоте за счет просадки должна быть компенсирована изменением положения регулировочной детали. В случае замены пружины положение регулировочных деталей после сборки должно соответствовать их положению при заводской регулировке.
После регулировки электровоз следует- прокатить, вновь установить на тот же участок и повторить обмер зазоров. Если при этом окажется, что они отличаются от зазоров, зафиксированных в протоколе испытаний, не более чем на 2 мм, локомотив выдают в эксплуатацию.
Наиболее сложной является регулировка, которая производится после ремонтных работ, связанных со сменой агрегатов и разборкой экипаж* (элементов рессорного подвешивания), т. е. в тех случаях, когда могут быть изменены положения центров тяжестей тележек и кузова. В данном случае материалы, приведенные в протоколе испытаний, могут использоваться только как ориентировочные, так как зазоры, полученные при заводской регулировке, теперь могут не соответствовать оптимальному распределению веса локомотива по колесам.
При монтаже системы рессорного подвешивания после указанного вида ремонта необходимо следить за тем, чтобы каждая тележка и опоры кузова, приходящиеся на одну тележку, комплектовались пружинами одной группы (см. § 5).
Рекомендуется следующая последовательность регулировочных операций:
до опускания кузова на тележки предварительно установить регулировочные болты и гайки. Высота регулировочных болтов (см. рис. 24) наружных опор кузова (измеряется от нижней грани головки болта до крышки опоры) должна быть 51 мм, внутренних опор —
38 мм;
опустить кузов,на тележки, стопорные планки, заклинивающие пружины первой ступени рессорного подвешивания (см. § 9), снять . и проверить зазоры по ограничительным упорам между кузовом и рамами тележек (см. рис. 55) и зазоры между рамами тележек и буксами. Первые должны быть в пределах 45 4; 5 мм, вторые — 35+1° мм;
если при обмере окажется, что зазоры между кузовом и тележкой отличаются друг от друга незначительно, но по абсолютной величине меньше 40 мм (больше 50 мм), то все регулировочные болты следует затянуть (вывернуть) на одну и ту же величину, приподняв (опустив) таким образом кузов над тележкой.
Аналогично поступают при установке зазоров между буксами и рамой тележки в пределах допуска.
Нагрузка на колесо пропорциональна деформации пружин буксового подвешивания. Эта зависимость между силой и деформацией справедлива и для нагрузки на опору кузова. Указанное обстоятельство используется в оценке развески электровоза и из него вытекают последующие операции по развеске.
Если зазор между буксой и рамой тележки меньше нормы и деформации пружин в данном буксовом узле тоже меньше, чем в остальных, то регулировочные гайки необходимо подтянуть. Если же указанный зазор меньше нормы, а пружины сжаты больше, чем в остальных буксовых узлах тележки, регулировку производят во второй ступени подвешивания, т. е. разгружают опору, расположенную вблизи этого буксового узла.
Контроль за нагрузками на опоры при регулировке осуществляется по вертикальным зазорам между кузовом и тележкой и положению регулировочных болтов.
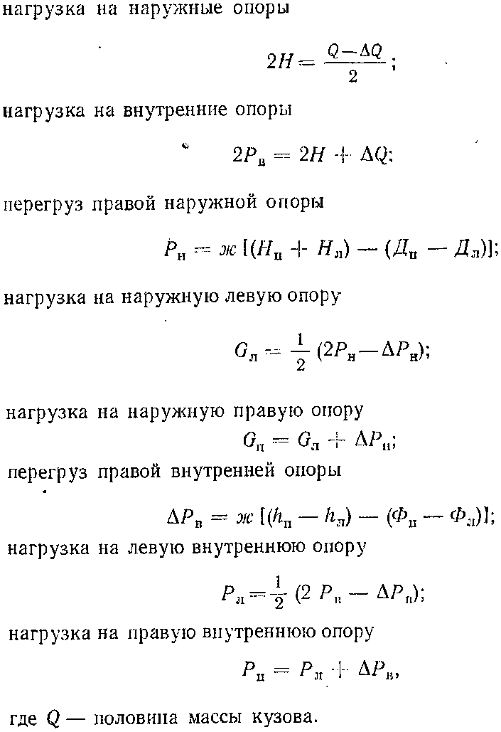
Избыточная нагрузка На внутренние опоры определится из выражения
Л<2 = жп {[ (Дп + Дп) - (Фл + Фп) ] -1 (Ал + ^1и) - (Ял + Яп) ]}, (9)
|
где |
я.„ |
— высота головки болта (расстояние от нижней грани головки болта до крышки опоры) на наружной левой опоре; |
|
— то же на правой опоре; |
||
|
Ад |
— то же на внутренней левой опоре; |
|
|
Ап |
— то же на правой опоре; |
|
|
Дл, |
Дп] |
зазоры между рамой тележки и главной рамой кузова |
|
(см. рис. 55) соответственно с левой и правой стороны; |
||
|
— жесткость комплекта пружин опоры кузова. |
Из выражения (9):


Г ЛАВ А III
РАСПОЛОЖЕНИЕ ОБОРУДОВАНИЯ
И СИСТЕМЫ ВЕНТИЛЯЦИИ
|
|