СЦБИСТ - железнодорожный форум, блоги, фотогалерея, социальная сеть
Вернуться   СЦБИСТ - железнодорожный форум, блоги, фотогалерея, социальная сеть > Флудильня > Разговоры обо всем
Разговоры обо всем Делимся житейскими проблемами. Также смотрите социальные группы локомотивщиков, путейцев, движенцев, эсцебистов, контактников, вагонников, связистов, проводников.
Описание темы:Дурим электросчетчик
Закладки ДневникиПоддержка Сообщество Комментарии к фото Сообщения за день
Ответить в этой теме   Перейти в раздел этой темы    
 
В мои закладки Подписка на тему по электронной почте Отправить другу по электронной почте Опции темы Поиск в этой теме
Старый 31.05.2014, 14:57   #1 (ссылка)
V.I.P.
 
Аватар для Rafa

Регистрация: 24.10.2009
Адрес: МОЙДОДЫР
Сообщений: 5,650
Поблагодарил: 388 раз(а)
Поблагодарили 577 раз(а)
Фотоальбомы: не добавлял

Тема: Дурим электросчетчик


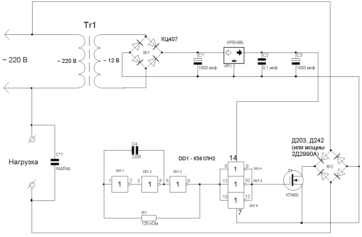
Решил собрать следующую схему для замедления хода диска.

Схема простая.



Кто-то пытался сделать что-то подобное?
Есть ли какой-то эффект от этого устройства?
Rafa вне форума   Цитировать 1
Старый 31.05.2014, 15:31   #2 (ссылка)
Crow indian
 
Аватар для Admin

Регистрация: 21.02.2009
Возраст: 40
Сообщений: 30,157
Поблагодарил: 398 раз(а)
Поблагодарили 6009 раз(а)
Фотоальбомы: 2607 фото
Записей в дневнике: 814
Репутация: 126146
Цитата:
Кто-то пытался сделать что-то подобное?
а че просто тупо перекинуть провода на автоматах (они не пломбируются) религия не позволяет?
Admin вне форума   Цитировать 14
Старый 31.05.2014, 16:04   #3 (ссылка)
Guest
 
Аватар для koctik

Регистрация: 31.05.2014
Сообщений: 1
Поблагодарил: 0 раз(а)
Поблагодарили 0 раз(а)
Фотоальбомы: не добавлял
Репутация: 0
Какие только премудрости не придумываем мы люди, чтобы обмануть то электросчетчик, то государство, но иногда попадаясь платим больше чем выгадываем такую изобретательность как например магнит или еще что нибудь

Последний раз редактировалось Admin; 31.05.2014 в 17:02.
koctik вне форума   Цитировать 0
Старый 31.05.2014, 16:08   #4 (ссылка)
Новый пользователь
 
Аватар для Torquato Tasso

Регистрация: 07.07.2009
Сообщений: 5,879
Поблагодарил: 282 раз(а)
Поблагодарили 1013 раз(а)
Фотоальбомы: 1 фото
Цитата:
Сообщение от Rafa Посмотреть сообщение
Дурим электросчетчик
нифига не выйдет
Torquato Tasso вне форума   Цитировать 0
Старый 31.05.2014, 16:22   #5 (ссылка)
V.I.P.

Автор темы
 
Аватар для Rafa

Регистрация: 24.10.2009
Адрес: МОЙДОДЫР
Сообщений: 5,650
Поблагодарил: 388 раз(а)
Поблагодарили 577 раз(а)
Фотоальбомы: не добавлял
Цитата:
нифига не выйдет

докажи - а не бросай слова на ветер.

Rafa добавил 31.05.2014 в 16:22
Цитата:
а че просто тупо перекинуть провода на автоматах (они не пломбируются) религия не позволяет?

можно и так - но это нужно долбить стену.

Последний раз редактировалось Rafa; 31.05.2014 в 16:24. Причина: Добавлено сообщение
Rafa вне форума   Цитировать 1
Старый 31.05.2014, 16:49   #6 (ссылка)
АфроСЦБист
 
Аватар для tyubik

Регистрация: 22.10.2010
Адрес: Ивантеевка
Возраст: 50
Сообщений: 13,217
Поблагодарил: 477 раз(а)
Поблагодарили 847 раз(а)
Фотоальбомы: не добавлял
Репутация: 1601
Цитата:
Сообщение от Rafa Посмотреть сообщение
Решил собрать следующую схему для замедления хода диска.

Схема простая.



Кто-то пытался сделать что-то подобное?
Есть ли какой-то эффект от этого устройства?
Каков результат?

tyubik добавил 31.05.2014 в 16:48
В какУю сумму обошёлся радиатор для "полевика"?

tyubik добавил 31.05.2014 в 16:48
Где эту хрень разместил?

tyubik добавил 31.05.2014 в 16:49
Как подобрался к пломбируемому вводу?

Последний раз редактировалось tyubik; 31.05.2014 в 16:49. Причина: Добавлено сообщение
tyubik вне форума   Цитировать 0
Старый 31.05.2014, 16:55   #7 (ссылка)
Старший системный механик
 
Аватар для Rustmaker

Регистрация: 11.04.2011
Адрес: Возле железки, шестьдесят лет...
Сообщений: 806
Поблагодарил: 115 раз(а)
Поблагодарили 173 раз(а)
Фотоальбомы: не добавлял
Репутация: 396
Цитата:
Сообщение от Rafa Посмотреть сообщение
докажи - а не бросай слова на ветер.
Что доказывать? То, что если лбом об стену - это больно?
__________________
...
Rustmaker вне форума   Цитировать 1
Старый 31.05.2014, 16:59   #8 (ссылка)
V.I.P.

Автор темы
 
Аватар для Rafa

Регистрация: 24.10.2009
Адрес: МОЙДОДЫР
Сообщений: 5,650
Поблагодарил: 388 раз(а)
Поблагодарили 577 раз(а)
Фотоальбомы: не добавлял
Цитата:
Каков результат?

tyubik добавил 31.05.2014 в 16:48
В какУю сумму обошёлся радиатор для "полевика"?

tyubik добавил 31.05.2014 в 16:48
Где эту хрень разместил?

tyubik добавил 31.05.2014 в 16:49
Как подобрался к пломбируемому вводу?

.....................

хрен его знает какой результат. может кто-то такое делал.

радиатор можно сделать с куска железа - что проблема?

хотя полевики сильно не греются.

Rafa добавил 31.05.2014 в 16:59
Цитата:
Что доказывать? То, что если лбом об стену - это больно?


шлем вам в помощь. будет не больно.

Последний раз редактировалось Rafa; 31.05.2014 в 16:59. Причина: Добавлено сообщение
Rafa вне форума   Цитировать 1
Старый 31.05.2014, 17:49   #9 (ссылка)
Super V.I.P.
 
Аватар для APCnik

Регистрация: 26.07.2009
Сообщений: 2,635
Поблагодарил: 323 раз(а)
Поблагодарили 584 раз(а)
Фотоальбомы: 1 фото
Цитата:
Сообщение от Admin Посмотреть сообщение
а че просто тупо перекинуть провода на автоматах (они не пломбируются) религия не позволяет?
Тупо перекинуть провода на автоматах позволяет любая религия и даже сам Заратустра, однако это ни к чему не приведет: просто или разменяем автоматы, например, розетки и освещение в квартире или ввод был сверху, а станет снизу.
Менять провода нужно на самом счетчике, а он то родимый пломбируется. Да и то, если получиться - закрутим его в другую сторону.
__________________
ДАЙ ВАМ БОГ ТО - ЧЕГО ВЫ ЖЕЛАЕТЕ ДРУГИМ!

APCnik вне форума   Цитировать 0
Старый 31.05.2014, 17:50   #10 (ссылка)
Crow indian
 
Аватар для Admin

Регистрация: 21.02.2009
Возраст: 40
Сообщений: 30,157
Поблагодарил: 398 раз(а)
Поблагодарили 6009 раз(а)
Фотоальбомы: 2607 фото
Записей в дневнике: 814
Репутация: 126146
Цитата:
Тупо перекинуть провода на автоматах позволяет любая религия и даже сам Заратустра, однако это ни к чему не приведет
уже привело к экономии 500 руб в мес
Admin вне форума   Цитировать 14
Старый 31.05.2014, 17:57   #11 (ссылка)
Super V.I.P.
 
Аватар для APCnik

Регистрация: 26.07.2009
Сообщений: 2,635
Поблагодарил: 323 раз(а)
Поблагодарили 584 раз(а)
Фотоальбомы: 1 фото
Значит я живу в доме с древней проводкой, где все автоматики сидят на одной фазе и включены в параллель по вводу.
__________________
ДАЙ ВАМ БОГ ТО - ЧЕГО ВЫ ЖЕЛАЕТЕ ДРУГИМ!

APCnik вне форума   Цитировать 0
Старый 31.05.2014, 18:00   #12 (ссылка)
Новый пользователь
 
Аватар для Torquato Tasso

Регистрация: 07.07.2009
Сообщений: 5,879
Поблагодарил: 282 раз(а)
Поблагодарили 1013 раз(а)
Фотоальбомы: 1 фото
Цитата:
Сообщение от Admin Посмотреть сообщение
уже привело к экономии 500 руб в мес
счетчик еликтронный?
Torquato Tasso вне форума   Цитировать 0
Старый 31.05.2014, 18:19   #13 (ссылка)
Super V.I.P.
 
Аватар для Adagumer

Регистрация: 16.02.2012
Сообщений: 5,273
Поблагодарил: 6721 раз(а)
Поблагодарили 977 раз(а)
Фотоальбомы: не добавлял
Репутация: 1704
Цитата:
Сообщение от Torquato Tasso
еликтронный?
Электронному точно такие примочки пох...!
А если обычный, с диском, то проще счётчик вскрыть, в разрыв катушки напряжения поставить нормально замкнутый геркон, разместить его в удобном месте возле стеночки, закрыть и сдать счётчик на поверку. Поверители счетчик опломбируют, электрики потом подключат и снова опломбируют, и останется только периодически подкладывать магнит дабы счётчик стоял!

Последний раз редактировалось Adagumer; 31.05.2014 в 20:28.
Adagumer вне форума   Цитировать 0
Старый 31.05.2014, 18:31   #14 (ссылка)
Новый пользователь
 
Аватар для Torquato Tasso

Регистрация: 07.07.2009
Сообщений: 5,879
Поблагодарил: 282 раз(а)
Поблагодарили 1013 раз(а)
Фотоальбомы: 1 фото
Цитата:
Сообщение от Adagumer Посмотреть сообщение
Электронному точно такие примочки пох...!
:
так в том-то и дело, что Рафа желает обмануть счетчик еликтронный
Torquato Tasso вне форума   Цитировать 0
Старый 31.05.2014, 18:31   #15 (ссылка)
Super V.I.P.
 
Аватар для APCnik

Регистрация: 26.07.2009
Сообщений: 2,635
Поблагодарил: 323 раз(а)
Поблагодарили 584 раз(а)
Фотоальбомы: 1 фото
Это напоминает вот такое:

http://otvetmail7.ru/question/436720...3&nm_inf_g=603
__________________
ДАЙ ВАМ БОГ ТО - ЧЕГО ВЫ ЖЕЛАЕТЕ ДРУГИМ!

APCnik вне форума   Цитировать 0
Ответить в этой теме   Перейти в раздел этой темы   Translate to English

Возможно вас заинтересует информация по следующим меткам (темам):
, , , , , , , ,


Здесь присутствуют: 1 (пользователей: 0 , гостей: 1)
 

Ваши права в разделе
Вы не можете создавать новые темы
Вы не можете отвечать в темах
Вы не можете прикреплять вложения
Вы не можете редактировать свои сообщения

BB коды Вкл.
Смайлы Вкл.
[IMG] код Вкл.
HTML код Выкл.
Trackbacks are Вкл.
Pingbacks are Вкл.
Refbacks are Выкл.



Часовой пояс GMT +3, время: 00:42.

Яндекс.Метрика Справочник 
сцбист.ру сцбист.рф

СЦБИСТ (ранее назывался: Форум СЦБистов - Railway Automation Forum) - крупнейший сайт работников локомотивного хозяйства, движенцев, эсцебистов, путейцев, контактников, вагонников, связистов, проводников, работников ЦФТО, ИВЦ железных дорог, дистанций погрузочно-разгрузочных работ и других железнодорожников.
Связь с администрацией сайта: admin@scbist.com
1 2 3 4 5 6 7 8 9 10 11 12 13 14 15 16 17 18 19 20 21 22 23 24 25 26 27 28 29 30 31 32 33 34 
Powered by vBulletin® Version 3.8.1
Copyright ©2000 - 2026, Jelsoft Enterprises Ltd.
Powered by NuWiki v1.3 RC1 Copyright ©2006-2007, NuHit, LLC Перевод: zCarot