СЦБИСТ - железнодорожный форум, блоги, фотогалерея, социальная сеть
Вернуться   СЦБИСТ - железнодорожный форум, блоги, фотогалерея, социальная сеть > Техника > Уголок радиолюбителя > Микроконтроллеры
Закладки ДневникиПоддержка Сообщество Комментарии к фото Сообщения за день
Ответить в этой теме   Перейти в раздел этой темы   Translate to English    
 
Translate to English В мои закладки Подписка на тему по электронной почте Отправить другу по электронной почте Опции темы Поиск в этой теме
Старый 22.02.2024, 11:55   #1 (ссылка)
Crow indian
 
Аватар для Admin

Регистрация: 21.02.2009
Возраст: 40
Сообщений: 29,983
Поблагодарил: 398 раз(а)
Поблагодарили 5987 раз(а)
Фотоальбомы: 2576 фото
Записей в дневнике: 698
Репутация: 126089

Тема: Генератор синусоидальных сигналов низких частот


Генератор синусоидальных сигналов низких частот


Н. ШИЯНОВ, г. Люберцы Московской обл.

Генераторы низких частот (ГНЧ) — источник незатухающих синусоидальных колебаний в диапазоне частот от единиц герц до сотен килогерц, они широко используются при разработке и налаживании разнообразной радио-электронной аппаратуры. При разработке высококачественных низкочастотных усилителей необходимы генераторы с малыми гармоническими искажениями и расширенными функциональными возможностями.


Ниже описан прибор, в котором генератор синусоидального сигнала с низким коэффициентом гармоник дополнен измерителями амплитудного значения напряжения и частоты выходного сигнала.
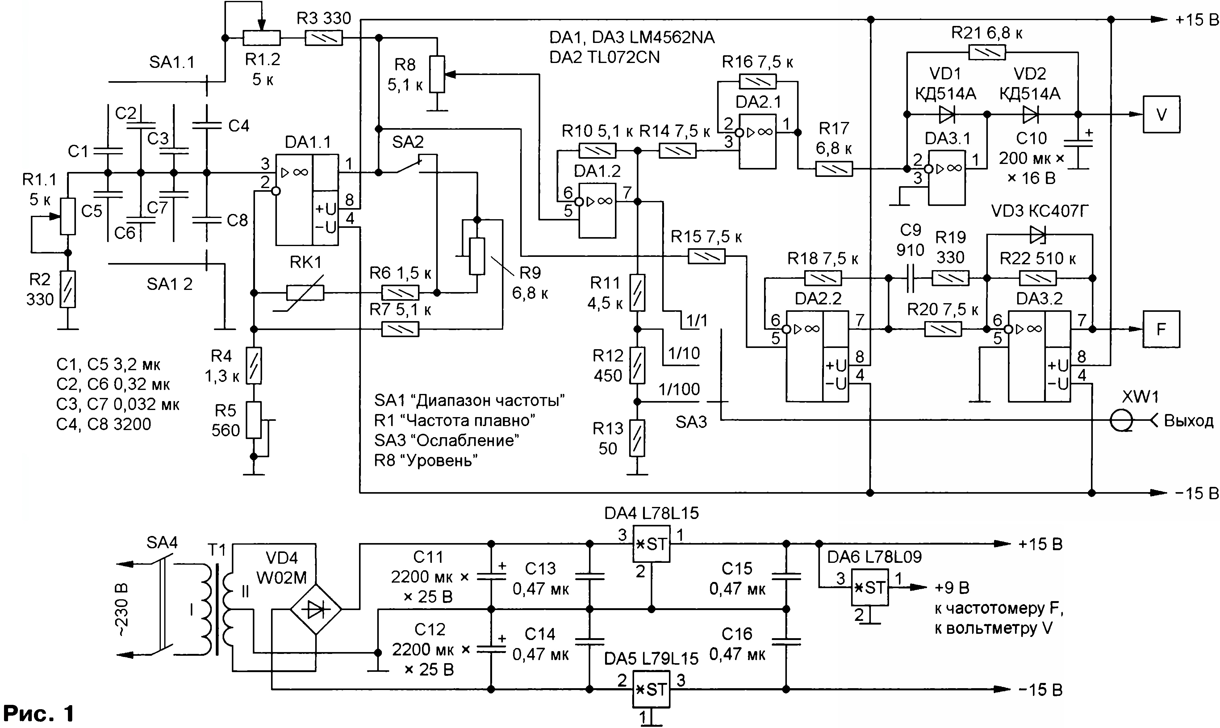
RC-генератор (рис. 1) выполнен на основе моста Вина-Робинсона, включённого в цепь положительной обратной связи ОУ. Частота квазирезонанса такого моста при условии, что R1.1=R1.2 и С1=С5, на которой возбуждается усилитель, равна F=0,159/RC [ 1 ]. Добротность моста — 0=0,33. Для возникновения автогенерации коэффициент передачи усилителя должен быть >3, входное сопротивление ОУ — Rbx >> R1, а выходное сопротивление — Ввых << R1. Современные ОУ с полевым транзистором на входе вполне удовлетворяют этим условиям.
  • Общий диапазон частот разделён на четыре поддиапазона: 10... 100 Гц,
  • 100...1000 Гц, 1...10 кГц, 10...100 кГц.

Ёмкости частотозадающих конденсаторов С1—С8 подбирают с погрешностью не более 1 %. Для получения указанных на схеме значений ёмкостей несколько подобранных конденсаторов соединяют параллельно. В генераторе применены плёночные лавсановые и полипропиленовые конденсаторы с малым ТКЕ и ESR К73-17, СВВ. Переключатель поддиапазонов SA1 — RS1010 на четыре положения, два направления.
Частота синусоидального сигнала плавно перестраивается двухсекционным переменным резистором R1. Резисторы R2, R3 — ограничительные. Неравномерность амплитуды сигнала генератора по частоте существенно зависит от разбаланса секций сдвоенного резистора. Желательно, чтобы он не превышал 3 %. В приборе применён проволочный переменный резистор с линейной зависимостью ПЛ2-1, разбаланс секций которого соответствует указанному значению. Нестабильность амплитуды в первом, втором и третьем частотном диапазонах не более ±1,5 %, в четвёртом диапазоне — ±2,5 %.

Возможен вариант перестройки частоты сдвоенным переменным конденсатором. Обычно для этого используют конденсаторы переменной ёмкости (КПЕ), имеющие Стах=500 пФ. Измерения показали, что разбаланс ёмкостей секций подобных конденсаторов с воздушным диэлектриком не превышает 1,5...2 %. Ёмкость таких конденсаторов можно подстраивать, подгибая крайние лепестки ротора. В этом случае для обеспечения минимальной частоты генерации около 10 Гц в мосте необходимо использовать резисторы сопротивлением 28 МОм. Столь высокоомные цепи весьма чувствительны к наводкам и помехам, что потребует тщательного экранирования переменного конденсатора и платы переключателя диапазонов. Корпус КПЕ изолируют от шасси.

Для получения малых значений коэффициента гармоник на частотах более 3 кГц применён быстродействующий операционный усилитель LM4562NA (DA1) с частотой единичного усиления F1=55 МГц.


Амплитуда выходного напряжения генератора стабилизируется цепью отрицательной обратной связи (ООО), в которую включён терморезистор (термистор) ТПМ-2/0.5А (RK1), сопротивление полупроводникового элемента которого уменьшается с ростом протекающего через него тока [2]. В показанном на схеме положении переключателя SA2 режим работы цепи автоматической регулировки определяется в основном термистором и резистором R6. Амплитуда выходного напряжения равна 5 В. В этом режиме прибор удобно применять для быстрого измерения АЧХ. В противоположном положении переключателя SA2 ток, протекающий через термистор, падает, что приводит к снижению коэффициента гармоник, но увеличивается нестабильность амплитуды по частоте. Этот режим применяют, когда АЧХ измерена, и определены частоты, на которых необходимо измерить коэффициент гармоник.
На рис. 2 в логарифмическом масштабе показаны зависимости коэффициента гармоник выходного сигнала Кг от частоты F в первом (кривая 1) и втором (кривая 2) режимах работы. В первом режиме генератор обеспечивает более высокую стабильность выходного напряжения в диапазоне частот, во втором режиме — более низкий коэффициент гармоник. В измерениях использована программа Spectralab и 24-разряд-ная звуковая карта ASUS Xonar D2X.

В первом режиме на частоте 1 кГц коэффициент гармоник генератора — около 0,002 %, во втором режиме — около 0,0008 %. На частотах ниже 1 кГц коэффициент гармоник увеличивается за счёт модуляции полупроводниково-
го элемента термистора выходным сигналом. Для сравнения на рис. 2 (кривая 3) показана зависимость коэффициента гармоник в третьем и четвёртом частотных поддиапазонах в случае замены микросхемы LM4562 (F1=55 МГц) на менее широкополосную TL072(F1=3 МГц).

Выходной сигнал ОУ DA1.1 поступает на переменный резистор R8, выполняющий функцию плавной регулировки выходного сигнала генератора. Буферный каскад на ОУ DA1.2 имеет коэффициент передачи, равный единице. Выходное напряжение этого каскада подаётся на ступенчатый делитель SA3, имеющий коэффициенты деления 1/1, 1/10, 1/100. Требуемые значения сопротивлений R11—R13 подобраны путём параллельного соединения резисторов.
Для расширения функциональных возможностей прибора в него введены измерители амплитуды и частоты выходного сигнала. Весьма привлекательным является использование недорогих модулей трёхвыводных цифровых вольтметров [3, 4] и цифрового пятиразрядного частотомера [5].
Измерения характеристик нескольких экземпляров модулей вольтметров, проведённые прибором FLUKE-287, имеющим базовую погрешность 0,02 %, показали следующее. Входное сопротивление вольтметров — около 120 кОм, период измерения — 0,3 с. Погрешность измерения напряжений в интервале 3...8 В находится в пределах 0,5...1,5%. При снижении входного напряжения до
800...400 мВ погрешность возрастает до 2...4 %. При входных уровнях менее 200...300 мВ вольтметры выключаются.
Канал измерения выходного напряжения генератора состоит из буферного каскада на ОУ DA2.1 (Ку=1) и пикового детектора на основе ОУ DA.3.1. Применение быстродействующего ОУ и высокочастотных диодов КД514А с малыми ёмкостью р-п перехода и временем восстановления обратного сопротивления позволило получить малые погрешности измерений на высокочастотных третьем и четвёртом поддиапазонах.


В приборе применён четырёхразрядный вольтметр [4], поскольку он имеет несколько меньшие погрешности на низких уровнях по сравнению с [3]. На рис. 3 показаны зависимости относительной погрешности показаний указанного вольтметра, подключённого к выходу пикового детектора от выходного напряжения генератора на частоте 1 кГц (кривая 1) и на частоте 100 кГц (кривая 2). Можно видеть, что в наиболее важном с практической точки зрения интервале 500 мВ...5 В относительная погрешность не превышает ±2,5 %.
Модуль пятиразрядного частотомера [5] после сборки дополнительного налаживания не требует. Измерения показали, что его чувствительность — около 3 В, входное сопротивление изменяется от 1,5 МОм на частоте 100 Гц до 3 кОм на частоте 100 кГц. Допустимое напряжение питания — 5...9 В. Период измерения частоты — переменный. В диапазоне 0...9,999 кГц период измерения — 1 с.

В диапазоне 10...99,99 кГц период измерения — 0,5 с, переключение диапазонов — автоматическое. Для уста
новки модуля вольтметра на лицевую сторону платы частотомера восемь резисторов (см. [5] под индикатором) перенесены (перепаяны) с лицевой стороны платы частотомера на тыльную. На их место через изолирующую пластину приклеен модуль вольтметра (рис. 4).
Канал формирования импульсов, подаваемых на вход частотомера, состоит из буферного каскада на ОУ DA2.2 и усилителя-ограничителя на ОУ DA3.2.

Форсирующая цепь на конденсаторе С9 и резисторе R19 увеличивает скорость нарастания фронтов импульсов, снижая тем самым случайные погрешности из-
мерений частоты. Амплитуда импульсов формирователя, подаваемых на вход частотомера, равна 4,5 В. На рис. 5 в логарифмическом масштабе приведена зависимость относительной погрешности частотомера от частоты сигнала. При сравнении отсчётов частоты в качестве образцового использован восьмиразрядный частотомер РЧ-07-0002.
Блок питания каких-либо особенностей не имеет. Переменное напряжение на вто
ричной обмотке относительно среднего вывода равно 14... 15 В. Стабилизаторы DA4, DA5 выдают напряжение питания ±15 В, можно также использовать стабилизаторы LM317, LM337. На выходе стабилизатора DA6 — напряжение +9 В питания частотомера и вольтметра.

Внешний вид прибора показан на рис. 6, монтаж — на рис. 7, рис. 8. Платы генератора и времязадающих конденсаторов помещены в экран, изготовленный из фольгированного стеклотекстолита толщиной 2 мм. Фольга на стыках граней пропаивается. На оси переменного резистора R1 установлен верньер 3:1.

ЛИТЕРАТУРА

1. Вавилов А. А. Низкочастотные измерительные генераторы. — М.: Энергоатомиздат, 1985.
2. ТПМ-2/0.5А. — URL: https://www. chipfind. ru/search/?part=%D0%A2%D0%9 F%D0%9C-2/0.5%D0%90 (06.12.23).
3. Цифровой вольтметр с дисплеем, 0,28 дюйма, 30/100 В, цвет в ассортименте. — URL: https://aliexpress.ru/item/10050 03922909295.html?sku_id=120000274750 64577&spm=a2g2w. productlist, search results.0.255c74b0J47ual (06 12.23).
4. Цифровой вольтметр. — URL: https:// aliexpress.ru/item/4000333701897.html7s ku_id=10000001372129208&spm=a2g2w. productlist.search_results.0.59ab243bqAd 8UE (06.12.23).
5. Набор для самостоятельной сборки RF 1 Гц-50 МГц кварцевый генератор частотомер цифровой светодиодный тестер. — URL: https://aliexpress.ru/item/3284775 0953.html?sku_id=65142627686&spm=a2 g2w. productlist.search_results. 16.71 b8743 2onY (06.12.23).
Admin вне форума   Цитировать 12
Похожие темы
Тема Автор Раздел Ответов Последнее сообщение
[06-2022] Проблемы эксплуатации локомотивов новых серий в периоды низких температур и их решения Admin xx2 0 04.12.2022 19:17
Генератор сигналов для ПК-КОД Roosevelt Локомотивные устройства и АЛС 21 24.01.2018 17:19
Генератор синусоидальных и прямоугольных колебаний Admin Измерительные приборы 0 30.05.2015 18:36
=Телеграмма= № 3/1774 от 16.12.12 г. - Меры обеспечения устойчивой работы локомотивного комплекса в период низких температур Admin Документы Дирекции тяги ОАО "РЖД" 0 20.12.2012 12:51
Генератор сигнальных частот Г-АРС 24 Admin Приборы и напольное оборудование 0 16.12.2010 18:26

Ответить в этой теме   Перейти в раздел этой темы   Translate to English


Здесь присутствуют: 1 (пользователей: 0 , гостей: 1)
 

Ваши права в разделе
Вы не можете создавать новые темы
Вы не можете отвечать в темах
Вы не можете прикреплять вложения
Вы не можете редактировать свои сообщения

BB коды Вкл.
Смайлы Вкл.
[IMG] код Вкл.
HTML код Выкл.
Trackbacks are Вкл.
Pingbacks are Вкл.
Refbacks are Выкл.



Часовой пояс GMT +3, время: 02:00.

Яндекс.Метрика Справочник 
сцбист.ру сцбист.рф

СЦБИСТ (ранее назывался: Форум СЦБистов - Railway Automation Forum) - крупнейший сайт работников локомотивного хозяйства, движенцев, эсцебистов, путейцев, контактников, вагонников, связистов, проводников, работников ЦФТО, ИВЦ железных дорог, дистанций погрузочно-разгрузочных работ и других железнодорожников.
Связь с администрацией сайта: admin@scbist.com
1 2 3 4 5 6 7 8 9 10 11 12 13 14 15 16 17 18 19 20 21 22 23 24 25 26 27 28 29 30 31 32 33 34 
Powered by vBulletin® Version 3.8.1
Copyright ©2000 - 2026, Jelsoft Enterprises Ltd.
Powered by NuWiki v1.3 RC1 Copyright ©2006-2007, NuHit, LLC Перевод: zCarot