СЦБИСТ - железнодорожный форум, блоги, фотогалерея, социальная сеть
Ушел из жизни Крупицкий Адольф Зельманович
6 февраля 2026 года ушел из жизни Крупицкий Адольф Зельманович, более шести десятков лет проработавший в институте «Гипротранссигналсвязь». Всю свою трудовую деятельность А.З. Крупицкий посвятил проектному делу. После окончанию обучения в Ленинградском институте инженеров железнодорожного транспорта в 1959 году начал свою профессиональную деятельность в качестве старшего электромеханика дистанции сигнализации и связи на Казахской железной дороге. В 1960 году пришел на работу в институт на должность инженера, работал руководителем группы, главным инженером проектов.

Читать далее
Вернуться   СЦБИСТ - железнодорожный форум, блоги, фотогалерея, социальная сеть > Помощь студентам, аспирантам, учащимся > Учебные материалы железнодорожной тематики > Дипломы, курсовые, лекции, рефераты по СЦБ
Дипломы, курсовые, лекции, рефераты по СЦБ Этот раздел предназначен только для публикования готовых работ по направлению СЦБ, связь. Темы с вопросами открывайте в разделе "Курсовое и дипломное проектирование"
Закладки ДневникиПоддержка Сообщество Комментарии к фото Сообщения за день
Ответить в этой теме   Перейти в раздел этой темы    
 
В мои закладки Подписка на тему по электронной почте Отправить другу по электронной почте Опции темы Поиск в этой теме
Старый 12.10.2010, 17:16   #16 (ссылка)
Кандидат в V.I.P.
 
Аватар для Sony-TC-K670

Регистрация: 27.01.2010
Возраст: 51
Сообщений: 5
Поблагодарил: 31 раз(а)
Поблагодарили 0 раз(а)
Фотоальбомы: не добавлял
Репутация: 0
Здравствуйте. Нужна помощь в курсовом по горке (однонитка, двухнитка).
Sony-TC-K670 вне форума   Цитировать 0
Старый 12.10.2010, 17:21   #17 (ссылка)
V.I.P.
 
Аватар для Солнышко

Регистрация: 20.09.2009
Сообщений: 59
Поблагодарил: 9 раз(а)
Поблагодарили 57 раз(а)
Фотоальбомы: не добавлял
Репутация: 12
Что конкретно нужно?Сделать или рассказать
Солнышко вне форума   Цитировать 0
Старый 12.10.2010, 17:27   #18 (ссылка)
Кандидат в V.I.P.
 
Аватар для Sony-TC-K670

Регистрация: 27.01.2010
Возраст: 51
Сообщений: 5
Поблагодарил: 31 раз(а)
Поблагодарили 0 раз(а)
Фотоальбомы: не добавлял
Репутация: 0
Рассказать. Имею двухпутную горку с тремя путями надвига. Кое что нарисовал, но не уверен что правильно.
Sony-TC-K670 вне форума   Цитировать 0
Старый 12.10.2010, 20:09   #19 (ссылка)
Super V.I.P.
 
Аватар для yuri230382

Регистрация: 09.11.2009
Возраст: 43
Сообщений: 674
Поблагодарил: 363 раз(а)
Поблагодарили 145 раз(а)
Фотоальбомы: не добавлял
Репутация: 122
Sony-TC-K670, показывай свои чертежи, подскажу, что знаю
yuri230382 вне форума   Цитировать 0
Старый 14.10.2010, 16:40   #20 (ссылка)
Кандидат в V.I.P.
 
Аватар для Sony-TC-K670

Регистрация: 27.01.2010
Возраст: 51
Сообщений: 5
Поблагодарил: 31 раз(а)
Поблагодарили 0 раз(а)
Фотоальбомы: не добавлял
Репутация: 0
вот однонитка. не уверен что правильно расположены пути надвига, светофоры и тормозная позиция, ну и соответственно изостыки...
Вложения
Тип файла: vsd горка_47.vsd (342.0 Кб, 132 просмотров)

Последний раз редактировалось Sony-TC-K670; 14.10.2010 в 17:18.
Sony-TC-K670 вне форума   Цитировать 0
Старый 14.10.2010, 19:19   #21 (ссылка)
Super V.I.P.
 
Аватар для yuri230382

Регистрация: 09.11.2009
Возраст: 43
Сообщений: 674
Поблагодарил: 363 раз(а)
Поблагодарили 145 раз(а)
Фотоальбомы: не добавлял
Репутация: 122
Цитата:
Сообщение от Sony-TC-K670 Посмотреть сообщение
вот однонитка. не уверен что правильно расположены пути надвига, светофоры и тормозная позиция, ну и соответственно изостыки...
Горочные светофоры с двумя желтыми не бывают, пути надвига могут и так располагаться, тормозные позиции вроде правильно, изостыки на "кресте" должны все стрелки разделять, иначе как распуск на все пучки с одного горба вести. Вот немного поправил твою однонитку, добавил маневровые из пучков. У маневровых запрещающий огонь красный, кроме маневровых на пути надвига, так как на горке отсутствуют поездные маршруты. Еще вложил двухнитку для примера, проект действующей горки 2009 года. Рельсовые цепи сейчас применяют только на горбах, на стрелках и на замедлителях, между стрелками используют датчики счета осей. Хотя я не знаю, как у вас по учебе требуют. Ну вот вкратце так, может еще кто добавит/поправит...
Вложения
Тип файла: vsd горка_47.vsd (336.0 Кб, 66 просмотров)
Тип файла: rar 480203-04-ГАЦ-03А Двухнитка.rar (555.4 Кб, 100 просмотров)
yuri230382 вне форума   Цитировать 0
Поблагодарили:
Данный пост получил благодарности от пользователей
Старый 14.10.2010, 19:51   #22 (ссылка)
статус
 
Аватар для Кабанбай Батыр

Регистрация: 20.10.2009
Сообщений: 3,237
Поблагодарил: 579 раз(а)
Поблагодарили 819 раз(а)
Фотоальбомы: 92 фото
Записей в дневнике: 10
Вопросы в лоб:
Управление с одного поста ?
Дополнительные технические средства контроля подвижных единиц на головных и первых пучковых стрелках, РТДС, ФЭУ ...?
4-я голова на светофоре надвига для маневров ?
На третьей тормозной позиции по три секции (для РНЗ) шин наверное правильнее будет показать.

Последний раз редактировалось Кабанбай Батыр; 14.10.2010 в 20:09.
Кабанбай Батыр вне форума   Цитировать 0
Старый 14.10.2010, 20:39   #23 (ссылка)
Кандидат в V.I.P.
 
Аватар для Sony-TC-K670

Регистрация: 27.01.2010
Возраст: 51
Сообщений: 5
Поблагодарил: 31 раз(а)
Поблагодарили 0 раз(а)
Фотоальбомы: не добавлял
Репутация: 0
Благодарю всех за помощь. По заданию требуется только составить одно- двухниточные планы, блочный план и разрисовать часть заданного маршрута. Дополнительные технические средства контроля подвижных единиц на головных и первых пучковых стрелках и пр. будет лишнее, т. к. преподаватель сказал не заморачиваться. Легенький курсовой, так сказать...
Sony-TC-K670 вне форума   Цитировать 0
Старый 15.10.2010, 08:28   #24 (ссылка)
статус
 
Аватар для Кабанбай Батыр

Регистрация: 20.10.2009
Сообщений: 3,237
Поблагодарил: 579 раз(а)
Поблагодарили 819 раз(а)
Фотоальбомы: 92 фото
Записей в дневнике: 10
Цитата:
Сообщение от Sony-TC-K670 Посмотреть сообщение
...Легенький курсовой...
В мелочах постигается истина !!! (сам придумал)
Кабанбай Батыр вне форума   Цитировать 0
Старый 20.10.2010, 13:45   #25 (ссылка)
Кандидат в V.I.P.
 
Аватар для irrrok

Регистрация: 09.09.2010
Сообщений: 3
Поблагодарил: 0 раз(а)
Поблагодарили 0 раз(а)
Фотоальбомы: не добавлял
Репутация: 0
Нужна бесценная помощь в одной задаче по курсовому проекту. Предмет - автоматика и телемеханика на перегонах.
Задача такая.
Для пути двухпутного перегона с минимальным числом сигнальных установок проверить защитные свойства схемы включения преобразователя ППШ-3, отрегулированного на выходное напряжение 77 В, от короткого замыкания (КЗ) линейной цепи смены направления. Проверку осуществить посредством расчета тока перегрузки преобразователя, а также переменного тока по цепи питания 12 В (через КПД преобразователя) в случае отсутствия лампы накаливания на выходе преобразователя и при ее наличии. Определить, насколько лампа накаливания снизит ток перегрузки преобразователя и перегорит ли предохранитель номиналом 1 А, установленный на входе преобразователя в цепи переменного тока 12 В?
irrrok вне форума   Цитировать 0
Старый 19.11.2010, 21:53   #26 (ссылка)
Кандидат в V.I.P.
 
Аватар для П@shKEeeN

Регистрация: 25.05.2010
Сообщений: 15
Поблагодарил: 4 раз(а)
Поблагодарили 0 раз(а)
Фотоальбомы: не добавлял
Репутация: 22
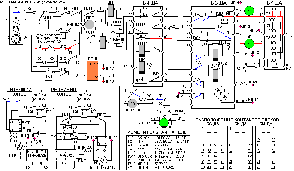
прошу помоши) нужна схема работы блок БС-ДА у кого что есть)
П@shKEeeN вне форума   Цитировать 0
Старый 19.11.2010, 22:23   #27 (ссылка)
Отважный
 
Аватар для Андрей13

Регистрация: 24.06.2009
Адрес: квартира №13
Сообщений: 3,088
Поблагодарил: 435 раз(а)
Поблагодарили 1399 раз(а)
Фотоальбомы: 587 фото
Записей в дневнике: 232
Репутация: 172
Цитата:
Сообщение от П@shKEeeN Посмотреть сообщение
прошу помоши) нужна схема работы блок БС-ДА у кого что есть)
Андрей13 вне форума   Цитировать 0
Поблагодарили:
Данный пост получил благодарности от пользователей
Старый 20.11.2010, 15:47   #28 (ссылка)
Кандидат в V.I.P.
 
Аватар для П@shKEeeN

Регистрация: 25.05.2010
Сообщений: 15
Поблагодарил: 4 раз(а)
Поблагодарили 0 раз(а)
Фотоальбомы: не добавлял
Репутация: 22
Андрей13 большое спасибо, но можно эту всю схему в обычном jpg а не в gif )) заранее спасибо)
П@shKEeeN вне форума   Цитировать 0
Старый 20.11.2010, 16:08   #29 (ссылка)
Crow indian
 
Аватар для Admin

Регистрация: 21.02.2009
Возраст: 40
Сообщений: 30,132
Поблагодарил: 398 раз(а)
Поблагодарили 5998 раз(а)
Фотоальбомы: 2607 фото
Записей в дневнике: 701
Репутация: 126089
http://szhat.ru/page.php?book=7&page=526

Admin добавил 20.11.2010 в 14:08
Александр II, http://www.gif-animator.com/adgif.exe

вот файл с секундной задеркой между кадрами

Последний раз редактировалось Admin; 20.11.2010 в 16:08. Причина: Добавлено сообщение
Admin вне форума   Цитировать 14
Поблагодарили:
Данный пост получил благодарности от пользователей
Старый 22.11.2010, 00:46   #30 (ссылка)
Кандидат в V.I.P.
 
Аватар для Корчагинец

Регистрация: 13.10.2009
Возраст: 39
Сообщений: 11
Поблагодарил: 1 раз(а)
Поблагодарили 0 раз(а)
Фотоальбомы: не добавлял
Репутация: 11
доброе время суток.нужна ваша помошь.у кого есть схемы блоков БГАЦ.желательно в Visio или Autocad или просто альбомы типовые????нужно составить принципиальную схему маршрута приему на путь.заранее спасибо. Спасите.проект горит!!!!
Корчагинец вне форума   Цитировать 0
Похожие темы
Тема Автор Раздел Ответов Последнее сообщение
Привет всем студентам ! Kopral СамГУПС 13 02.12.2012 19:41
В помощь студентам-SMathStudioDesktop art29 Программное обеспечение и визуальные материалы 1 27.05.2010 12:30
Методические указания студентам-путейцам Толян Студенту-путeйцу 0 20.05.2010 20:21

Ответить в этой теме   Перейти в раздел этой темы   Translate to English

Возможно вас заинтересует информация по следующим меткам (темам):
, , , , , , , , , , , , , , , , , , , , , , , , , , , , , , , , , , , , , , , , , , , , , , , , , , , , , , , , , , , , , , , , , , , , , , ,


Здесь присутствуют: 1 (пользователей: 0 , гостей: 1)
 

Ваши права в разделе
Вы не можете создавать новые темы
Вы не можете отвечать в темах
Вы не можете прикреплять вложения
Вы не можете редактировать свои сообщения

BB коды Вкл.
Смайлы Вкл.
[IMG] код Вкл.
HTML код Выкл.
Trackbacks are Вкл.
Pingbacks are Вкл.
Refbacks are Выкл.



Часовой пояс GMT +3, время: 22:46.

Яндекс.Метрика Справочник 
сцбист.ру сцбист.рф

СЦБИСТ (ранее назывался: Форум СЦБистов - Railway Automation Forum) - крупнейший сайт работников локомотивного хозяйства, движенцев, эсцебистов, путейцев, контактников, вагонников, связистов, проводников, работников ЦФТО, ИВЦ железных дорог, дистанций погрузочно-разгрузочных работ и других железнодорожников.
Связь с администрацией сайта: admin@scbist.com
1 2 3 4 5 6 7 8 9 10 11 12 13 14 15 16 17 18 19 20 21 22 23 24 25 26 27 28 29 30 31 32 33 34 
Powered by vBulletin® Version 3.8.1
Copyright ©2000 - 2026, Jelsoft Enterprises Ltd.
Powered by NuWiki v1.3 RC1 Copyright ©2006-2007, NuHit, LLC Перевод: zCarot