СЦБИСТ - железнодорожный форум, блоги, фотогалерея, социальная сеть
Ушел из жизни Крупицкий Адольф Зельманович
6 февраля 2026 года ушел из жизни Крупицкий Адольф Зельманович, более шести десятков лет проработавший в институте «Гипротранссигналсвязь». Всю свою трудовую деятельность А.З. Крупицкий посвятил проектному делу. После окончанию обучения в Ленинградском институте инженеров железнодорожного транспорта в 1959 году начал свою профессиональную деятельность в качестве старшего электромеханика дистанции сигнализации и связи на Казахской железной дороге. В 1960 году пришел на работу в институт на должность инженера, работал руководителем группы, главным инженером проектов.

Читать далее
Вернуться   СЦБИСТ - железнодорожный форум, блоги, фотогалерея, социальная сеть > Уголок СЦБИСТа > Книги и журналы > xx3
Закладки ДневникиПоддержка Сообщество Комментарии к фото Сообщения за день
Ответить в этой теме   Перейти в раздел этой темы    
 
В мои закладки Подписка на тему по электронной почте Отправить другу по электронной почте Опции темы Поиск в этой теме
Старый 20.02.2024, 07:21   #1 (ссылка)
Crow indian
 
Аватар для Admin

Регистрация: 21.02.2009
Возраст: 40
Сообщений: 30,137
Поблагодарил: 398 раз(а)
Поблагодарили 6000 раз(а)
Фотоальбомы: 2607 фото
Записей в дневнике: 703
Репутация: 126089

Тема: [01-2024] Перспективная подвижная связь


Перспективная подвижная связь


ПЛЕХАНОВ Павел Андреевич, Петербургский государственный университет путей сообщения Императора Александра I, кафедра «Электрическая связь», доцент, канд. техн, наук, Санкт-Петербург, Россия
РОЕНКОВ Дмитрий Николаевич, Петербургский государственный университет путей сообщения Императора Александра I, кафедра «Электрическая связь», доцент, канд. техн, наук, Санкт-Петербург, Россия


Ключевые слова: подвижная связь, 6G, передача данных, железнодорожный транспорт, безопасность
Аннотация. В статье приведен перспективный облик сетей подвижной связи шестого поколения, определена их концепция, указаны возможности подвижной связи 6G и услуги, осуществляемые на ее основе, рассказано об архитектуре сетей 6G и мерах по их защите от разного рода угроз, а также о специальных требованиях, предъявляемых к мерам защиты.


Поколения подвижной связи сменяют друг друга примерно раз в десятилетие. Начиная с 1980-х гг., появилось пять поколений сетей подвижной связи, каждое из которых все более расширяло возможности для взаимодействия абонентов. Сети подвижной связи шестого поколения 6G, которые к 2030 г. [1] должны прийти на смену сетям предшествующих поколений, позволят реализовать недоступные пока услуги в области инфокоммуникаций для индивидуальных пользователей и организаций, включая железнодорожный транспорт.
Инновации в области преобразования и передачи сигналов, полное использование преимуществ искусственного интеллекта, программная конфигурация и виртуализация сетевых функций делают эти сети по-настоящему новым этапом в развитии беспроводной связи. Возможности 6G могут быть успешно применены с целью повышения качества и безопасности работы железных дорог, включая решение вопросов автоматизации движения поездов.
Можно обозначить основные услуги, недоступные в сетях 5G и реализуемые на основе сетей 6G [2, 3]:
  • голографическая связь - передача трехмерных изображений из одного или нескольких источников в соответствующие пункты назначения, что требует комбинации сверхвысокой скорости передачи данных и сверхнизкой задержки сигнала;
  • тактильные Интернет-приложения - передача тактильных ощущений для возможности дистанционных действий, требующих навыков мелкой моторики (например, проведение удаленных ответственных ручных манипуляций), для чего необходима близкая к 100 % сквозная надежность сети;
  • мультисервисные приложения расширенной реальности XR (Extended Reality), объединяющей возможности виртуальной VR (Virtual Reality), дополненной AR (Augmented Reality) и смешанной MR
  • (Mixed Reality) реальности и требующей сверхточного позиционирования;
  • сверхвысокоскоростной доступ к сети в любом месте и в любое время для значительного количества как подвижных, так и стационарных пользовательских устройств за счет большой емкости, устойчивого покрытия, высокой плотности подключения и энергоэффективности.
Организация услуг в сетях 6G возможна на основе более совершенных технических характеристик по сравнению с предшествующими сетями, включая 5G (табл. 1).
Уровень сигнала в сети 6G на границе зоны обслуживания предполагается на 10 дБ выше, чем в 5G, а емкость (количество пользовательских устройств, которые можно обслужить при прочих равных условиях) больше в 1000 раз. При этом средний срок службы аккумуляторной батареи пользовательского устройства сети предусматривается равным 20 лет.

Ориентированные на человека услуги HCS, оказываемые в сетях 6G, оцениваются не только стандартными показателями качества обслуживания QoS (Quality of Service) и качества восприятия услуги QoE (Quality of Experience), но и показателями качества физического опыта человека QoPE (Quality of Physical Experience). Причем к QoS относятся, например, задержка сигнала и скорость передачи данных, к QoE - оценка пользователем оказанной услуги, а к QoPE - параметры физиологических реакций человека (эмоции, жесты и др.) на услугу. Предоставление универсальных услуг MPS связано с функциями вычислений, позиционирования, управления и др.
Возможности подвижной связи 6G могут быть доступны при использовании субтерагерцового (100-300 ГГ ц) и терагерцового (300 ГГ ц-3 ТГ ц) диапазонов частот, применение радиоэлектронных средств в которых в настоящее время рассматривается на международном и национальном уровнях.
Первоначальной задачей является определение в рамках Международного союза электросвязи конкретных полос радиочастот, планируемых для развертывания сетей 6G (их непрерывная ширина будет не менее 1 ГГц). Вместе с тем нужен аудит занятости указанных частотных диапазонов различными радиослужбами, а также выбор способа обеспечения электромагнитной совместимости и работ по конверсии частотного спектра. Следует учитывать такую возможность, как совместное использование одних и тех же полос радиочастот разными операторами (шеринг спектра), что повышает эффективность спектра, выделенного на индивидуальной основе.
Принятые решения необходимо закрепить в соответствующей нормативной документации, включая санитарно-эпидемиологические требования к размещению и эксплуатации радиоэлектронных средств и методов расчета санитарно-защитных зон.


В сетях 6G предполагается применение усовершенствованных инновационных технологий преобразования и передачи сигналов [4, 5] в соответствии с типовыми процессами системы цифровой связи (рис. 1).
Существующие сети 4G и 5G в диапазоне частот ниже 6 ГГц сталкиваются с проблемой замирания сигналов из-за их многолучевого распространения. Для борьбы с этим явлением и его последствиями в виде межсимвольной интерференции реализуется метод множественного доступа с ортогональным частотным разделением каналов OFDMA (Orthogonal Frequency Division Multiple Access). В этом методе передаваемый символ «расщепляется» и передается по частям при помощи ортогонально разнесенных поднесущих частот. Однако для данного метода характерно значительное отношение максимальной мощности сигнала к средней за определенный промежуток времени («пик-фактор»), что приводит к повы
шенному энергопотреблению подвижных станций. В целях его снижения в восходящей линии применяется метод множественного доступа с частотным разделением каналов с одной несущей частотой SC-FDMA (Single-Carrier Frequency Division Multiple Access), позволяющий передавать сигналы не одновременно на поднесущих частотах, а последовательно. Наряду с этим эффективными для сетей 5G и 6G являются следующие два метода:
передача со многими несущими и гребенчатой фильтрацией FBMC (Filter Bank Multi-Carrier), когда каждая поднесущая частота сигнала OFDMA фильтруется отдельно, что снижает уровень внеполосных излучений и повышает устойчивость сигнала к интерференции между поднесущими;
передача со многими несущими и универсальной фильтрацией UFMC (Universal Filtered Multi-Carrier), при которой фильтруется не каждая поднесущая частота в отдельности, а группы нескольких соседних поднесущих, что также приводит к уменьшению внеполосных излучений, но без существенного увеличения длины символа и, как следствие, без увеличения задержек при передаче.
К перспективным технологиям относится также метод неортогонального множественного доступа NOMA (Non-Orthogonal Multiple Access), предполагающий, что в одно и то же время на одних и тех же частотах при одних и тех же методах расширения спектра и кодирования может быть организован множественный доступ на основе распределения мощностей сигналов. При этом каждому пользователю может быть предоставлена вся пропускная способность канала в течение всего сеанса связи.


В существующих сетях 4G и 5G наряду с различными вариантами фазовой манипуляции PSK (Phase-Shift Keying) применяются стандартные схемы квадратурной амплитудной модуляции QAM (Quadrature Amplitude Modulation). Последняя представляет собой сумму двух модулируемых (несущих) сигналов одной частоты, сдвинутых по фазе друг относительно друга на 90°, причем каждый сигнал модулируется по амплитуде своим информационным сигналом. Для сетей 6G перспективными являются усовершенствованные схемы QAM, уже опробованные в 5G: повернутая QAM (стандартная QAM с поворотом символов по фазе) и нерегулярная QAM (использование различных технологий оптимизации QAM, например, некоторых вариантов амплитудно-фазовой манипуляции APSK (Amplitude and Phase-Shift Keying)).

Кроме этого, в 6G возможны такие методы модуляции, как многомерная (использование большего количества степеней свободы за счет повышения сложности сигнала) и индексная пространственная (передача информации с помощью индексов передающих антенн в дополнение к традиционным методам символьной модуляции).
Важнейший вопрос беспроводной связи - это применение эффективных методов канального кодирования. Если в сетях 2G использовались сверточные коды (кодовая последовательность представляла собой свертку отклика кодера на входную информационную последовательность), в 3G и 4G -турбокоды (каскады параллельно соединенных систематических кодов), то для 5G и 6G актуальны полярные коды (на основе поляризации сигнала) и коды с малой плотностью проверок на четность LDPC (Low-Density Parity-Check code), в основе которых лежат блочные линейные коды с проверкой четности.
Одной из ключевых технологий для сетей 6G служит технология антенных решеток с множеством передающих и приемных антенн MIMO (Multiple Input - Multiple Output), которая впервые появилась в сетях 3G и получила широкое распространение в 4G и 5G, обеспечивая физическую реализацию метода множественного доступа с пространственным разделением каналов SDMA (Space Division Multiple Access) [6]. Если в 5G применяется технология «Massive М1МО», когда базовая станция использует антенные решетки, содержащие более сотни элементов, то в 6G планируется задействовать «Ultra-Massive М1МО» с решетками со сверхбольшой апертурой ELAA (Extremely Large Aperture Array). Они состоят из нескольких сотен элементов, управление которыми предполагается осуществлять с помощью искусственного интеллекта. Кроме этого, в 6G намечено задействовать реконфигурируемые интеллектуальные поверхности RIS (Reconfigurable Intelligent Surface), представляющие собой двумерные плоскости с программно-настраиваемыми антенными элементами.
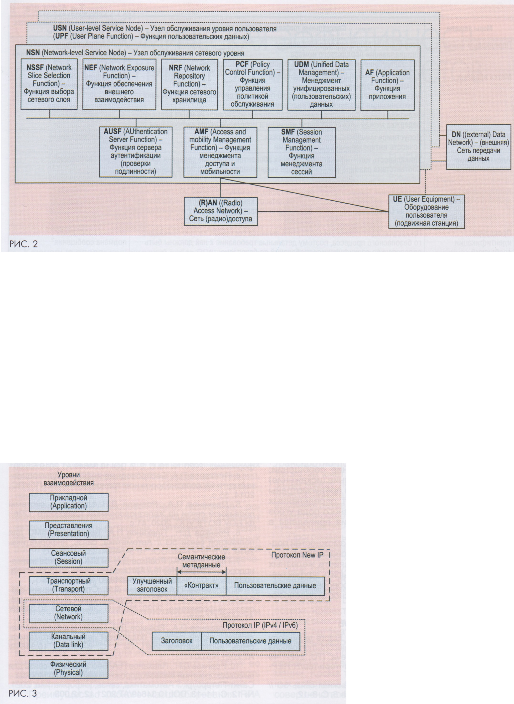
Функциональная архитектура сети 6G в отличие от предшественников значительно больше ориентирована на пользователя и строится на принципах программно-конфигурируемых сетей SDN (Software-Defined Network) и виртуализации сетевых функций NFV (Network Functions Virtualization). Она позволяет каждому пользовательскому устройству UE получить собственный «виртуальный экземпляр» базовой сети на основе децентрализованной структуры «виртуальных экземпляров», к которым относятся узлы обслуживания сетевого уровня (NSN) и уровня пользователя (USN) (рис. 2).


Доверенная децентрализация архитектуры может осуществляться на основе технологии блокчейна. При этом NSN является точкой первичного подключения UE к сети через сеть радиодоступа RAN и отвечает за процедуры аутентификации и идентификации при регистрации доступа. В свою очередь каждый из совокупности USN (которые в соответствии с принципом NFV могут быть полностью распределены и самоорга-низованы) относится только к одному UE и выполняет все функции базовой сети уровней пользователя и управления. Такой подход позволяет предоставлять каждому UE адаптируемые политики обслуживания, в том числе в области качества и безопасности.
Физическая реализация архитектуры сетей 6G основывается на построении наземно-космической интегрированной сети STIN (Space-Terrestrial Integrated Network) с использованием спутников связи, а также пилотируемых и беспилотных летательных аппаратов [7]. В этой связи важной инновацией 6G служит сквозное применение протокола версии New IP вместо стандартных IPv4 и IPv6, поскольку стек протоколов TCP/IP (Transmission Control Protocol / Internet Protocol), задействованный сегодня в сетях наземной подвижной связи, не подходит для сетей STIN. Это связано с низкой эффективностью TCP/IP вследствие наличия относительно больших задержек при передаче данных и высокой вероятности ошибки.
Протокол New IP предполагается использовать не только для сетевого уровня взаимодействия (наподобие стандартного протокола IP), но также обеспечить с его помощью интеграцию функций канального и транспортного уровней наряду с сетевым (рис. 3).
Пакеты в соответствии с протоколом New IP разделяются на три компонента:

  • улучшенный заголовок (по сравнению с протоколом IP) для поддержки большого количества схем адресации с различной адресной структурой, семантикой и длиной, а также для исправления связанных с безопасностью параметров существующих заголовков IP-адресов (например, неаутентифицированные исходные адреса, способствующие возникновению разнообразных атак);
  • «контракт» - новый компонент, с помощью которого в пакеты включаются семантические метаданные (например, директивы по обработке пакетов, данные измерений параметров передаваемых пакетов и др.), используемые для установления гарантий уровня обслуживания и упрощения процедур обслуживания в целом;
  • пользовательские данные, позволяющие, в том числе приложениям структурировать полезную нагрузку и дифференцированно ее обрабатывать для облегчения использования усовершенствованных схем сетевого кодирования без ущерба для конфиденциальности.



При этом одной из критических характеристик протокола New IP служит его обратная совместимость для работы в составе существующего стека протоколов TCP/IP.
Применение подвижной связи 6G на железнодорожном транспорте для решения вопросов автоматизации движения поездов должно происходить с учетом специальных требований безопасности [8-10]. Необходимо обеспечить достоверность, целостность, своевременность и упорядоченность передаваемых информационных сообщений.
В соответствии с международным стандартом IEC 62280, который содержит требования по безопасной передаче данных в системах железнодорожной электросвязи, для передаваемых информационных сообщений в результате воздействия как самой сети связи, так и внешней среды (физической и антропогенной), могут возникнуть такие угрозы, как повторение и переупорядочение сообщений; вставка, подмена, задержка, изменение (искажение) и удаление сообщения. Стандартом предусмотрены необходимые меры для защиты от определенных угроз. Перечень мер защиты от разного рода угроз и предъявляемые к ним требования приведены в табл. 2.
Таким образом, использование возможностей подвижной связи 6G должно способствовать активному внедрению в работу различных хозяйств железных дорог инноваций, позволяющих повысить эффективность функционирования отрасли и обеспечить необходимый уровень качества и безопасности перевозки пассажиров и грузов.

СПИСОК источников

1. Report ITU-R М.2516-0 (11/2022). Future technology trends of terrestrial International Mobile Telecom-munications systems towards 2030 and beyond. Geneva: ITU, 2022. 49 p. URL: https://www.itu.int/dms_pub/itu-r/opb/rep/R-REP-M.2516-2022-PDF-E.pdf.
2. Плеханов П.А., Роенков Д.Н. Подвижная связь 5G // Автоматика, связь, информатика. 2019. № 5. С. 8-12.
3. Роенков Д.Н., Плеханов П.А. Мобильные сети поколения 5G: перспективы применения И Автоматика, связь, информатика. 2020. № 10. С. 2-7. DOI 10.34649/АТ.2019.5.5.001
4. Плеханов П.А. Беспроводные инфокоммуникацион-ные сети на железнодорожном транспорте. СПб.: ПГУПС, 2014. 55 с.
5. Плеханов П.А., Роенков Д.Н. Цифровые системы подвижной связи на железнодорожном транспорте. СПб.: ФГБОУ ВО ПГУПС, 2020. 41 с.
6. Роенков Д.Н., Плеханов П.А. Технология MIMO для подвижной связи 5G // Автоматика, связь, информатика. 2019. № 8. С. 21-25. DOI: 10.34649/АТ.2019.8.8.003
7. Плеханов П.А., Роенков Д.Н. БПЛА на службе железнодорожного транспорта// Автоматика, связь, информатика. 2023. № 9. С. 13-16. DOI: 10.34649/АТ.2023.9.9.003
8. Плеханов П.А., Роенков Д.Н. Стандартизация требований для систем беспроводной связи // Автоматика, связь, информатика. 2020. № 4. С. 38-42. DOI 10.34649/ АТ.2020.4.4.007
9. Плеханов П.А., Роенков Д.Н. Переход к будущей железнодорожной системе подвижной связи // Автоматика, связь, информатика. 2021. № 5. С. 6-11.DOI: 10.34649/ АТ.2021.5.5.001
10. Роенков Д.Н., Плеханов П.А. Беспроводная связь для высокоскоростной железнодорожной магистрали Москва -Санкт-Петербург // Автоматика, связь, информатика. 2021. № 12. С. 11-13. DOI:10.34649/AT.2021.12.12.003

Admin вне форума   Цитировать 14
Похожие темы
Тема Автор Раздел Ответов Последнее сообщение
[10-2023] Перспективная марка стали для пролетных строений мостов Admin xx1 0 25.11.2023 07:08
Сход тепловоза на ст. Перспективная МЖД 26 сентября 2020 г. бабулер57 Нарушения безопасности на сети дорог 0 07.10.2020 09:26
[12-2019] Перспективная технология движения «скрещенных поездов» бабулер44 xx2 0 12.03.2020 20:13
[04-2019] СТАРР-014 — перспективная система рекуперативно-реостатного торможения Admin xx2 0 07.06.2019 21:34
[Уральская магистраль] Перспективная Войновка Admin Газеты и журналы железных дорог 0 09.04.2012 08:27

Ответить в этой теме   Перейти в раздел этой темы   Translate to English

Возможно вас заинтересует информация по следующим меткам (темам):
, , ,


Здесь присутствуют: 1 (пользователей: 0 , гостей: 1)
 

Ваши права в разделе
Вы не можете создавать новые темы
Вы не можете отвечать в темах
Вы не можете прикреплять вложения
Вы можете редактировать свои сообщения

BB коды Вкл.
Смайлы Вкл.
[IMG] код Вкл.
HTML код Выкл.
Trackbacks are Вкл.
Pingbacks are Вкл.
Refbacks are Выкл.



Часовой пояс GMT +3, время: 07:38.

Яндекс.Метрика Справочник 
сцбист.ру сцбист.рф

СЦБИСТ (ранее назывался: Форум СЦБистов - Railway Automation Forum) - крупнейший сайт работников локомотивного хозяйства, движенцев, эсцебистов, путейцев, контактников, вагонников, связистов, проводников, работников ЦФТО, ИВЦ железных дорог, дистанций погрузочно-разгрузочных работ и других железнодорожников.
Связь с администрацией сайта: admin@scbist.com
1 2 3 4 5 6 7 8 9 10 11 12 13 14 15 16 17 18 19 20 21 22 23 24 25 26 27 28 29 30 31 32 33 34 
Powered by vBulletin® Version 3.8.1
Copyright ©2000 - 2026, Jelsoft Enterprises Ltd.
Powered by NuWiki v1.3 RC1 Copyright ©2006-2007, NuHit, LLC Перевод: zCarot