| Ушел из жизни Крупицкий Адольф Зельманович |
| 6 февраля 2026 года ушел из жизни Крупицкий Адольф Зельманович, более шести десятков лет проработавший в институте «Гипротранссигналсвязь».
Всю свою трудовую деятельность А.З. Крупицкий посвятил проектному делу. После окончанию обучения в Ленинградском институте инженеров железнодорожного транспорта в 1959 году начал свою профессиональную деятельность в качестве старшего электромеханика дистанции сигнализации и связи на Казахской железной дороге. В 1960 году пришел на работу в институт на должность инженера, работал руководителем группы, главным инженером проектов.
Читать далее |
|
|||||||
| Последние сообщения на форуме |
| Последние комментарии к фото |
| Новые записи в дневниках |
| Новые комментарии в дневниках |
| Новое в группах |
| Ссылки сообщества |
| Социальные группы |
| Поиск по форуму |
| Поиск по метке |
| Расширенный поиск |
| Найти все посты, за которые поблагодарили |
| К странице... |
|
#1
|
|||
|
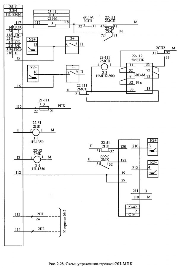
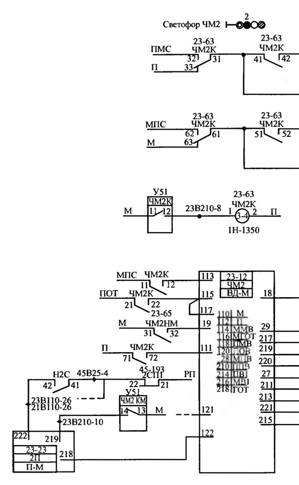
Релейно-процессорная централизация ''ЭЦ-МПК'' ЦКЖТ ПГУ ПС выполнена разработка системы компьютерного управления для релейных систем электрической централизации стрелок и сигналов (ЭЦ-МПК) на основе линейного пункта ДЦ-МПК. ЭЦ-МПК - это резервированная микропроцессорная система централизации, предполагающая использование промышленных PC и контроллеров, причем выполнение наиболее ответственных функций, обеспечивающих безопасность движения, возлагается на минимальное число реле I-го класса надежности. Этот комплекс позволяет строить релейно-процессорные системы, в которых реле на 25-30 процентов меньше, чем в традиционных релейных системах. ЭЦ МПК - открытая и наращиваемая система, адаптируемая к условиям конкретного объекта управления. Небольшие габариты, реализация ряда функций с помощью вычислительной техники делают применение системы эффективным как при новом строительстве, так и при реконструкции устройств на станциях с размещением аппаратуры в существующих зданиях постов ЭЦ. Реализация функций ЭЦ по автоматизации установки маршрутов и других, не связанных с обеспечением безопасности, выполняется средствами вычислительной техники. ![]() Такое техническое решение позволяет оптимизировать и упростить принципиальные электрические схемы, сократить количество используемых реле.В этом случае, с точки зрения традиционных функций ЭЦ, на средства вычислительной техники возлагается ряд задач: выполнение функций маршрутного набора; реализация режима автодействия светофоров; двукратный перевод стрелки; последовательный пуск стрелок; фиксация неисправностей; оповещение монтеров пути. Кроме того, обеспечивается выполнение и ряда новых функций, получаемых благодаря использованию программируемой элементной базы: автоматическое протоколирование действий персонала, работы системы и устройств (функция "черного ящика"); оперативное предоставление нормативно-справочной информации и данных технико-распорядительного акта (ТРА) станции; реализация функций линейного пункта ДЦ для кодового управления станцией без дополнительных капитальных затрат; автоматизация управления путем формирования маршрутных заданий на предстоящий период без ограничения емкости буфера; накопление маршрутов как по принципу очереди, так и по времени исполнения (без ограничения емкости буфера); хранение, просмотр и статистическая обработка отказов в ЭЦ; поддержка оперативного персонала в нештатных ситуациях (исключение некорректных действий пользователя, режим подсказки); реконфигурация зоны управления (возможность привлечения помощника при увеличении загрузки или наоборот использование нескольких человек в дневной период и одного - ночью или передача на кодовое управление с близлежащей соседней станции в ночное время суток). АРМ ДСП выполнен на основе двух PC, работающими в местной локальной сети. В эту сеть включен АРМ электромеханика, а также при необходимости могут быть включены другие пользователи информации о передвижении поездов на станции. За счет использования локальной сети АРМы (в том числе ДСП) могут быть территориально рассредоточены на станции в местах размещения оперативного и обслуживающего персонала. Аппаратные средства, используемые в ЭЦ-МПК, аналогичны используемым в линейном пункте ДЦ-МПК. Учитывая то обстоятельство, что ЭЦ-МПК обеспечивает стык с техническими средствами вычислительной техники, практически без дополнительных капитальных вложений реализуются функции линейного пункта ДЦ с возможностями интеграции в центрах управления или обеспечения кодового управления соседней малодеятельной станцией (мини-ДЦ). Технические средства ЭЦ МПК реализуют функции линейного поста ДЦ без дополнительных затрат. Высокая надежность обеспечивается стопроцентным резервированием системы, что позволяет перейти на ремонтно-восстановительный метод обслуживания. Система ЭЦ МПК принята в постоянную эксплуатацию на нескольких станциях Октябрьской и Московской дорог и рекомендована к тиражированию как наиболее дешевая и надежная. Релейно-процессорная электрическая централизация ЭЦ-МПК Система компьютерного управления для релейной электрической централизации стрелок и светофоров на базе микроЭВМ и программируемых контроллеров ЭЦ-МПК разработана Центром компьютерных железнодорожных технологий Петербургского государственного университета путей сообщения. Эта система обеспечивает реализацию функций автоматизации задания маршрутов, контроля и управления объектами на станции. Эта система легко адаптируется к объектам управления конкретной станции и интегрируется с исполнительными схемами различных релейных систем ЭЦ, находящихся в эксплуатации (по типовым проектным решениям — ТР-47, ТР-66, МРЦ-9, МРЦ-13, ЭЦ-12-90, ЭЦ-12-00 и др.). Обеспечивая высокие показатели безопасности движения поездов, релейные системы централизации все-таки не удовлетворяют современным требованиям автоматизации управления перевозочным процессом. Кроме того, использование вычислительной техники для реализации более сложных алгоритмов функционирования позволяет упростить построение логических схем обеспечения безопасности. Функциональная структура ЭЦ-МПК. Реализация функций ЭЦ по автоматизации установки маршрутов и других команд, не связанных с обеспечением безопасности движения, в системе ЭЦ-МПК выполняется средствами вычислительной техники. Такое техническое решение позволило оптимизировать и упростить традиционные релейные схемы. Средства вычислительной техники в системе ЭЦ-МПК выполняют: функции маршрутного набора; реализацию режима «автодействия» светофоров; двукратный и последовательный перевод стрелок; фиксацию неисправностей; оповещение монтеров пути; обдувку стрелок; резервирование предохранителей. Кроме этого, благодаря использованию программируемой элементной базы, в этой системе РПЦ обеспечивается выполнение ряда новых функций: - автоматического протоколирования действий персонала, работы системы и устройств (функция «черного ящика»); - оперативного представления ДСП нормативно-справочной информации и данных технико-распорядительного акта (ТРА) станции; - реализации функций линейного пункта ДЦ для кодового управления станцией без дополнительных капитальных затрат; - автоматизации управления путем формирования маршрутных заданий на предстоящий период; - накопления маршрутов по принципу очередности и по времени исполнения для схем исполнительной группы, допускающих такую возможность; - хранения, просмотра и статистической обработки отказов в системе ЭЦ; - под держки оперативного персонала в нештатных ситуациях (исключение некорректных действий пользователя, режим подсказки); - реконфигурации зоны управления (возможность привлечения помощника при увеличении загрузки или наоборот использование нескольких человек в дневной период работы и одного ночью или передачи на кодовое управление с соседней станции в ночное время суток); - сопряжения с информационными системами вышестоящего уровня. Предложенные технические решения позволяют оптимизировать и упростить принципиальные схемы, сокращая при этом количество реле на одну централизованную стрелку до 28—30. В системе ЭЦ-МПК реализуются: центральные зависимости и центральное питание; программное, маршрутное и индивидуальное управление стрелками; возможность автоматической установки маршрутов на предстоящий период с выдачей ДСП речевых сообщений о недопустимых отклонениях или нарушениях работы устройств. В системе компьютерного управления имеется пять окон визуализации: общий план станции; главное окно управления объектами ЭЦ; вспомогательные устройства и диагностическая информация; информационный обмен в системе (таблица занятия каналов сигналов телеконтроля и телеизмерения, передачи пакетов по локальной вычислительной сети и т.п.); нормативно-справочная информация (схематический план станции, профили по путям, информация из ТРА станции и др.). Окно «Общий план станции» представляет ДСП обзор поездной ситуации на станции в целом, повторяет отображение из «Главного окна управления объектами ЭЦ». Это окно не используется ДСП для формирования управляющих воздействий, а только для контрольных функций. На границе станции устанавливается графическое изображение входного светофора с двумя ячейками у повторителя. Нижняя ячейка используется для индикации запрещающего сигнального показания и контроля ДСП фактического ограждения станции со стороны перегона. Вторая ячейка обеспечивает индикацию зеленым цветом при разрешающих сигнальных показаниях светофора или белым мигающим цветом при включении на нем пригласительного сигнала. В нормальном положении кроме красной индикации на повторителе входного светофора вся другая индикация отсутствует (например, неисправностей нитей ламп) и ее элементы окрашены цветом фона. С целью сокращения информационной загрузки ДСП и рационального использования ограниченного пространства экрана монитора другие светофоры традиционно не имеют индикации запрещающего сигнального показания. Поэтому маневровые светофоры контролируются повторителем с одной ячейкой белого цвета при разрешающем показании, а цвету фона соответствует синий (запрещающий) огонь светофора. Диалоговая зона «Гчаемого окна управления» содержит систему меню для задания режима управления: поездными маршрутами; маневровыми маршрутами; индивидуальным переводом стрелок; пользованием ответственными командами; замыканием стрелок без открытия светофоров. Каждый из указанных выборов режима управления содержит соответствующий перечень подпунктов, вложенных меню. Например, управление поездными (маневровыми) маршрутами имеет две опции: установка и отмена маршрута соответствующей категории, а режим пользования ответственными командами содержит выбор пользования (пригласительными сигналами, вспомогательного перевода стрелок, аварийной смены направления на примыкающих перегонах, искусственного размыкания секций и вспомогательного открытия переезда). Кроме этого, в диалоговой зоне располагаются кнопки масштабирования и скроллинга (iпрокрутки) видеокадра основной зоны, а также две панели дополнительных (редких) команд управления и служебных мнемонических знаков — панели «ТУ» и «СЛ». К числу редких относятся команды: двойного снижения напряжения; переключения режимов светофоров «день/ночь»; ограждения составов; переключения комплектов компьютерного управления (основного/резервного); отключения двигателя стрелки, работающего на фрикцию; включение электрообогрева стрелок, ревунов в горловинах станции, зон для оповещения монтеров пути. Панель «СЛ» содержит набор условных знаков, которые ДСП может устанавливать на плане станции с целью исключения пользования в командах управления, например, доя установки маршрутов, пользования светофорами и перевода стрелок {аналог колпачков на стрелочные коммутаторы). При этом установкой знака «Ремонтные работы» исключается открытие соответствующего светофора или установка маршрута через зону ограничения. Знак «Запрещение движения» не допускает задания маршрутов через элемент путевого развития станции, на котором он установлен. Для стрелок и секций отдельно предусмотрены знаки выключения из зависимостей с правом и без права пользования светофорами. При установке ограничения «Снятие напряжения с контактного провода» исключается возможность установки маршрута обычным порядком. Для обеспечения въезда подвижной единицы с автономной тягой ДСП потребуется выполнить дополнительные действия по снятию блокировки. Установка на путях знака «Закрепление состава» исключает маршруты отправления до снятия блокировки. Кроме знаков ограничения управления блокированием элементов путевого плана в панели предусмотрены информационные знаки — аналог табличек, навешиваемых ДСП на табло. Например, при соответствующей пометке ДСП есть возможность указать не только факт закрепления составов на путях, но и количество башмаков, тип подвижного состава и др. Окно вспомогательных устройств и диагностической информации обеспечивает управление и контроль работы дизель-генератора, компрессорной станции и вентиляционной установки, отопления, систем очистки стрелок, электрообогрева стрелочных приводов. Диагностическая индикация включает контроль: перегорания предохранителей, включения резервного комплекта кодирования, работы полупроводникового преобразователя в питающей установке, срабатывания сигнализатора заземления, понижения напряжения на батарее, исправности комплекта мигания, несанкционированного доступа в служебное помещение поста ЭЦ и проникновения в шкаф КТС УК. Как уже отмечалось ранее, нормально у ДСП на экране монитора отображается «Главное окно управления», поэтому доя сообщения о возникновении перечисленных нарушений рядом с названием станции формируется надпись «Внимание». После этого ДСП может вызвать детальную диагностическую информацию и принять соответствующие меры (например, вызвать обслуживающий персонал, переключиться на резервный комплект и т.п.). Технологические возможности системы ЭЦ-МПК в структурном виде отражены на рис. 2.19 (вклейка). Функциональная структура ЭЦ-МПК представлена отдельными взаимосвязанными подсистемами: управления и контроля; отображения и индикации; нормативно-справочной информации (НСИ); автоматизации и сервиса; безопасности; диалоговой (органов управления); диагностики; архивации и протоколирования. Благодаря реализации ряда функций ЭЦ средствами вычислительной техники достигается сокращение площадей служебно-технических помещений поста ЭЦ. Поэтому использование РПЦ системы ЭЦ-МПК эффективно как при новом строительстве, так и при реконструкции устройств релейной централизации на станции. Использование современных стандартных средств вычислительной техники для ввода и отображения информации не требует изготовления специализированных средств управления и контроля (табло и манипуляторов). Технологические возможности ДСП в системе ЭЦ-МПК расширены за счет организации блока нормативно-справочной информации (подсистема НСИ). Наличие подсистемы «архивации и протоколирования» обеспечивает возможность анализировать функционирование системы при введении ДСП различных управляющих команд. Дополнительно средствами встроенной диагностики осуществляется фиксация различных параметров технологического оборудования ЭЦ, что позволяет организовать техническое обслуживание по состоянию устройств СЦБ и сократить общее количество их отказов. Техническая структура системы ЭЦ-МПК. Система ЭЦ-МПК построена на основе трехуровневой структуры, которая представлена на рис. 2.20. Первым (верхним) уровнем системы являются автоматизированные рабочие места дежурного по станции (АРМ ДСП) на базе резервированных ЭВМ и АРМа электромеханика поста централизации. Ко второму уровню относится комплекс технических средств управления и контроля КТС УК, в состав которого входят: источники электропитания (ИП); контроллеры; периферийные устройства сопряжения с электрическими схемами ЭЦ (платы управления и контроля). Третий уровень включает схемы исполнительной группы ЭЦ. Выполнение функций обеспечения безопасности движения возлагается на минимальное число реле первого класса надежности. АРМ ДСП выполнен на основе двух резервированных PC компьютеров (комплекты А и Б) промышленного исполнения с 21 -дюймовыми мониторами и процессором типа Pentium, объединенными локальной сетью. В эту сеть включены АРМ электромеханика (АРМ ШН) и при необходимости другие пользователи информации о передвижении поездов по станции. За счет использования локальной сети АРМы могут быть территориально рассредоточены на станции в местах размещения оперативного и обслуживающего персонала. Органами управления в системе являются манипуляторы типа «мышь» и клавиатура. Выдача команд управления возможна только с первого компьютера — «активного»; второй компьютер в это время находится в «горячем» резерве и может быть использован только как средство визуализации доя отображения общего плана станции или нормативно-справочной информации. Система может дополняться пультом резервного управления с упрощенной индикацией и пломбируемыми кнопками вспомогательных режимов. В том случае, когда эта функция реализуется программно-аппаратными средствами ЭЦ-МПК, у ДСП устанавливается специальный модуль, на котором монтируются групповая пломбируемая кнопка ответственных команд, рукоятка макета стрелки и ключи-жезлы примыкающих перегонов. С помощью акустических колонок в системе обеспечивается выдача речевых сообщений об отказах устройств СЦБ, задержка открытия светофоров и др. Управление устройствами ЭЦ с АРМ ШН исключается отсутствием модуля команд в составе его программного обеспечения. Оборудование КТС УК имеет 100 % резерв и основывается на двух PC-совместимых промышленных контроллерах и периферийных платах сопряжения с электрическими схемами базовой ЭЦ. Комплекс технических средств управления и контроля КТС УК представляет собой программно-аппаратные средства, обеспечивающие следующие функции: сбор, обработку и хранение информации о состоянии объектов ЭЦ (положения стрелок, состояние светофоров и путевых объектов); передачу информации о состоянии объектов на АРМ ДСП и другие АРМы по локальной вычислительной сети (ЛВС); прием от АРМ ДСП и последующую реализацию команд по установке, отмене и искусственной разделке маршрутов, переводу стрелок и др.; сопряжение с системами ДЦ. ![]() Размещение оборудования КТС УК. Оборудование объектных контроллеров размещено в специальных электротехнических шкафах, имеющих пылевлагозащитное исполнение по классу IP-54. Все оборудование рассчитано на работу при температуре до +65° и не требует принудительного охлаждения, поэтому шкаф не оборудован установкой климатического контроля и в нем отсутствует вентиляция. На рис. 2.21 представлено размещение оборудования внутри такого шкафа соответственно с лицевой и обратной сторон. В нижней части лицевой стороны шкафа на первой полке размещены две платы конденсаторных дешифраторов АОП-16 и монтажная сторона предохранителей питания. На второй полке шкафа размещена монтажная сторона групповых реле переключения комплектов (ГРУ, ГРУ 1 и ГРУ2), схем аварийных реле и реле ответственных приказов основного и резервного комплектов (Ао, ОПо и Ар, ОПр). На третьей полке шкафа расположен клеммный терминал для ввода питания в КТС УК и разрядник. На полках УЗ — У4 размещены специальные кросс-платы ТУ-48, на которых устанавливаются платы сопряжения с объектами управления типа УДО-48Р. Платы с индексом «О» относятся к основному комплекту, а платы с индексом «Р» — к резервному. На лицевой дверце шкафа размещена панель управления КТС УК (органы управления и контроля) с тумблерами включения питания +24 В комплектов ТВ/О и ТВ/Р, кнопками переключения комплектов из пассивного в активное состояние для проведения электромехаником СЦБ профилактических работ, красными контрольными лампами «Питание» (VD1 и VD5) для контроля включения питания тумблером ТВ независимо от того, в каком состоянии находится комплект — активном или пассивном; зелеными лампами «Работа» (VD2 и VD4) для индикации активного состояния комплекта; красной лампой «КПП» (VD3) для контроля перегорания предохранителей КТС УК; предохранителями первичного питания +24 В (ПР1, ПР2, ПР5, ПР6). С обратной стороны шкафа размещено следующее оборудование: на первой полке — предохранители питания плат основного и резервного комплектов +5 В (ПР1—ПР4), предохранители управляющего питания +24 В (ПР5—Г1Р11); на второй полке — размещены пять реле, обеспечивающие переключение управляющего питания между активным и пассивным комплектом; светодиодные индикаторы работы контроллера (схема аварийного реле) и реализации ответственных приказов (схема реле ответственных приказов ОП); выше зарезервированы места для двух источников питания устройств шкафа, корпуса контроллеров и конверторов линии интерфейса RS232/RS485 (эти устройства монтируют на задней дверце шкафа с тыльной стороны); на полках Кб—К7 расположены кросс-платы К61—К73, на каждую из которых устанавливается по две платы увязки с объектами контроля типа УМВ-64/8-S (левая подключена к основному комплекту КТС УК, а правая — к резервному). Периферийное оборудование. Номенклатура периферийного оборудования включает в себя: платы сопряжения для контроля состояния объектов (устройства матричного ввода УМВ-64/8-S); модули вывода по управлению (устройства управления УДО-48Р и УДО-24Я); релейные платы вывода TB-24R или DB-24R; модули аналогового ввода R10-7017 и ДАИ-32. Управляющий комплекс КТС УК привязывается к контролируемым объектам ЭЦ с помощью подключения к цепям управления индикацией. Устройство матричного ввода УМВ предназначено для сбора информации о состоянии двухпозиционных объектов ЭЦ и гальванической развязки питания контроллера от питания контролируемых объектов. Контакты контролируемых объектов подключены к электронной схеме, в которой для обеспечения гальванической развязки по питанию используются оптроны (рис. 2.22, а). ![]() Оптронами называются оптоэлектронные приборы, в которых используются излучатели и фотоприемники, оптически и конструктивно связанные друг с другом (фотопары Дарлингтона). Принцип действия оптрона основывается на двойном преобразовании энергии. При включенном состоянии контакта контролируемого реле (например, реле 1/3 ПК) во входной цепи через излучатель в прямом направлении протекает ток, и энергия электрического сигнала преобразуется в оптическое излучение. Внутри оптрона связь входа и выхода осуществляется с помощью оптического сигнала. Световой сигнал, попадая на фотоприемник — на базу транзистора приемной части оптрона, вызывает ионизацию в кремнии и образование зарядов. Реализация ответственных приказов возможна только при совместной работе двух комплектов КТС УК. Во время выполнения ответственной команды в КТС УК постоянно осуществляется контрольное суммирование кодового сегмента и сравнение с эталонным значением. В случае несовпадения реализация ответственных приказов запрещается. Схема включения реле ответственных приказов ОПо и ОПр основного и резервного комплектов КТС УК аналогичны ранее рассмотренной схеме аварийных реле Ао и Ар (см. рис. 2.23). Для выполнения ответственной команды необходима одновременная работа схемы каждого из комплектов, а подтверждение их работы обеспечивается включением (по схеме «два из двух») общего повторителя ОП через последовательно включенные фронтовые контакты реле ОПо и ОПр (рис. 2.24). Контакты общего повторителя ОП непосредственно коммутируют цепи реализации ответственных команд. ![]() Процесс реализации ответственных приказов состоит в следующем: - на подготовительном этапе проверяется отсутствие активного уровня на выходах плат управления КТС УК, связанных с ответственными командами (исправность электронных ключей контролируется по обратной связи входными устройствами плат УМВ-56/8); после получения в КТС УК адресной подготовительной команды ОП выдается команда на соответствующий выход и проверяется наличие только одного активного уровня на выходе из перечня ответственных команд в таблице занятости каналов (ТЗК ТС); затем выдается сигнал «квитирования» и инициализируется счетчик времени на интервал 20 с для ожидания поступления исполнительной команды; - ДСП формирует, получив по индикации контроль правильности выбора объекта управления с программной проверкой его единственности из перечня ответственных команд, исполнительную команду (вторую часть приказа). При этом в каждом из комплектов КТС УК включается импульсный режим работы реле ответственных приказов через конденсаторный дешифратор и по схеме «И» — их повторители (рис. 2.24). Таким образом, фиксируется принятие управляющим комплексом общего кода ответственного приказа ОП в открытой базовой области, что вызывает протекание коллекторного тока уже от источника питания контроллера через резистор R3 (так же, как от внешнего базового тока). Включение резистора R2 в цепь оптрона повышает быстродействие схемы и обеспечивает пороговый эффект, поскольку фототранзистор не переходит в состояние проводимости до тех пор, пока ток фотодиода не превысит величины, достаточной для получения разности потенциала база-эмиттер на резисторе R2. При обработке сигнала контроллером низкому потенциалу на коллекторе транзистора оптрона соответствует логическая единица (реле включено). Использование оптронов в электрической схеме считывания состояния контролируемых объектов ЭЦ обеспечивает высокую электрическую изоляцию (гальваническую развязку питания контролируемых объектов от питания контроллера) входа и выхода (более 1000 В), однонаправленность потока информации—отсутствие обратной связи с выхода на вход, невосприимчивость оптического канала к воздействию электромагнитных полей. Во входной цепи оптрона включен резистор R1, ограничивающий ток через излучатель. Универсальным излучателем для оптронов является инжекционный диод. Наиболее распространенными типами фотоприемников являются фотодиоды, фототранзисторы и фототиристоры. Конструктивно пары излучатель-фотоприемник располагаются в одном корпусе. ![]() Подключение устройств УМВ к объектам контроля осуществляется через специальные разъемы сопряжения с кросс-платой. Кросс-плата представляет собой монтажный узел для перехода от жил кабеля к печатному монтажу. Печатный монтаж на кросс-плате выполнен таким образом, что две платы устройств УМВ (основная и резервная), установленные соответственно в разъемы XI-Х2 и ХЗ-Х4, подключены параллельно и работают независимо друг от друга. Все 64 информационных входа платы УМВ разбиты на восемь групп по восемь входов в каждой, семь из которых являются информационными и один тестовый. Таким образом, каждая плата УМВ обеспечивает включение до 56 объектов ТС. Каждая группа подключена к своей оптронной развязке OUT. Для определения состояния группы объектов необходимо выдать на плату соответствующую маску, затем считать байт состояния восемь входов. Эта процедура выполняется по прерыванию таймера с периодом 9,2 мс последовательно по всем восьми группам. Опрос всех объектов на плате осуществляется в течение 1,6 мс. В верхней части платы УМВ расположены два ряда светодиодов: зеленого цвета слева и красного цвета справа. Красные светодиоды отображают управляющее слово, выведенное на УМВ, а зеленые — состояние восьми выходов (состояние опрашиваемых реле). Горящий зеленый светодиод соответствует замкнутому контакту опрашиваемого реле. Устройство управления У ДО. Модули вывода по управлению УДО предназначены для подключения к контроллеру внешних объектов управления и организации гальванической развязки между источником питания объектных контроллеров ОК и источником питания объектов. В качестве релейных окончаний используются оптоэлектронные реле 11П19Б1. По управлению используются два типа устройств сопряжения с объектами (УСО): платы сопряжения TB-24R на герконовых реле с тройниковыми контактами (см. рис. 2.22, б) и платы формирования управляющих сигналов UDO. Платы UDO-24R используют в качестве коммутационных элементов 24 малогабаритных электромеханических реле, а в платах UDO-48R (см. рис. 2.22, в) выходными элементами являются оптоэлектронные приборы — твердотельные реле, благодаря чему обеспечивается гальваническая развязка сигналов управления контроллера и выходных цепей. В платах UDO-48R и UDO-24R используются последовательный интерфейс RS-485 и микропроцессор. Сигнал управления на обмотку реле формируется от платы собственного процессора, получающего команды от контроллера КТС УК по последовательному интерфейсу, чем достигается малопроводность монтажа (применяется двухпроводная линия). На плате размещены индикационные светодиоды (зеленого, желтого и красного цвета, которые отображают состояние оптоэлектронных реле); микропереключатель, определяющий адрес платы; микропроцессор, обеспечивающий прием команд ТУ и их исполнение — включение или выключение соответствующих оптоэлектронных реле; микросхема интерфейса RS-485; регистры управления твердотельными реле. Коммутационными элементами на платах управления TB-24R являются 24 малогабаритных электромеханических реле. Контроллер формирует команду и через параллельный интерфейс осуществляется включение электронного ключа на плате управления (см. рис. 2.22, б). Вследствие протекания тока через обмотку выходного реле последнее включается и, в зависимости от использования фронтового или тылового контакта, замыкает или размыкает цепь управления исполнительным реле устройств ЭЦ. Как было отмечено выше, в платах UDO-48R выходными элементами являются оптоэлектронные приборы—твердотельные реле (см. рис. 2.22, в). Поступившая от контроллера команда обрабатывается микропроцессором платы, а последний формирует «управляющее слово» на микросхему дешифратора. Вследствие этого через соответствующий излучающий диод опто-пары протекает электрический ток. Образующийся световой поток открывает силовой полупроводниковый ключ в выходной цепи (например, сильноточный семистор), где включено исполнительное реле. При включении питания программа управления микропроцессором считывает восьмибитный адрес, установленный микропереключателем, и переходит в режим ожидания команд от контроллера комплекта. При получении команды, адресная часть которой совпадает с собственным адресом, микропроцессор проверяет правильность приема (отсутствие ошибок при приеме) и, если команда принята верно, переключает соответствующие объекты, после чего передает в линию сигнал «квитирования» — подтверждения о реализации команды. Если при приеме возникли ошибки, то принятая команда аннулируется и микропроцессор опять переходит в режим ожидания команд. Светодиоды, установленные на плате, сигнализируют о состоянии каждой оптоэлект-ронной развязки: горящий светодиод соответствует замкнутому ключу, а погасший — разомкнутому. Варисторы, установленные на плате, предназначены для защиты твердотельных реле от перенапряжений. Схема аварийного реле. В комплексе КТС УК реализован постоянный контроль правильности функционирования контроллера схемой аварийного реле А, которая построена на основе конденсаторного дешифратора и обеспечивает удержание его под током при импульсной работе двух устройств сопряжения УСО (плат UDO-48R). Для каждого контроллера строится своя схема аварийного реле — всего четыре схемы. Импульсная работа УСО обеспечивается непрерывно программным обеспечением контроллера. При нарушении импульсной работы или неисправности схемы аварийное реле А выключается. Если при этом контроллер был активным, то пассивный контроллер берет управление на себя. Схема аварийного реле Ао (основного комплекта) приведена на рис. 2.23. Основу схемы составляет плата АОП-16. Схема работает следующим образом: включается электронный ключ АП — через резистор R1 и диод VD1 происходит заряд конденсатора С1; ключ АП выключается, включается ключ AM; конденсатор С1 разряжается через диод VD2 и резистор R2 на конденсатор С2; ключ AM выключается, включается ключ АП и цикл повторяется. Через несколько тактов работы схемы потенциал на конденсаторе становится таким, что аварийное реле Ао притягивает якорь. Далее происходит постоянная подзарядка конденсаторов С1 и С2. Параметры схемы и частота включения ключей АП и AM подобраны таким образом, что реле Ао будет удерживать свой якорь только при постоянном соблюдении заданных параметров. Питание схемы осуществляется напряжением +12Ви-12В (24 В) от собственного источника питания комплекта КТС УК. Контроль работы осуществляется светодиодными лампами, расположенными на панели управления шкафа КТС УК. Схема реле ответственных приказов. Для реализации управляющих воздействий, при которых проверка условий безопасности движения возлагается на дежурного по станции, применена схема реле ответственных приказов ОП, обеспечивающая коммутацию исполнительных цепей только при соблюдении определенной последовательности действий ДСП и исправности комплектов КТС УК. ![]() ТУ. В ТЗК ТС выдается сигнал «квитирования», инициализируется счетчик времени. Для команд, требующих кратковременного воздействия на релейную схему ЭЦ (вспомогательный перевод стрелок, аварийная смена направления и т.п.), после истечения определенного времени работы счетчика сбрасывается управляющее воздействие (УВ) с реле ПОПО и ПОПР, и устройства приходят в исходное состояние. Для формирования длительных управляющих воздействий (УВ) на исполнительные схемы (например, при включении на светофоре лампы пригласительного огня) при непрерывном удержании ДСП нажатой кнопки мыши на АРМе формируется серия исполнительных команд этого ответственного приказа. Благодаря динамической работе выходов на время поступления ответственного приказа создается цепь удержания исполнительного реле во включенном состоянии. Если время ожидания прихода ОП ТУ истекло, то прекращается работа выходов КТС УК и реализация ответственного приказа прекращается. Цепи реле ОПо и ОПр выключаются. Общий алгоритм функционирования КТС УК. Программное обеспечение контроллера комплекса КТС УК состоит из исполняемого модуля и баз данных: объектов ТС и ТУ (адреса расположения в таблице занятости контактов ТЗК, адреса подключения к устройствам сопряжения — УСО, вид контролируемого сигнала); маршрутов (тип маршрута — поездной или маневровый; название точек начала и конца маршрута; требуемое положение стрелок по трассе; включаемые относящиеся к данному маршруту реле исполнительной группы ЭЦ — реле К, Н, НМ, КМ, КС, С, ОТ). Основными функциями программного обеспечения контроллера КТС УК являются: получение информации о состоянии контролируемых объектов с УСО; обработка информации о контролируемых объектах и формирование сообщений для передачи по ЛВС в АРМы; поддержка интерфейса с ЛВС; прием и дешифрация команд управления от АРМ ДСП; формирование и реализация требуемых управляющих воздействий в соответствии с принятой командой; прием и реализация ответственных команд управления; получение измеряемых величин аналоговых сигналов; обработка информации об измерениях и формирование сообщений для передачи по ЛВС в соответствующие АРМы; диагностика работоспособности парного комплекта КТС УК. Информация ТС от контроллера КТС УК на АРМы передается циклически пакетами. Каждый пакет содержит имя канала ТС и все группы двухпозиционных объектов ТС (ТЗК ТС). Приказ ТУ от АРМа на контроллер КТС УК передается спорадически одним пакетом и содержит имя канала ТУ, местоположение объекта в ТЗК УК. Контроль состояния объектов ТС. Опрос состояния контролируемых объектов осуществляется с плат УМВ. Сигналы состояния контролируемых объектов физически представлены потенциалом. Логически объект считается активным (0) в том случае, если на входе платы УМВ есть постоянное напряжение; пассивным (1), если напряжение отсутствует. Определение логического состояния объекта осуществляется за период времени 0,2 с методом накопления. Байты состояния объектов, считанные с периодом 0,2 мс, заносятся в буфер накопления по условию конъюнкции. Если в течение 0,2 с на соответствующем входе платы УМВ обнаружен высокий потенциал, объект ТС считается активным. С целью минимизации увязки на вход платы УМВ может подаваться не только постоянный потенциал, но и импульсный сигнал. Для определения этого режима используется следующий подход: известно максимальное время нахождения объекта в активном и пассивном состоянии; если объект три раза изменил свое состояние и не находился в активном или пассивном состоянии больше максимального времени, то объект считается работающем в импульсном режиме. Для кодирования таких объектов используются два бита информации — включен/выключен и импульсный режим. В ТЗК также указываются и «виртуальные объекты», представляющие собой сервисные данные для АРМ ДСП, например: диагностическая информация о комплектах, логическая блокировка стрелок и др. Виртуальные объекты ТС не имеют точки подключения, а их состояния изменяются управляющими командами ТУ. Обработка команд ТУ. При приеме команд телеуправления коды дешифруются, анализируются на корректность формата данных и записываются в буферы команд ТУ, один из которых организован по принципу «первый пришел — первый вышел», а второй — одиночной ответственной команды ТУ. В основном цикле программного обеспечения осуществляется идентификация команд ТУ, выбор объектов управления и формирование управляющих воздействий согласно типов команд. Различают следующие типы управляющих команд ТУ: простые команды воздействия на одиночный объект; команды установки и отмены маршрутов; команды перевода стрелок; множественные команды, т.е. при поступлении одной команды ТУ осуществляется одновременное формирование управляющих воздействий несколькими объектами; команда на переключение комплектов (обрабатывается только пассивным комплектом); виртуальные команды, не воздействующие на реле, а управляющие состоянием переменной (виртуального объекта) в ТЗК ТС. При управлении стрелкой осуществляется контроль ее текущего положения, т.е. если пришла команда перевести стрелку в плюсовое положение, а стрелка имеет контроль плюсового положения, то управляющее воздействие в схему стрелки не будет сформировано. Управляющее воздействие осуществляется только для перевода стрелки в крайнее положение, противоположное имеющемуся контролю, а также при его отсутствии для реверсирования стрелки. Каждая стрелка может быть логически заблокирована для управления. В этом случае никакая команда индивидуального или маршрутного управления не будет реализована до тех пор, пока не будет снята блокировка. Блокировка и снятие блокировки стрелки реализуются простыми командами ТУ без подачи воздействия в управляющую цепь стрелки. Для задания маршрута от АРМ ДСП в КТС УК должны прийти две команды, из которых первая — граница начала маршрута, а вторая — граница его конца. Эти команды связаны с идентификаторами светофоров, по которым задается маршрут. Далее согласно принятым командам идентифицируются задаваемый маршрут и его тип (поездной или маневровый). Идентификатор маршрута заносится в список маршрутов, принятых к реализации. Перед началом реализации задания определяются стрелки маршрута, положение которых не соответствует требуемому, после чего выдаются команды на их перевод. По истечении времени, отведенного на перевод стрелок, выполняется проверка соответствия положения стрелок (программный аналог схемы соответствия). Если полученный контроль стрелок соответствует выданному управляющему воздействию (У В) на их перевод, то реализация задания продолжается, иначе маршрут не задается, а его идентификатор удаляется из буфера. Для маневровых маршрутов сначала выдается УВ на включение конечно-маневрового реле КМ в блоке конца маршрута, а затем в блоке начала маршрута общего кнопочного реле светофора. Кнопочное реле обеспечивает подачу питания в цепи включения начального, начально-маневрового, контрольно-секционных и сигнальных реле. Включение контрольно-секционных реле КС приводит к выключению маршрутных реле 1М и 2М, а затем замыкающих реле 3. С проверкой релейной схемой всех условий безопасности движения включается цепь сигнального реле. При получении контроля фактического открытия светофора на разрешающее показание происходит сброс кнопочного реле, а сигнальное реле переключается на цепь самоблокировки (маршрут задан). Если время ожидания открытия сигнала превысит допустимое, то идентификатор этого маршрута автоматически удаляется. При перекрытии сигнала во время движения поезда по маршруту после его проследования за светофор происходит сброс цепи самоблокировки сигнального реле и удаление идентификатора маршрута из списка реализуемых маршрутов. При отмене маршрута от АРМ ДСП поступает две команды: первая — идентификатор процедуры отмены, а вторая — код маршрута. Затем выполняется идентификация маршрута в списке принятых на реализацию. Если таковой не будет найден, то поиск производится по буферу данных всех маршрутов. После этого такой маршрут заносится в список маршрутов, принятых на реализацию. Далее включением кнопочного реле осуществляется сброс цепи самоблокировки сигнального реле и контролируется перекрытие сигнала. При получении контроля перекрытия сигнала выдается УВ на включение реле ОТ блока соответствующего светофора, реле групповой отмены ВОГ, формирования шины отмены ПОТ (плюс отмены), после чего идентификатор маршрута удаляется из списка маршрутов. Алгоритмы реализации всех управляющих команд в системе ЭЦ-МПК на реле исполнительной группы соответствуют общим алгоритмам их реализации в релейной системе ЭЦ , выполненной по конкретным типовым решениям для рассматриваемой станции. Переключение комплектов КТС УК. Структурная схема комплекса технических средств управления и контроля представлена на рис. 2.25. Для обеспечения надежности КТС УК состоит из двух независимо функционирующих комплектов — «основного» и «резервного», включенных в локальную вычислительную сеть (ЛВС). Один из комплектов КТС УК является «активным». Он осуществляет реализацию управляющего воздействия на объекты централизации и передачу информации о состоянии контролируемых объектов по каналу связи к АРМам. Другой комплект при этом является «пассивным» и находится в «горячем» резерве. Оба комплекта в процессе работы обмениваются информацией между собой по ЛВС. Специальная схема переключения комплектов обеспечивает переход управления с одного комплекта КТС УК на другой: автоматически при нарушениях работы активного комплекта на основе диагностической информации, которой обмениваются по ЛВС, или для обеспечения периодической проверки исправности пассивного комплекта; дистанционно из АРМ ДСП при систематических сбоях индикации или затруднениях в реализации команд управления; вручную электромехаником с помощью кнопок переключения комплектов на панели управления КТС УК для ремонта или профилактического обслуживания. При этом осуществляются переключения шин питания плат управления объектами, а также индикация активного и пассивного состояний комплектов на панели управления и мониторах АРМов. С помощью оборудования КТС УК, благодаря информационному обмену между комплектами по ЛВС, а также непрерывному контролю устройств пассивным комплектом, исключаются нарушения в работе исполнительных схем в процессе переключений (перекрытие светофоров, сброс искусственной разделки, нештатные переключения режимов горения ламп светофоров «день/ночь» и др.). Каждый комплект во время своей работы генерирует в ЛВС сообщение с информацией «Комплект работоспособен». Данную информацию, полученную по сети, обрабатывает каждый комплект с целью определения наличия парного рабочего комплекта. «Активный» комплект с периодом 2 с генерирует сообщения в ЛВС, содержащие таблицу занятости канала телеуправления (ТЗК ТУ), «пассивный» комплект принимает данную информацию и записывает в буфер ТЗК ТУ. Этот процесс происходит постоянно во время работы двух комплектов. В случае переключения управления с одного комплекта на другой комплект, который становится «активным», осуществляется формирование УВ (управляющего воздействия) на объекты ТУ согласно принятой по сети ТЗК ТУ информации от активного комплекта. Аналогично описанному выше процессу происходит передача и прием ТЗК, маршрутов и информации о режиме управления. Процесс переключения комплектов в системе ЭЦ МПК может происходить по следующим причинам: пришла команда ТУ на переключение комплектов; «пассивный» комплект в течение 3 с не получает от активного комплекта информации «Комплект работоспособен». В обоих названных случаях переключение комплектов происходит по следующему алгоритму: пассивный комплект выдает УВ на схему переключения комплектов; затем переключается реле ГРУ; далее комплекты по информации, считанной с плат ТС, определяют изменения своего состояния. Активный комплект, отработав новую информацию с плат ТС, определяет, что он стал пассивным, выставляет в ТЗК ТС информацию о невозможности управления на момент переключения комплектов и инициализирует счетчик времени. Когда время согласно счетчику закончится, комплект осуществит сброс текущих УВ и инициализирует счетчик времени заново. Далее, когда время счетчика подойдет к концу (время, необходимое на сброс УВ), комплект выдаст по ТЗК ТС информацию о возможности управления. Пассивный комплект, определив, что стал активным, осуществляет следующие действия: выдает в ТЗК ТС информацию о запрете управления, выдает УВ согласно ТЗК ТУ и ТЗК маршрутов, инициализирует счетчик времени. Когда время согласно счетчику подойдет к концу, управляющие команды ТЗК ТУ и ТЗК маршрутов будут реализованы, комплект сбросит по ТЗК ТС информацию о запрете управления. Переключение питания цепей управления объектами ЭЦ осуществляется через контакты группового реле ГРУ и его повторителей. Схема групповых реле переключения комплектов приведена на рис. 2.26 и включает основное групповое реле резервного управления ГРУ и его повторители реле ГРУ1 и ГРУ2. К обмоткам реле ГРУ (типа РЭЛ1-1600) подключены: контакты твердотельных реле ГРУ (95-96 У41) плат УДО-48Р основного и резервного комплектов; фронтовые контакты 41—42 и 51—52 последнего повторителя группового реле ГРУ2. Положение контактов всех реле и контактов кнопок СР/Р и СР/О, расположенных на панели управления ПУ, соответствуют активному состоянию основного комплекта КТС УК. Через тыловые контакты реле ГРУ выдается питание в соответствующие шины для интерфейсных плат основного комплекта. Контакты этого же группового реле обеспечивают связь концентратора основного комплекта КТС УК со своим контроллером. При необходимости передачи функций управления резервному комплекту от АРМ ДСП передается соответствующая команда, адресованная резервному комплекту. Контроллер этого комплекта кратковременно включает реле ГРУ на плате УДО-48Р резервного комплекта. При включении реле замыкается цепь питания обмотки 1—4 основного реле ГРУ, которое, включившись, встает на самоблокировку через фронтовой контакт 41—42 своего последнего повторителя реле ГРУ2. Все полюсы питания цепей управления переключаются на аппаратуру резервного комплекта. Для того чтобы вернуть функции управления основному комплекту, по соответствующей команде с АРМ ДСП на плате УДО-48Р включится реле ГРУ и замкнет своим контактом цепь питания обмотки 2-3. Поскольку обмотки 1-4 и 2-3 включены встречно и параллельно, то магнитные потоки обеих обмоток будут компенсировать друг друга и реле ГРУ выключится и затем выключит свои повторители. Схема придет в исходное состояние. ![]() Передача управления основному или резервному комплекту может осуществляться также нажатием соответствующих кнопок на панели управления (СР/Р или СР/О). Контроллер пассивного комплекта, зафиксировав нажатие кнопки, подготовит цепи управления на платах УДО-48Р и далее переключит управление на себя. Реализация режимов работы ЭЦ. Для ДСП в системе ЭЦ МПК предусмотрены два режима работы: основной и вспомогательный. В основном режиме реализуются функции контроля состояния станционных устройств и управления объектами (стрелками, светофорами и др.) с обеспечением безопасности движения традиционными схемными решениями релейных систем ЭЦ. Во вспомогательном режиме можно управлять устройствами СЦБ при нарушениях их нормального функционирования. Это относится к использованию пригласительных сигналов, вспомогательному переводу стрелок, аварийной смене направления на однопутном перегоне, искусственному размыканию секций маршрута, вспомогательному режиму открытия переезда. С учетом того, что пользование перечисленными ответственными командами связано со снятием частично или полностью блокировочных зависимостей по обеспечению условий безопасности, в АРМ реализованы следующие принципы построения пользовательского интерфейса, исключающие случайную передачу ответственных команд: за счет меню вложенной системы; посылки двух команд (подготовительной и рабочей) в определенном временном интервале с «квитированием» прохождения подготовительной команды. Кроме того, учитывая, что в этом режиме вся ответственность возлагается на ДСП, пользование ответственными командами дополнительно требует традиционного нажатия специальной пломбируемой кнопки (или кнопки со счетчиком) после фактического прохождения подготовительной серии. С помощью программы контролируется соответственно отжатое состояние этой кнопки на стадии передачи подготовительной команды. С учетом контроля прохождения последней команды (получения сигнала «квитирования») при формировании рабочей серии ответственной команды также проверяется нажатое состояние кнопки. В обоих режимах, с точки зрения пользования ими ДСП, для управления устройствами ЭЦ оба комплекта эквивалентны и любой из них позволяет формировать ответственные команды. Принципы построения релейных схем основываются на использовании существующих подходов проектирования исполнительной части в релейных системах. Увязка комплекса КТС УК с исполнительными схемами ЭЦ. Ниже рассмотрены варианты увязки с модернизированной системой блочной релейной централизации на базе реле типа РЭЛ. Схемы исполнительной группы системы ЭЦ-МПК состоят из: - типовых схемных узлов, соединенных по плану станции. Типовые схемы выполнены в виде физических блоков и смонтированы на релейных стативах. Блоки соединяются между собой в соответствии с типовыми решениями альбомов блочных ЭЦ (для промежуточных станций—альбома ЭЦ-9; для средних и крупных станций—альбома МРЦ-13); - схем общего комплекта, назначением которых является получение необходимых выдержек времени при отмене маршрутов и искусственном размыкании стрелочных секций, обеспечение мигающей индикации, реализации ответственных команд вспомогательного режима и др. Смонтированные приборы схем общего комплекта располагаются на релейных стативах и увязываются с основными блоками посредством шин питания; - схем увязки с устройствами локальной автоматики и дополнительных внеблочных повторителей. ![]() Общую электрическую схему блокировочных зависимостей получают путем набора и соединения типовых схемных блоков (рис. 2.27, а) основных объектов станции (светофоров, стрелок и рельсовых цепей). Блоки устанавливаются по плану станции и для реализации зависимостей по трассе маршрутов соединяются между собой шестью электрическими цепями: цепь 1 — контрольно-секционных реле КС; цепь 2 — сигнальных реле поездных и маневровых светофоров С, МС; цепи 3—5 — маршрутных реле 1М и 2М (цепь 3 используется для организации дополнительной цепи подпитки сигнального реле МС при вступлении маневрового состава на первую секцию маршрута, а цепь 5 —для включения дополнительных сигнальных реле выбора разрешающих показаний поездных светофоров: ЗС и МГС входных светофоров, ЛС и ЗС — выходных светофоров); цепь 6 — для включения реле разделки Р при отмене маршрутов. На рис. 2.27, б приведен пример соединения блоков для части путевого развития станции. В отличие от традиционной системы БМРЦ в системе ЭЦ-МПК не строятся цепи 7и8 для индикации на табло. К этим выводам блоков подключаются входы съема информации УСО (УМВ 64/8) и далее на основе программной логики формируется изображение на экранах мониторов АРМов. Подключение УСО к исполнительным схемам установки и размыкания маршрутов осуществляется к клеммам, к которым традиционно в релейных системах подключались контакты реле наборной части и в точках подключения кнопок, не связанных с реализацией вспомогательных режимов управления. Для обозначения элементов увязки в технической документации исполнительных схем РПЦ используют принятые стандартные обозначения. Схемы ответственных приказов используются при необходимости управления, когда ответственность за безопасность движения возлагается на ДСП. Точки привязки устройств КТС УК для реализации ответственных приказов аналогичны точкам подключения пломбированных кнопок в традиционных релейных системах ЭЦ. В системе ЭЦ-МПК дополнительно вводятся алгоритмы проверки исправности устройств КТС УК, обеспечивающие реализацию ответственных приказов, и фронтовой контакт повторителя станционного реле ответственных приказов СОП. Каждый управляющий ключ в схемах ответственных приказов постоянно контролируется УСО (виртуальный внутренний контроль КТС УК). При реализации ответственной команды сначала выполняется последовательная проверка нормально открытого, а затем нормально закрытого управляющего ключа. Далее производится запуск схемы ответственных приказов. Контакт общего повторителя станционного реле ответственных приказов СОП подключает управляющий ключ к схеме, и только затем выполняется реализация ответственной команды. Особенность привязки комплекта КТС УК для электрических схем вспомогательного режима управления состоит в исключении несанкционированных управляющих воздействий. Это обеспечивается следующими мероприятиями: -случайное (ошибочное) пользование указанными командами исключается особым построением интерфейса АРМ ДСП, где их формирование возможно только после выбора режима ответственных команд; - формированием последовательности команд из подготовительной (адресной) и рабочей серий; - последовательной во времени работой двух программ в двух вычислительных комплексах (в АРМ ДСП и КТС УК); - «квитированием» прохождения подготовительной команды и проверкой соответствия выбранного объекта управления при формировании рабочей команды; - обеспечением одновременной работы двух комплектов КТС УК при реализации ответственных команд; - динамическим режимом работы УСО с контролем соблюдения временного регламента схемным путем (конденсаторным дешифратором); - применением в схеме реле 1 класса надежности и включения их контактов в соответствии с требованиями построения безопасных схем; -организационно-техническими мероприятиями, предполагающими использование пломбируемой кнопки (или со счетчиком) для формирования рабочих команд вспомогательного режима (дополнительно с помощью программы контролируется отжатое и нажатое положения кнопок в соответствующие моменты выполнения алгоритма). ![]() Установка и размыкание маршрута. При установке маршрута реализуется следующий алгоритм работы реле исполнительной группы. В соответствии с трассой задаваемого маршрута на уровне КТС УК ДСП определяет стрелки, входящие в маршрут. Далее для стрелок, положение которых не соответствует требуемому маршруту, ДСП выдает команды для их перевода (аналогично включению управляющих стрелочных реле ПУ, МУ). Пример двухпроводной принципиально-монтажной схемы управления стрелкой № 2 для системы ЭЦ-МПК представлен на рис. 2.28. На схеме показаны: места подключения электронных ключей для перевода стрелки (организация воздействия на пусковые реле в блоке ПС-220М); подключение УСО к стрелочному блоку С-М для съема информации по фактическому контролю стрелки № 2; схема медленнодействующего повторителя путевого реле 2МСП и обходная цепь для вспомогательного перевода стрелки при ложной занятости стрелочной секции 2СП, проходящая через фронтовой контакт 71—72 реле СОП (повторителя реле ответственных приказов). Алгоритм работы схемы стрелки остается прежним, как и в системе БМРЦ с проверкой свободное™ стрелочно-путевой секции и отсутствия ее замыкания в другом маршруте. Особенность технических решений управления стрелками заключается в организации ее «электрического подпирания». Это реализуется сохранением управляющего потенциала после перевода стрелки. При очередном переводе стрелки снимается потенциал предыдущего положения и затем формируется команда перевода в новое положение. Такой алгоритм исключает несанкционированный перевод (даже с проверкой замкнутого состояния фронтовых контактов реле 3 и СП) в случае пробоя электронного ключа в пусковой цепи, когда благодаря присутствию на обоих обмотках выравнивающих магнитных потоков пусковое реле ППС не перебрасывает свой поляризованный якорь. Включение пускового реле НПС вызывает при этом только потерю контроля стрелки без ее фактического перевода, что контролируется в системе ЭЦ-МПК и обеспечивает формирование соответствующего диагностического сообщения. Для индивидуального перевода стрелки ДСП должен выбрать одноименный режим и на путевом плане указать для этой стрелки соответствующее направление ее перевода (в «+» или в «-»). При этом в КТС УК подается команда для перевода выбранной стрелки, которая реализуется с выполнением алгоритма «электрического подпирания» теми же выходами УСО в пусковой цепи стрелки, что и при маршрутном управлении. После установки стрелок по трассе маршрута программными средствами КТС УК выполняется проверка соответствия положений стрелок маршрутному заданию, после чего формируются управляющие воздействия на релейные схемы исполнительной группы. ![]() В зависимости от вида маршрута (поездной или маневровый) в исполнительные блоки от КТС УК поступают команды на включение начального реле Н для поездного маршрута, а для маневрового маршрута—сначала на включение конечно-маневрового реле КМ, затем—начального маневрового реле НМ. Схема увязки с сигнальными блоками ВД-М и МЗ-М приведена на рис. 2.29. Срабатывание этих реле (границ устанавливаемого маршрута) обеспечивает подготовку цепи включения контрольно-секционных реле КС (клемма 111). В цепи реле КС обеспечиваются традиционные зависимости по контролю выполнения условий безопасности движения, реализуемые в схемах этих реле системы БМРЦ. При включении реле КС его тыловыми контактами в блоках рельсовых цепей УП-М (СП-М) участков маршрута выключаются маршрутные реле 1М, 2М, а затем замыкающее реле 3, чем обеспечивается автоматическое замыкание стрелок по трассе маршрута. ![]() ![]() С проверкой фактического замыкания стрелок в маршруте осуществляется управление сигнальным реле С (подается питание по цепи его включения от КТС УК через клемму 29). Цепь 2 поездных и основная цепь маневровых сигнальных реле совмещены и разделяются контактами начальных и конечно-маневровых реле. Для исключения ложного включения поездных сигнальных реле по цепи маневровых маршрутов при отказах устройств сопряжения УСО, как и в системе БМРЦ, со стороны начала маршрута для поездных сигнальных реле подается минусовой полюс питания М, а для маневровых маршрутов — плюсовой полюс П. Примерная схема контрольно-секционных и сигнальных реле приведена на рис. 2.30. После открытия входного светофора Н создается цепь самоблокировки сигнального реле НС с проверкой фактического горения на светофоре лампы разрешающего показания (через фронтовой контакт указательного реле НРУ и контакт электронного ключа для цепи блокировки). Для исключения перекрытия поездных светофоров при переключении фидеров питания или выключения путевых реле из-за неустойчивой работы рельсовых цепей предусматривается подключение сигнального реле к шине замедления ПВЗ. При вступлении поезда на первую секцию НП маршрута приема светофор автоматически закрывается и далее при использовании маршрута происходит его размыкание по технологическому алгоритму системы БМРЦ. Режим «автодействия сигналов» реализуется в системе с использованием специального сигнального реле НАС и противоповторного реле НПП. Для задания этого режима ДСП открывает входной и выходной светофоры (Н, HI) и вводит команду включения режима «автодействия сигналов». С программной проверкой фактического открытия этих светофоров и положения стрелок для движения по главному пути включается сигнальное реле режима автодействия НАС, которое затем самоблокируется через тыловой контакт реле отмены этого режима ОТА. Повторное открытие этих светофоров обеспечивается противопов-торным реле НПП, контакты которого включены в цепь контрольно-секционных и сигнальных реле. В качестве примера на рис. 2.31 приведена принципиальная схема управления огнями маршрутного светофора ЧМ2 с двухнитевой лампой красного огня. Электронные ключи УСО по управлению включены в цепи двух реле: кнопочного ЧМ2К и конечного маневрового реле, находящегося в блоке П-М рельсовой цепи 2П (клемма 219). Для контроля состояния светофора к клеммам 119 и 121 подключена плата контроля К63 устройств сопряжения. На приведенной схеме дополнительно отмечены обмотки реле нового поколения (1Н-1350 и 2Н-2050), наименование используемых контактных групп всех реле и адреса клемм передачи через верхние панели при кроссовой системе монтажа увязки с напольным оборудованием. ![]() ![]() Отмена маршрутов. Для того чтобы отменить заданный маршрут, ДСП на своем АРМе выбирает режим «отмена» и светофор, по которому задан маршрут. В КТС УК передаются команды на включение вспомогательного реле ВОГ (рис. 2.32, контакт 95—96 платы У42). Через фронтовые контакты 41—42,11—12, 51—52 реле ВОГ подается питание на соответствующую минусовую шину (МГОТ, ММВ или МПВ), которая обеспечивают контроль сво-бодности соответствующего блока выдержки времени. После введения ДСП соответствующей команды на закрытие данного светофора размыканием контакта электронного ключа снимается питание с цепи самоблокировки сигнального реле НС входного светофора Н. После закрытия входного светофора Н ДСП вводит команду для включения реле отмены маршрута ОТ через контакты соответствующего электронного ключа (см. клемму 115 блока ВД-М на рис. 2.29). После того как включится реле отмены маршрута ОТ в сигнальном блоке ВД-М и перейдет на цепь самоблокировки, работа схем по отмене маршрута будет происходить так же, как и в системе БМРЦ. На рис. 2.32 приведены схемы комплектов приборов выдержки времени с использованием малогабаритных блоков БВВ-М и схемы включения индикации на экране монитора АРМ ДСП через плату контроля К71 КТС УК. Дополнительно на схеме указаны типы всех релейных приборов и варианты подключения перемычек на блоках БВВ-М для получения требуемой выдержки времени. При отмене маршрута исключение возможности одновременной реализации режима «искусственного размыкания» выполнено включением тылового контакта 11—13 реле ВОГ в цепь формирования шины ММИВ. Искусственное размыкание. Привязка приборов для реализации искусственной разделки секций приведена на рис. 2.33. Искусственное размыкание является ответственной командой, реализуемой во вспомогательном режиме управления на АРМ ДСП, и применяется для секций маршрута, которые по каким-либо причинам остались неразомкнутыми при проследовании поезда по маршруту (например, при потере контроля положения стрелки, ложной занятости и т.п.). На уровне АРМ ДСП выбираются последовательно неразомкнувшиеся секции (например, ЧП, 2СП). С указанием ДСП номеров секций в КТС УК направляется команда для включения индивидуальных реле искусственного размыкания (РИ) в путевых блоках выбранных ДСП секций. После того как сработают реле РИ всех требуемых секций и перейдут на цепи самоблокировки, ДСП со своего АРМ подает групповую команду ГИР искусственной разделки с проверкой подтверждения посылки ответственного приказа (в цепи группового реле ГРИ1 включен фронтовой контакт 31—32 реле ОП). Тыловым контактом 21—23 реле ГРИ1 снимается питание с шины МИВ, от которой первоначально включаются индивидуальные реле РИ выбранных секций. Именно такая последовательность команд исключает возможность включения на размыкание дополнительных секций при начавшемся искусственном размыкании (иначе стало бы возможно их размыкание с меньшей выдержкой времени, чем предусмотрено схемой). Далее алгоритм работы схем и индикации в режиме искусственного размыкания аналогичен системе БМРЦ. При обновлении технических средств систем ЭЦ с большим сроком их эксплуатации (более 25 лет) самыми актуальными являются вопросы интеграции их с системами ЭЦ на базе микропроцессорной техники. Это обусловлено целым рядом факторов, одним из которых является использование ресурса эксплуатируемых релейных систем ЭЦ. Выполненный разработчиками сравнительный анализ смет эксплуатируемых релейных ЭЦ и ЭЦ-МПК показал, что общая стоимость капитальных вложений по предлагаемому варианту практически не увеличивается благодаря сокращению расходов на оборудование (сокращается число реле, стативов и кабель-ростов; уменьшается расход внутрипостового кабеля). При этом применяются более дешевые питающие панели ЭЦ благодаря снижению потребляемой мощности. Традиционные пульт и табло ДСП при таком варианте модернизации не используются. Объем строительных и монтажных работ по внутрипостовому кабелю и пуско-наладочных работ в резервном пульте значительно уменьшается. Кроме того, благодаря использованию малогабаритных средств вычислительной техники, сокращаются необходимые площади служебно-технических помещений: релейной (пропорционально числу сокращаемых релейных стативов), аппаратной (размеры определяются количеством ДСП и не зависят от размеров станции). Этим достигается уменьшение капитальных вложений при новом строительстве ЭЦ в существующих зданиях постов ЭЦ или с использованием типовых транспортабельных модулей. На рис. 2.34 приведен пример расположения технологического оборудования системы ЭЦ-МПК в модулях. Эксплуатационные расходы уменьшаются за счет сокращения затрат на обслуживание устройств (профилактический ремонт реле), содержание площадей; снижения материало- и энергоемкости системы; рационального использования трудовых ресурсов оперативного персонала. ![]() Медиа
|
|||
| Возможно вас заинтересует информация по следующим меткам (темам): |
|
,
,
,
,
,
,
,
|
| Здесь присутствуют: 1 (пользователей: 0 , гостей: 1) | |
|
|




