СЦБИСТ - железнодорожный форум, блоги, фотогалерея, социальная сеть
Ушел из жизни Крупицкий Адольф Зельманович
6 февраля 2026 года ушел из жизни Крупицкий Адольф Зельманович, более шести десятков лет проработавший в институте «Гипротранссигналсвязь». Всю свою трудовую деятельность А.З. Крупицкий посвятил проектному делу. После окончанию обучения в Ленинградском институте инженеров железнодорожного транспорта в 1959 году начал свою профессиональную деятельность в качестве старшего электромеханика дистанции сигнализации и связи на Казахской железной дороге. В 1960 году пришел на работу в институт на должность инженера, работал руководителем группы, главным инженером проектов.

Читать далее
Вернуться   СЦБИСТ - железнодорожный форум, блоги, фотогалерея, социальная сеть > Техника > Уголок радиолюбителя
Уголок радиолюбителя Форумы любителей электроники. См. также Железнодорожная связь, Электронная аппаратура ЖАТ
Закладки ДневникиПоддержка Сообщество Комментарии к фото Сообщения за день
Ответить в этой теме   Перейти в раздел этой темы    
 
В мои закладки Подписка на тему по электронной почте Отправить другу по электронной почте Опции темы Поиск в этой теме
Старый 06.10.2015, 16:53   #1 (ссылка)
V.I.P.
 
Аватар для poster333

Регистрация: 14.05.2015
Сообщений: 255
Поблагодарил: 0 раз(а)
Поблагодарили 8 раз(а)
Фотоальбомы: не добавлял
Репутация: 0

Тема: [06-2015] Повышение заметности дополнительных сигналов торможения автомобиля


Повышение заметности дополнительных сигналов торможения автомобиля

А. САВЧЕНКО, пос. Зеленоградский Московской обл.


С каждым годом условия дорожного движения усложняются. Автомобили становятся более динамичными, растёт плотность транспортного потока. В этих условиях водителю очень важно как можно быстрее заметить сигнал торможения впереди идущего автомобиля.

Производители автомобилей уделяют много внимания вопросу повышения заметности сигналов торможения. Серьёзный шаг вперёд в этом отношении — перевод сигналов торможения с ламп накаливания на светодиоды, которые с точки зрения человеческого восприятия практически безынерционны, что позволяет заметить светодиодный сигнал на десятые доли секунды раньше традиционного, подаваемого лампами накаливания.

Есть мнение, изложенное, например, в статье А. Ремизова "Мигающие стоп-сигналы сократят число ДТП" (URL: http://www.zr.ru/content/news/ 26888-migajushh ije_stop-sig naly_ sokratat_chislo_dtp (15.03.15)), что следующим шагом в повышении заметности сигналов торможения будет переход от их монотонного свечения к изменению яркости по определённому закону. Одним из эффективных способов привлечения внимания водителя к световому сигналу впереди идущего автомобиля считается мигание этого сигнала. При этом мигание в течение всего процесса торможения вовсе не обязательно. Оно важно именно в первые несколько секунд от начала торможения, чтобы привлечь внимание водителя движущегося сзади транспортного средства.

Автолюбители давно работают над этой проблемой. В Интернете можно найти описания многих устройств, реализующих мигание сигналов торможения. Они построены в основном на базе микросхем жёсткой логики и выполняют только один, заданный соединениями между логическими элементами алгоритм работы.

Необходимо заметить, что никакое официально не согласованное с производителем автомобиля вмешательство в конструкцию его узлов, обеспечивающих безопасность движения, в том числе в управление основными сигналами торможения, не допускается. Автомобиль с такой доработкой просто не пройдет технический осмотр. Но для радиолюбителей имеется "лазейка" — управление дополнительно устанавливаемыми внутри салона автомобиля стоп-сигналами без изменения цепей управления и конструкции основных.

Предлагаемое устройство управления дополнительными сигналами торможения создано на базе микроконтроллера ATtiny2313A. Оно способно управлять дополнительными сигналами торможения как на лампах накаливания, так и на светодиодах, имеет небольшие габариты и невысокую стоимость. Его безусловное достоинство — возможность изменять алгоритм работы этих сигналов путём модификации программы микроконтроллера без изменения схемы устройства. Кроме того, объём памяти микроконтроллера достаточен для одновременного хранения процедур, реализующих несколько разных алгоритмов, что даёт возможность оперативно выбирать любой из них.

Основные технические характеристики

Напряжение бортсети автомобиля, В 12

Максимальная мощность коммутируемых сигналов торможения, Вт 50

Число алгоритмов работы сигналов:

на лампах накаливания 2
на светодиодах 4


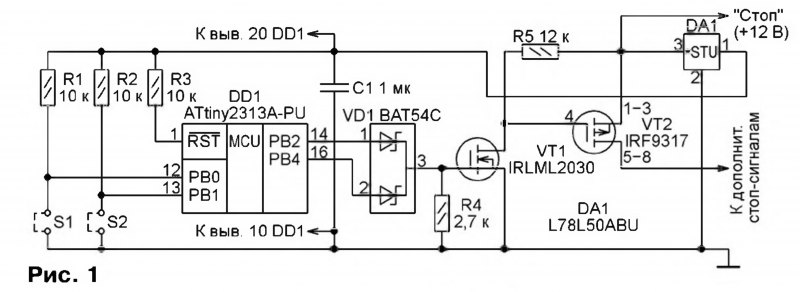
Схема устройства показана на рис. 1. Микроконтроллер DD1 с помощью внутренних таймеров формирует на своих выходах РВ2 и РВ4 две импульсные последовательности, которые далее поступают на диод ную сборку VD1. Параметры последовательностей зависят от выбранного из числа заложенных в программу алгоритмом. Выбирают его установкой и снятием перемычек S1 и S2.

На катодах диодов сборки VD1 образуется логическая сумма этих последовательностей, которая поступает на затвор транзистора VT1, управляющий работой ключа на р-канальном полевом
транзисторе VT2, подающего питание на фонари сигналов торможения. Применённый в качестве VT2 транзистор IRF9317 способен коммутировать ток до 16 А. Малое сопротивление открытого канала этого транзистора (около 50 мОм) даёт возможность использовать его без теплоотвода и управлять нагрузкой мощностью до 50 Вт практически без потерь напряжения.

Устройство подключают к бортсети автомобиля к проводу, идущему от цепи, в которой при нажатии на педаль тормоза появляется напряжение +12 В.

Собственное потребление тока устройством — не более нескольких миллиампер при включённых сигналах торможения. При выключенных основных сигналах торможения устройство ток от бортсети автомобиля не потребляет.


Для сигналов торможения на базе ламп накаливания, обладающих значительной инерционностью, реализован алгоритм управления с переменной яркостью пауз между их вспышками (рис. 2,а). В ходе его выполнения лампы вспыхивают с частотой около 7,5 Гц. После седьмой вспышки яркость ламп в паузах начинает монотонно расти. Приблизительно с пятой секунды после начала торможения лампы светят непрерывно.

По сравнению с лампами накаливания светодиоды обладают значительно меньшей инерционностью, поэтому для сигналов торможения на их базе можно реализовать и более сложные алгоритмы. В предлагаемой версии программы их три:

1. Рассмотренный выше алгоритм вполне может использоваться и для управления светодиодами. Поэтому он назван "Лампы/Светодиоды 1'.
2. Отличие алгоритма "Светодиоды 2" (рис. 2,6) состоит в том, что вспышки следуют с вдвое большей частотой (около 15 Гц), а увеличение яркости пауз между вспышками начинается сразу после первой вспышки, но происходит с меньшей в 2,6 раза скоростью. Непрерывное свечение светодиодов начинается с седьмой секунды работы сигналов.


3. Согласно алгоритму "Светодиоды 3” (рис. 2,в), формируются одна за другой три одинаковые пачки вспышек, после чего сигналы торможения переходят в режим постоянного свечения. Каждая пачка состоит из пяти коротких вспышек, следующих с частотой около 15 Гц, и одной длинной вспышки (300 мс). Переход к непрерывному свечению происходит приблизительно через 2 с после начала торможения.

И наконец, устройство при необходимости может работать в режиме непрерывного свечения дополнительных сигналов торможения сразу после их включения. Это реализуется алгоритмом "Непрерывный" (рис. 2,г). Такой режим допустим как для ламп накаливания, так и для светодиодов.

Выбирают рабочий алгоритм с помощью перемычек S1 и S2 в соответствии с табл. 1. Применять алгоритмы "Светодиоды 2" и "Светодиоды 3" для управления лампами накаливания не следует. Вследствие большой инерционности они не смогут воспроизвести вспышки с частотой 15 Гц.

Устройство собрано на печатной плате размерами 46x56 мм, чертёж которой и расположение элементов на ней показаны на рис. 3. В конструкции применены в основном элементы для поверхностного монтажа, за исключением микроконтроллера в корпусе DIP, устанавливаемого в панель. Все резисторы и конденсатор С1 — типоразмера 1206. На плате нет разъёма для программирования микроконтроллера, вследствие чего последний для программирования необходимо извлекать из панели.

Разряды конфигурации микроконтроллера программируют в соответствии с табл. 2 (внутренний RC-генератор частотой 8 МГц). Налаживания правильно собранное и запрограммированное устройство не требует.

Микроконтроллер ATtiny2313A-PU можно заменить на любой другой, имеющий в своём составе один 16-разрядный и один 8-разрядныи таймеры (естественно, в таком случае может потребоваться корректировка печатной платы и программы). Вместо транзистора IRLML2030 можно применить другой маломощный полевой транзистор с изолированным затвором и каналом п-типа. Единственное условие — он должен управляться по цепи затвора уровнями пятивольтной логики (часто в обозначении таких транзисторов присутствует буква L).


Транзистор для замены IRF9317 следует подбирать из числа имеющих минимальное сопротивление открытого канала (не более 100 мОм) и допустимое напряжение затвор—исток не менее 20 В. Для управления лампами накаливания допустимый ток стока этого транзистора должен быть в 3...4 раза больше номинального тока нагрузки, для управления светодиодами достаточно обеспечить двойной запас по току стока.

При замене указанных на схеме деталей на их аналоги, отличающиеся типом корпуса и назначением выводов, следует соответствующим образом изменить топологию печатной платы.

В заключение следует отметить, что описанное устройство может быть применено и на мотоциклах с напряжением бортсети 12 В.

От редакции. Файл печатной платы в формате Sprint Layout 5.0 и программа микроконтроллера имеются по адресу ftp:// ftp.radio, ru.pub/2015/06/blinkstop.zip на нашем FTP-сервере.
poster333 вне форума   Цитировать 0
Похожие темы
Тема Автор Раздел Ответов Последнее сообщение
[06-2015] Корпусная АС для салона автомобиля poster333 Уголок радиолюбителя 0 04.10.2015 23:46
=Дорожный приказ= № Окт-246 от 5 мая 2015 г. - О дополнительных указаниях к отдельным пунктам Правил технического обслуживания тормозного оборудования и управления тормозами подвижного состава Admin Документы ОктЖД 1 23.06.2015 23:45
Создание автомобиля “Мерседес” — прототипа современного автомобиля Admin Wiki 0 22.02.2014 07:42
=Распоряжение= № 2152р от 29 октября 2012 г. - Об утверждении дополнительных мероприятий направленных на повышение пожарной безопасности тягового подвижного состава Admin 2012 год 0 26.01.2013 10:36
=Распоряжение= № 1247р от 22 июня 2012 г. - О порядке установки и применения постоянных сигнальных знаков "Начало торможения" и "Конец торможения" Admin 2012 год 0 17.07.2012 13:08

Ответить в этой теме   Перейти в раздел этой темы   Translate to English


Здесь присутствуют: 1 (пользователей: 0 , гостей: 1)
 

Ваши права в разделе
Вы не можете создавать новые темы
Вы не можете отвечать в темах
Вы не можете прикреплять вложения
Вы не можете редактировать свои сообщения

BB коды Вкл.
Смайлы Вкл.
[IMG] код Вкл.
HTML код Выкл.
Trackbacks are Вкл.
Pingbacks are Вкл.
Refbacks are Выкл.



Часовой пояс GMT +3, время: 10:14.

Яндекс.Метрика Справочник 
сцбист.ру сцбист.рф

СЦБИСТ (ранее назывался: Форум СЦБистов - Railway Automation Forum) - крупнейший сайт работников локомотивного хозяйства, движенцев, эсцебистов, путейцев, контактников, вагонников, связистов, проводников, работников ЦФТО, ИВЦ железных дорог, дистанций погрузочно-разгрузочных работ и других железнодорожников.
Связь с администрацией сайта: admin@scbist.com
1 2 3 4 5 6 7 8 9 10 11 12 13 14 15 16 17 18 19 20 21 22 23 24 25 26 27 28 29 30 31 32 33 34 
Powered by vBulletin® Version 3.8.1
Copyright ©2000 - 2026, Jelsoft Enterprises Ltd.
Powered by NuWiki v1.3 RC1 Copyright ©2006-2007, NuHit, LLC Перевод: zCarot