СЦБИСТ - железнодорожный форум, блоги, фотогалерея, социальная сеть
Ушел из жизни Крупицкий Адольф Зельманович
6 февраля 2026 года ушел из жизни Крупицкий Адольф Зельманович, более шести десятков лет проработавший в институте «Гипротранссигналсвязь». Всю свою трудовую деятельность А.З. Крупицкий посвятил проектному делу. После окончанию обучения в Ленинградском институте инженеров железнодорожного транспорта в 1959 году начал свою профессиональную деятельность в качестве старшего электромеханика дистанции сигнализации и связи на Казахской железной дороге. В 1960 году пришел на работу в институт на должность инженера, работал руководителем группы, главным инженером проектов.

Читать далее
Вернуться   СЦБИСТ - железнодорожный форум, блоги, фотогалерея, социальная сеть > Техника > Уголок радиолюбителя
Уголок радиолюбителя Форумы любителей электроники. См. также Железнодорожная связь, Электронная аппаратура ЖАТ
Закладки ДневникиПоддержка Сообщество Комментарии к фото Сообщения за день
Ответить в этой теме   Перейти в раздел этой темы    
 
В мои закладки Подписка на тему по электронной почте Отправить другу по электронной почте Опции темы Поиск в этой теме
Старый 06.10.2015, 15:48   #1 (ссылка)
V.I.P.
 
Аватар для poster333

Регистрация: 14.05.2015
Сообщений: 255
Поблагодарил: 0 раз(а)
Поблагодарили 8 раз(а)
Фотоальбомы: не добавлял
Репутация: 0

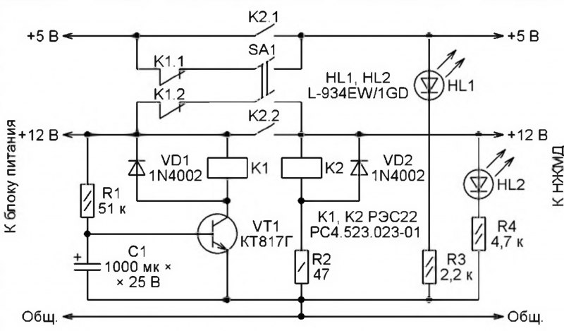
Тема: [06-2015] Выключатель дополнительного внутреннего НЖМД


Выключатель дополнительного внутреннего НЖМД

А. КУЗНЕЦОВ, пос. Малошуйка Архангельской обл.


Во многих компьютерах бывает установлен дополнительный НЖМД. Он обычно не содержит операционной системы и предназначается для хранения различных редко используемых, например, архивных файлов. Тем не менее этот накопитель постоянно включён и бесполезно работает вхолостую, потребляя электроэнергию и расходуя свой ресурс. Блокировка его в "Диспетчере устройств" и в BIOS компьютера не отключает НЖМД полностью, лишь блокируя обращения к нему и оставляя питание включённым. Вариант отключения дополнительного НЖМД физическим отсоединением разъёма питания крайне неудобен, к тому же возникает опасность поломки разъёма.


При подаче на НЖМД питающих напряжений по схеме, показанной на рисунке, возможность его включения или выключения выключателем SA1 во время работы компьютера заблокирована. Блокировка не действует только короткое время после начала работы блока питания компьютера, что позволяет, заранее установив выключатель SA1 в нужное положение, запустить компьютер с действующим или с полностью выключенным дополнительным НЖМД.

Светодиоды HL1 и HL2 предназначены для контроля подачи на дополнительный НЖМД напряжений +5 В,+12 В. Они выведены на переднюю панель системного блока компьютером вместе с выключателем SA1.

Если компьютер включается при замкнутом выключателе SA1, то с появлением на выходе блока питания напряжения + 12 В срабатывает реле К2. Своими замкнувшимися контактами оно обеспечивает дальнейшую подачу питания на НЖМД, даже если выключатель SA1 вскоре будет разомкнут либо сработает реле К1. Цепь R1C1 и электронный ключ на транзисторе VT1 обеспечивают задержку срабатывания реле К1 на время, достаточное для надёжного срабатывания реле К2.

Когда компьютер включают при разомкнутом выключателе SA1, реле К2 не срабатывает и НЖМД остаётся выключенным. А по истечении задержки срабатывания реле К1 (около 3 с при указанных на схеме номиналах конденсатора С1 и резистора R1) его контакты К1.1 и К1.2 разорвут цепи, в которых установлен выключатель SA1. После этого и до самого выключения компьютера ни случайный, ни преднамеренный перевод выключателя SA1 в положение "включено" уже не приведёт к подаче питания на НЖМД.

Резистор R2 ограничивает ток через обмотку реле К2. Диоды VD1 и VD2 подавляют выбросы напряжения самоиндукции на обмотках реле. Резисторами R3 и R4 задан ток через сигнальные светодиоды.

Как уже было сказано, светодиоды и выключатель выведены на переднюю панель системного блока компьютера для удобства переключения и контроля состояния дополнительного НЖМД. Остальные детали узла коммутации размещены в небольшом пластмассовом корпусе, установленном внутри системного блока. Монтаж — навесной, непосредственно на выводах реле и транзистора.

Узел включают в разрыв проводов красного (+5 В) и жёлтого (+12 В) цветов, соединяющих разъём питания НЖМД с блоком питания компьютера. Чёрный соединительный провод (цепь СОМ — общий) разрывать не следует. Достаточно его небольшой участок зачистить от изоляции и соединить пайкой с общим проводом узла коммутации.
poster333 вне форума   Цитировать 0
Похожие темы
Тема Автор Раздел Ответов Последнее сообщение
=Диплом= Быстродействущий выключатель Смерш Дипломы, курсовые, лекции, рефераты по СЦБ 1 12.05.2015 10:06
=Курсовая работа= Быстродействующий выключатель ВАБ-55 Evgen55 Курсовое и дипломное проектирование 0 18.03.2013 16:31
Быстродействущий Выключатель Анонимный Машинисты 0 18.06.2012 14:20
Выключатель 3АН Admin Wiki 0 26.01.2012 09:29
Выключатель BB/TEL Admin Wiki 0 26.01.2012 09:24

Ответить в этой теме   Перейти в раздел этой темы   Translate to English


Здесь присутствуют: 1 (пользователей: 0 , гостей: 1)
 

Ваши права в разделе
Вы не можете создавать новые темы
Вы не можете отвечать в темах
Вы не можете прикреплять вложения
Вы не можете редактировать свои сообщения

BB коды Вкл.
Смайлы Вкл.
[IMG] код Вкл.
HTML код Выкл.
Trackbacks are Вкл.
Pingbacks are Вкл.
Refbacks are Выкл.



Часовой пояс GMT +3, время: 12:01.

Яндекс.Метрика Справочник 
сцбист.ру сцбист.рф

СЦБИСТ (ранее назывался: Форум СЦБистов - Railway Automation Forum) - крупнейший сайт работников локомотивного хозяйства, движенцев, эсцебистов, путейцев, контактников, вагонников, связистов, проводников, работников ЦФТО, ИВЦ железных дорог, дистанций погрузочно-разгрузочных работ и других железнодорожников.
Связь с администрацией сайта: admin@scbist.com
1 2 3 4 5 6 7 8 9 10 11 12 13 14 15 16 17 18 19 20 21 22 23 24 25 26 27 28 29 30 31 32 33 34 
Powered by vBulletin® Version 3.8.1
Copyright ©2000 - 2026, Jelsoft Enterprises Ltd.
Powered by NuWiki v1.3 RC1 Copyright ©2006-2007, NuHit, LLC Перевод: zCarot