СЦБИСТ - железнодорожный форум, блоги, фотогалерея, социальная сеть
Вернуться   СЦБИСТ - железнодорожный форум, блоги, фотогалерея, социальная сеть > Эксплуатация железных дорог, вагоны, контактная сеть, связь, коммерческая работа > Связь на железнодорожном транспорте
Связь на железнодорожном транспорте Подфорум связистов
Описание темы:не работает УПДК 1 . переговорная колонка
Закладки ДневникиПоддержка Сообщество Комментарии к фото Сообщения за день
Ответить в этой теме   Перейти в раздел этой темы    
 
В мои закладки Подписка на тему по электронной почте Отправить другу по электронной почте Опции темы Поиск в этой теме
Старый 02.11.2023, 18:32   #16 (ссылка)
Кандидат в V.I.P.
 
Аватар для --SASHA--

Регистрация: 10.03.2023
Сообщений: 7
Поблагодарил: 0 раз(а)
Поблагодарили 3 раз(а)
Фотоальбомы: не добавлял
Репутация: 0
Почему же не приветствуются, если рацуха оформлена то не каких проблем нет с этим. Нас бывало и просили внедрять оформленные рацухи.

Alex_Mn если не трудно поделится схемами, а то реле в блоках начинают хандрить

Последний раз редактировалось --SASHA--; 02.11.2023 в 18:37. Причина: Добавлено сообщение
--SASHA-- вне форума   Цитировать 0
Старый 02.11.2023, 19:46   #17 (ссылка)
V.I.P.
 
Аватар для Alex_Mn

Регистрация: 02.04.2023
Сообщений: 253
Поблагодарил: 2 раз(а)
Поблагодарили 39 раз(а)
Фотоальбомы: не добавлял
Репутация: 120
пост № 9 в этой же теме
или http://scbist.com/svyaz-na-zheleznodorozhnom-transporte/55706-psgo.html#post383549
Alex_Mn вне форума   Цитировать 0
Старый 03.11.2023, 10:36   #18 (ссылка)
Кандидат в V.I.P.
 
Аватар для Elvin

Регистрация: 05.10.2021
Адрес: г.Тайга Кемеровская обл.
Сообщений: 13
Поблагодарил: 1 раз(а)
Поблагодарили 5 раз(а)
Фотоальбомы: не добавлял
Репутация: 0
Самое простое решение - поставить резистор (подобрать омный) в колонку в параллель линии. Поясняю: уменьшить падение напряжения(это то напряжение которое присутствует на колонке в момент нажатия кнопки) с целью увеличить напряжение на реле в ШРУ( или как оно там у вас зовется) исходя из принципа работы ШРУ (попытаюсь вставить картинку)
http://morepic.ru/images3/gmg_5890_9014.jpg
Elvin вне форума   Цитировать 0
Поблагодарили:
Данный пост получил благодарности от пользователей
Старый 03.11.2023, 11:34   #19 (ссылка)
V.I.P.
 
Аватар для Alex_Mn

Регистрация: 02.04.2023
Сообщений: 253
Поблагодарил: 2 раз(а)
Поблагодарили 39 раз(а)
Фотоальбомы: не добавлял
Репутация: 120
у каждого, "простое решение" свое) мне проще один раз попотеть изготовить "как должно" и потом "забыть".

недостатки коммутации с реле:
1. несогласованность (волнового сопротивление кабеля с входным стойки, получаем дикие потери и АЧХ настолько отвратительное, которое невозможно даже вообразить)
2. Большое влияние от расстояния, чем дальше тем ужасней)
3. Гальваническая связь между всеми фидерами, и следствия большая связь ко всем шумам.
4. Само реле, механические контакты которые не блещут надежностью.
5. Если еще добавить угольный микрофон, который со временем слипается.
на воходе получим такой "ужасс" и этот "ужасс" постоянно дает о себе знать.
Alex_Mn вне форума   Цитировать 0
Поблагодарили:
Данный пост получил благодарности от пользователей
Старый 03.11.2023, 12:13   #20 (ссылка)
Кандидат в V.I.P.
 
Аватар для Elvin

Регистрация: 05.10.2021
Адрес: г.Тайга Кемеровская обл.
Сообщений: 13
Поблагодарил: 1 раз(а)
Поблагодарили 5 раз(а)
Фотоальбомы: не добавлял
Репутация: 0
От угольных отказались уж лет 10. обычный электретник с простой схемой усиления на паре транзистров смд, на место угольника . либо колонки электронные - УПН и им подобные. часть ШРУ сделано самостоятельно для небольших станций на герконовых реле РЭС55 - работают уж более 5 лет точно, вообще без проблем. там токи то - милиамперы. Если линия 4-проводка, то динамическая сразу с выхода УНЧ без коммутации. Нормальный звук. зато схема ШРУ - примитивна до предела. Да и плата ШРУ с ладошку стоит на разъеме( это для совсем тупых механиков) чтоб могли целиком заменить . Была однажды такая необходимость после сильной грозы.
http://morepic.ru/images3/gog_7587_5213.jpg
Elvin вне форума   Цитировать 0
Старый 03.11.2023, 12:23   #21 (ссылка)
V.I.P.
 
Аватар для Alex_Mn

Регистрация: 02.04.2023
Сообщений: 253
Поблагодарил: 2 раз(а)
Поблагодарили 39 раз(а)
Фотоальбомы: не добавлял
Репутация: 120
на фото "пищалка на разьме" это приближение?
Alex_Mn вне форума   Цитировать 0
Старый 03.11.2023, 16:25   #22 (ссылка)
Кандидат в V.I.P.
 
Аватар для --SASHA--

Регистрация: 10.03.2023
Сообщений: 7
Поблагодарил: 0 раз(а)
Поблагодарили 3 раз(а)
Фотоальбомы: не добавлял
Репутация: 0
Спасибо схема с поста №9 мне понравилась! У меня проблемы пошли с того что секции связи в помещениях ДСП начали ломаться от старости, я начал делать свои пульты под существующие блоки ШРУ все отлично, но тут начали реле в блоках барахлить, как замкнутый круг. Мне интересно кто нибудь полностью переделывал от пульта ДСП и до ШРУ . Нам выдали электретные микрофоны, мы их с дури все выменяли в место угольных, дежурные довольны стали как хорошо слышно стало, спустя время они начали ломаться, ставим обратно угольные потому что электретные больше не выдают.
--SASHA-- вне форума   Цитировать 0
Старый 03.11.2023, 19:05   #23 (ссылка)
Кандидат в V.I.P.
 
Аватар для Elvin

Регистрация: 05.10.2021
Адрес: г.Тайга Кемеровская обл.
Сообщений: 13
Поблагодарил: 1 раз(а)
Поблагодарили 5 раз(а)
Фотоальбомы: не добавлял
Репутация: 0
да. у нас -пишалка - тональное оповещение о приближении поездов (ЧИПР-НИПР), на микроконтроллере 629(675)

Elvin добавил 03.11.2023 в 18:32
Цитата:
спустя время они начали ломаться, ставим обратно угольные потому что электретные больше не выдают.
а вы что электретники включали напрямую вместо угольных??? без схемы усиления? им питание надо всего 1.5-3В для работы

Elvin добавил 03.11.2023 в 19:05
Цитата:
кто нибудь полностью переделывал от пульта ДСП и до ШРУ
про то и речь, тихим сапом на малых станциях выкидываем старые громоздкие ШРУ и ставим свои, само собой стоявшие УД-3 тоже - за борт. делаю свои пульты

Последний раз редактировалось Elvin; 03.11.2023 в 19:05. Причина: Добавлено сообщение
Elvin вне форума   Цитировать 0
Старый 03.11.2023, 19:59   #24 (ссылка)
V.I.P.
 
Аватар для Alex_Mn

Регистрация: 02.04.2023
Сообщений: 253
Поблагодарил: 2 раз(а)
Поблагодарили 39 раз(а)
Фотоальбомы: не добавлял
Репутация: 120
схему МУ можно?
Alex_Mn вне форума   Цитировать 0
Старый 03.11.2023, 23:01   #25 (ссылка)
Кандидат в V.I.P.
 
Аватар для --SASHA--

Регистрация: 10.03.2023
Сообщений: 7
Поблагодарил: 0 раз(а)
Поблагодарили 3 раз(а)
Фотоальбомы: не добавлял
Репутация: 0

Электретные использовали такого плана. Боятся грозы и микрофон конденсаторного типа часто выходит из строя, а так работают хорошо и не один год

--SASHA-- добавил 03.11.2023 в 23:01
Жалко ломать ШРУ придумана хорошо. Мой пульт после модернизации раздельное оповещение подключенного фидера, световая индикация какой подключен фидер, световая индикация с какого фидера вызывают, индикация передачи.

Последний раз редактировалось --SASHA--; 03.11.2023 в 23:02. Причина: Добавлено сообщение
--SASHA-- вне форума   Цитировать 0
Старый 04.11.2023, 06:26   #26 (ссылка)
Кандидат в V.I.P.
 
Аватар для Elvin

Регистрация: 05.10.2021
Адрес: г.Тайга Кемеровская обл.
Сообщений: 13
Поблагодарил: 1 раз(а)
Поблагодарили 5 раз(а)
Фотоальбомы: не добавлял
Репутация: 0
не секрет. давно получены деньги за рацухи


Elvin добавил 04.11.2023 в 06:26
МУ может раскачать до 5В выхода. но КНИ большой, выход в пределах 1В - идеальный синус. обычно полметра до микрофона - отличная чувствительность. Морозы нормально переносят.

Последний раз редактировалось Elvin; 04.11.2023 в 06:26. Причина: Добавлено сообщение
Elvin вне форума   Цитировать 0
Старый 04.11.2023, 09:07   #27 (ссылка)
V.I.P.
 
Аватар для Alex_Mn

Регистрация: 02.04.2023
Сообщений: 253
Поблагодарил: 2 раз(а)
Поблагодарили 39 раз(а)
Фотоальбомы: не добавлял
Репутация: 120
Elvin,
...

а так да молодец есть рвение) Sprint-Layout используеш).
Alex_Mn вне форума   Цитировать 0
Старый 04.11.2023, 16:44   #28 (ссылка)
Кандидат в V.I.P.
 
Аватар для Elvin

Регистрация: 05.10.2021
Адрес: г.Тайга Кемеровская обл.
Сообщений: 13
Поблагодарил: 1 раз(а)
Поблагодарили 5 раз(а)
Фотоальбомы: не добавлял
Репутация: 0
Цитата:
а так да молодец есть рвение
новичок - не значит молодой. Просто базарить особо не любитель, а так - 40 лет с паяльником

Elvin добавил 04.11.2023 в 15:49
механик КРП радиосвязи - стационарки поездная и парковая, ну и всё что принесут

Elvin добавил 04.11.2023 в 16:44
и как говорят мудрые: если долго смотреть в бездну - она начинает смотреть на тебя, так и тут :хобби стало работой. а работа - хобби.

Последний раз редактировалось Elvin; 04.11.2023 в 16:44. Причина: Добавлено сообщение
Elvin вне форума   Цитировать 0
Старый 04.11.2023, 16:59   #29 (ссылка)
V.I.P.
 
Аватар для Alex_Mn

Регистрация: 02.04.2023
Сообщений: 253
Поблагодарил: 2 раз(а)
Поблагодарили 39 раз(а)
Фотоальбомы: не добавлял
Репутация: 120
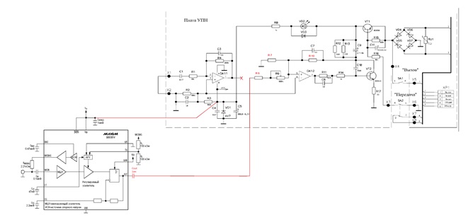
могу посоветовать.

прям совсем все практически готова, АРУ даже есть.
включать можно так
Alex_Mn вне форума   Цитировать 0
Старый 04.11.2023, 17:40   #30 (ссылка)
Кандидат в V.I.P.
 
Аватар для Elvin

Регистрация: 05.10.2021
Адрес: г.Тайга Кемеровская обл.
Сообщений: 13
Поблагодарил: 1 раз(а)
Поблагодарили 5 раз(а)
Фотоальбомы: не добавлял
Репутация: 0
можно и так. но что то мне подсказывает. что ценник на платку за 150р и куча деталек еще(судя по схеме) - и смысл? когда сама УПН вполне нормально работает. ПДК-1(дохнут постепенно) элементарно меняется на электретник с подтяжкой одним резистором на питание м/с.
моя платка полностью заменяет УПН. нужна независимость от полярности питания - можно мостик добавить, она же ставится в пульты у ДСП хоть на электретник, хоть на Мд-380.

Elvin добавил 04.11.2023 в 17:40
Ещё в 2011 году перешел на смд элементы. когда начал микроконтроллеры осваивать, есть уже и база элементов и навык - спаять не проблема

Последний раз редактировалось Elvin; 04.11.2023 в 17:40. Причина: Добавлено сообщение
Elvin вне форума   Цитировать 0
Похожие темы
Тема Автор Раздел Ответов Последнее сообщение
=Паспорт на изделие= Нужна документация на шкаф ПСГО: РУУ-5к 4-п 600 Svizist1987 Связь на ж/д транспорте 3 10.11.2018 07:20
Оповещение работников станции по ПСГО Макс - МЖД Связь на железнодорожном транспорте 65 21.06.2016 18:42
=Диплом= ОСВМ Dimachenc Курсовое и дипломное проектирование 4 09.05.2016 16:23
ПСГО наводка в кабеле Макс - МЖД Связь на железнодорожном транспорте 28 23.07.2015 09:31
Кап ремонт ПСГО aww Связь на железнодорожном транспорте 0 06.04.2012 09:00

Ответить в этой теме   Перейти в раздел этой темы   Translate to English

Возможно вас заинтересует информация по следующим меткам (темам):
, ,


Здесь присутствуют: 1 (пользователей: 0 , гостей: 1)
 

Ваши права в разделе
Вы не можете создавать новые темы
Вы не можете отвечать в темах
Вы не можете прикреплять вложения
Вы не можете редактировать свои сообщения

BB коды Вкл.
Смайлы Вкл.
[IMG] код Вкл.
HTML код Выкл.
Trackbacks are Вкл.
Pingbacks are Вкл.
Refbacks are Выкл.



Часовой пояс GMT +3, время: 21:58.

Яндекс.Метрика Справочник 
сцбист.ру сцбист.рф

СЦБИСТ (ранее назывался: Форум СЦБистов - Railway Automation Forum) - крупнейший сайт работников локомотивного хозяйства, движенцев, эсцебистов, путейцев, контактников, вагонников, связистов, проводников, работников ЦФТО, ИВЦ железных дорог, дистанций погрузочно-разгрузочных работ и других железнодорожников.
Связь с администрацией сайта: admin@scbist.com
1 2 3 4 5 6 7 8 9 10 11 12 13 14 15 16 17 18 19 20 21 22 23 24 25 26 27 28 29 30 31 32 33 34 
Powered by vBulletin® Version 3.8.1
Copyright ©2000 - 2026, Jelsoft Enterprises Ltd.
Powered by NuWiki v1.3 RC1 Copyright ©2006-2007, NuHit, LLC Перевод: zCarot