СЦБИСТ - железнодорожный форум, блоги, фотогалерея, социальная сеть
Ушел из жизни Крупицкий Адольф Зельманович
6 февраля 2026 года ушел из жизни Крупицкий Адольф Зельманович, более шести десятков лет проработавший в институте «Гипротранссигналсвязь». Всю свою трудовую деятельность А.З. Крупицкий посвятил проектному делу. После окончанию обучения в Ленинградском институте инженеров железнодорожного транспорта в 1959 году начал свою профессиональную деятельность в качестве старшего электромеханика дистанции сигнализации и связи на Казахской железной дороге. В 1960 году пришел на работу в институт на должность инженера, работал руководителем группы, главным инженером проектов.

Читать далее
Вернуться   СЦБИСТ - железнодорожный форум, блоги, фотогалерея, социальная сеть > Техника > Уголок радиолюбителя > Силовая электроника
Закладки ДневникиПоддержка Сообщество Комментарии к фото Сообщения за день
Ответить в этой теме   Перейти в раздел этой темы    
 
В мои закладки Подписка на тему по электронной почте Отправить другу по электронной почте Опции темы Поиск в этой теме
Старый 12.04.2024, 08:48   #1 (ссылка)
Crow indian
 
Аватар для Admin

Регистрация: 21.02.2009
Возраст: 40
Сообщений: 30,140
Поблагодарил: 398 раз(а)
Поблагодарили 6000 раз(а)
Фотоальбомы: 2607 фото
Записей в дневнике: 703
Репутация: 126089

Тема: Усовершенствование частотомера на Arduino pro mini (ATmega 168)


Усовершенствование частотомера на Arduino pro mini (ATmega 168)


С. СИДОРЕНКО, г. Раменское Московской обл.

Предлагаемое усовершенствование частотомера [1] состоит в установке трёх дополнительных кнопок управления и добавлении кода обработки в скетч. Зачем это нужно? Во-первых, для расчёта частоты при использовании ВЧ-щупа с делителем частоты на входе. Во-вторых, для оперативного управления коррекцией частоты без перепрограммирования микроконтроллера (МК). При этом значение коэффициента коррекции будем хранить в его EEPROM.


Это значительно улучшит эксплуатационные характеристики частотомера.
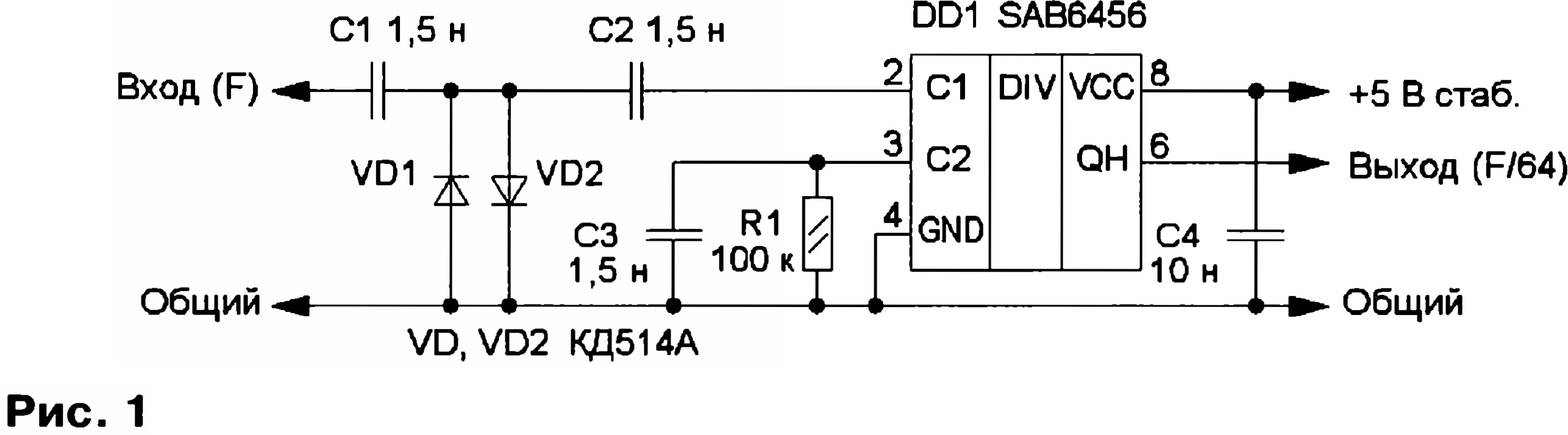
При выборе деталей для ВЧ-щупа с делителем частоты оказалось, что стоимость их может превышать стоимость самого частотомера. Бюджетный вариант можно построить на микросхемах серии SAB6456 [2] или U664 [3], а у них минимальный коэффициент деления равен 64. Естественно, расчёт частоты при этом выполняет МК. Схема ВЧ-щупа
приведена на рис. 1, она достаточно широко представлена в Интернете. Его чувствительность в диапазоне 70 МГц...1 ГГц — 10 мВ. В диапазоне 30...70 МГц он также работает, но чувствительность ниже. При использовании элементов для поверхностного монтажа плата ВЧ-щупа без труда поместится вместе с экраном в корпусе от маркера.
Теперь о доработке самого частотомера. Кнопки подключают между сво
бодными контактами 2, 11, 12 модуля Arduino pro mini и общим проводом. Эти контакты программно подтянуты к плюсовой линии питания (INPUT PULLUP). Условно обозначим их "М" (контакт 2), "R" (контакт 12) и "L" (контакт 11). У моего частотомера они расположены справа налево. Программный таймер антидребезга для каждой кнопки свой. Он подсчитывает число циклов loop, так как команды millis() и delay() нам не доступны. В нашем случае так делать можно, так как задержка на расчёт частоты и отображение её на дисплее не превышает 15 мс, а длительность антидребезга, задаваемая переменной T_out = 20000, составляет около 350 мс. Она же и задаёт период повтора.
Информация об измеряемой частоте выводится в первой строке LCD-экрана, вторая строка — служебная. На ней отображаются настраиваемые параметры частотомера (пункты меню). Выбираем пункты меню с помощью кнопки "М".
В режиме измерения на второй строке отображено время измерения — "1s" и множитель "х1" (рис. 2). При "х1" ВЧ-щупа-делителя нет.


В режиме установки коэффициента деления Кт кнопками "L" и "R" уменьшают или увеличивают его значение (рис. 3). Максимальное значение Кт = 255.
В режиме установки переменной Кк (коррекция показаний) кнопками "L" и "R" уменьшают или увеличивают её значение, которое может быть в интервале от -32767 до 32767. При этом измерение частоты продолжается (рис. 4).
При удержании кнопки более 20 тактов измерения значения будут изменяться десятками, ещё через 20 тактов будут изменяться сотнями для ускорения процесса установки. Число тактов задаётся в переменной Vol.
Теперь значение Кк можно корректировать при измерении любой стабильной частоты с известной погрешностью, добиваясь равенства показаний.
При выходе из режима установки Кк, если изменено значение, будет выведен запрос на сохранение изменений в EEPROM save?: L=NO R=OK (рис. 5). При нажатии на кнопку "R" значение сохранится, при нажатии на кнопку "L" или "М" — нет.
Таким образом, частотомер стал более совершенным устройством с возможностью измерения частоты от 10 Гц до 1 ГГц.

ЛИТЕРАТУРА

1. Частотомер на Arduino pro mini (ATmega 168). — Радио, 2024, № 1, с. 35, 36.
2. SAB6456 SAB6456T Sensitive 1 GHz divi-de-by-64/divide-by-256 switchable prescaler. — URL: https://datasheet4u.com/datasheet-pdf/NXP/SAB6456/pdf.php?id = 274584 (08.02.24).
3. U664B, U664DS. — URL: https:// clck.ru/38dLnN (08 02.24).
От редакции Скетч для Arduino pro mini находится по адресу http://ftp. radio. ru/pub/2024/03/f-metr2.zip на нашем FTP-сервере.
Admin вне форума   Цитировать 14
Похожие темы
Тема Автор Раздел Ответов Последнее сообщение
Частотомер на Arduino pro mini (ATmega168) Admin Микроконтроллеры 0 22.02.2024 12:24
Предварительный усилитель-формирователь для частотомера FC250 Admin Измерительные приборы 4 04.05.2019 00:38
[10-2015] FLProg — система визуального программирования для Arduino poster333 Уголок радиолюбителя 0 25.10.2015 21:46
[08-2015] Усовершенствование оловоотсоса poster333 Уголок радиолюбителя 0 14.10.2015 01:19
freeduino/arduino - что можно придумать? VIC Разговоры обо всем 4 29.04.2010 18:19

Ответить в этой теме   Перейти в раздел этой темы   Translate to English

Возможно вас заинтересует информация по следующим меткам (темам):
,


Здесь присутствуют: 1 (пользователей: 0 , гостей: 1)
 

Ваши права в разделе
Вы не можете создавать новые темы
Вы не можете отвечать в темах
Вы не можете прикреплять вложения
Вы не можете редактировать свои сообщения

BB коды Вкл.
Смайлы Вкл.
[IMG] код Вкл.
HTML код Выкл.
Trackbacks are Вкл.
Pingbacks are Вкл.
Refbacks are Выкл.



Часовой пояс GMT +3, время: 05:06.

Яндекс.Метрика Справочник 
сцбист.ру сцбист.рф

СЦБИСТ (ранее назывался: Форум СЦБистов - Railway Automation Forum) - крупнейший сайт работников локомотивного хозяйства, движенцев, эсцебистов, путейцев, контактников, вагонников, связистов, проводников, работников ЦФТО, ИВЦ железных дорог, дистанций погрузочно-разгрузочных работ и других железнодорожников.
Связь с администрацией сайта: admin@scbist.com
1 2 3 4 5 6 7 8 9 10 11 12 13 14 15 16 17 18 19 20 21 22 23 24 25 26 27 28 29 30 31 32 33 34 
Powered by vBulletin® Version 3.8.1
Copyright ©2000 - 2026, Jelsoft Enterprises Ltd.
Powered by NuWiki v1.3 RC1 Copyright ©2006-2007, NuHit, LLC Перевод: zCarot