СЦБИСТ - железнодорожный форум, блоги, фотогалерея, социальная сеть

Войти через ВКонтакте и др.!

Закладки Дневники Сообщество Комментарии к фото Сообщения за день


2.4.    СРОК СЛУЖБЫ ЗДАНИЯ

Все эксплуатационные показатели при эксплуатации зданий и сооружений являются функцией времени. Время определяет и основные показатели долговечности, а именно: срок службы, ресур­сы конструктивных элементов и здания в целом до ремонтов и спи­сания.

Количественно долговечность оценивается техническим ресурсом, достаточным для достижения предельного состояния. Ее удобно оце­нивать календарной продолжительностью в годах. Причем предель­ное состояние может оцениваться не только по условию безопасно­сти, но и по техническим, экономическим и другим условиям. Таким образом, срок службы здания, сооружения или отдельного элемента

это календарная продолжительность эксплуатации до достижения предельного состояния (до реконструкции или списания).

Для оценки сроков службы конструкций и зданий в целом про­ведены теоретические исследования, основанные на статистических сведениях по нарушению целостности конструкций (отказах), с по­следующей обработкой их методами теории вероятностей [36]. Раз­работаны практические методики определения долговечности. Учи­тывая то, что при эксплуатации не допускают полного износа соору­жения с исчерпанием ресурса надежности, межремонтные сроки службы устанавливают в пределах 40...60 % от долговечности. При­чем решение задачи определения долговечности проводится не толь­ко на базе накопления отказов, но и с учетом периодичности обнов­ления оборудования, возможности проведения ремонтов и ряда дру­гих факторов. Учитывая, что процесс накопления сведений о факти­ческих отказах за длительный промежуток времени очень сложен, в практике эксплуатации зданий используют нормативные методики определения долговечности и межремонтных сроков.

В России определение сроков службы производится по условию безопасности в зависимости от назначения зданий и их капиталь­ности. В частности, жилые здания делятся на 6 групп капитальности (табл. 2.14) с соответствующими нормативными сроками службы конструкций [39, с. 3].

Таблица 2.14

Нормативные сроки службы конструкций___________________

Конст­

рукции

J руппа капитальности

I

II

III

IV

V

VI

Срок службы, годы

150

125

100

50

30

15

Фунда­

менты

Железобетонные, бетонные, бутовые, буто­бетонные, кирпичные

Камен­ные столбы, деревян­ные сту­лья

Г рунто- вые

Стены

Кирпичные, из есте- ci венного камни, крупноблочные, крупнопанельные

Камен­ные из облег­ченных кладок

Деревян­ные: руб­леные, брус­чатые; де­ревокир­пичные

Щито­вые, кар- касно- засып- ные, са­манные

Каркас- но- камыши- товые и другие облегчен­ные

Перекры­

тия

Железо­

бетон­

ные

Деревян­ные, сме­шанные (металли­ческие балки, де­ревянное заполне­ние)

Деревянные

Кровля

Железная, асбестоцементная, черепичная

 

Наряду со сроками службы в перечень показателей долговечности согласно ГОСТ 24004-85 [п] включены также сроки до ремонта (межремонтные сроки службы). Эти сроки устанавливаются по эко­номическим показателям, в частности, по условию минимума затрат на эксплуатацию либо по минимуму суммарных затрат на возведение и эксплуатацию.

В нормальных условиях в большинстве конструкций за норма­тивный срок службы не исчерпываются физико-механические свой­ства материалов, и поэтому нормативный срок службы неполностью характеризуют долговечность конструкции. Технический срок служ­бы почти всегда больше нормативного. Многочисленными ис­следованиями установлено, что фактические сроки службы несущих конструкций, работающих в нормальных условиях, изменяются по закону нормальных распределений, а защитных и ограждающих — по экспоненциальному закону.

В Строительных нормах и правилах не регламентируются пре­дельные сроки эксплуатации конструкций и зданий в целом, все зави­сит от их фактического состояния, по которому можно судить о даль­нейшей возможности их использования. Во многих же областях тех­ники такие четкие сроки устанавливают например, в виде моторе­сурса, срока использования. После достижения этих сроков конст­рукции или механизмы следует снимать с эксплуатации и заменять новыми.

Для жилых зданий в «Положении о проведении планово-пре- дупредительного ремонта жилых и общественных зданий» (1964 г.) были установлены усредненные сроки службы зданий, конструк­тивных элементов, отделочных покрытий и инженерного оборудо­вания, что стало основой для определения амортизационных от­числений. В табл. 2 15 приведены сведения о сроках эксплуатации основных конструктивных элементов зданий [48].

Таблица 2.15

Нормативные усредненные сроки службы домов и основных конструктив­ных элементов жилых зданий

Наименование зданий и конструктивных элементов

Усредненные сроки службы при группе капитальности, годы

I

II

III

IV

V

1

2

3

4

5

6

Жилые дома, срок службы в целом

150

125

100

50

30

Конструктивные элементы:

 

 

 

 

 

Фундаменты

Ленточные бутовые, бетонные и железобетонные

150

125

100

Ленточные бутовые на известковых растворах

 

 

 

50

 

Бутовые и бетонные столбы

30

Деревянные стулья

10

 


1

2

3

4

5

6

Стены

Особокапитальные кирпичные и крупноблочные

 

 

 

 

 

на сложи и м и цементном растворе

150

 

 

 

 

Каменные обыкновенные (2-2,5 кирпича),

 

 

 

 

 

крупноблочные и крупнопанельные

125

Каменные из облегченной кладки, шлакоблочные

100

Деревянные рубленые

50

Деревянные щтовые

30

Перекрытия

Сборные железобетонные и монолитные

150

125

100

С кирпичными сводами по металлическим

 

 

 

 

 

балкам

125

100

Деревянные по деревянным балкам

60

60

50

30

Полы

Каркасные

80

80

80

Дощатые

40

40

30

30

30

Из линолеума

20

20

20

20

20

Из керамической плитки

80

80

80

Цементные с железнением

30

30

30

30

Лестницы

Железобетонные

100

100

100

Деревянные

15

15

Крыши

Из железобетонных настилов

150

125

С деревянными стропилами

50

50

50

40

30

Кровли

Черепичные

80

80

80

50

Асбофанерные, шифер

30

30

30

30

30

Из черной стали

15

15

15

15

Из оцинкованной стали

25

25

25

25

Из рулонных материалов (2-3 слоя)

12

12

12

12

10

Трубы черные

6

6

6

6

Трубы оцинкованные

8

8

8

8

Окна и двери

В наружных стенах

50

40

40

40

30

Внутренние двери

50

50

50

40

30

 


Вопросы определения сроков службы производственных зданий еще недостаточно изучены. Нормы [24] для производ­ственных зданий устанавливают периодичность капитальных ремон­тов, но не определяют сроков службы основных конст­рукций.

Опыт ремонтных работ показывает, что часто при замене изношенной конструкции приходится убирать смежную неиз­ношенную конструкцию. так как при проектировании не была предусмотрена замена конструкций независимо от смежных.

Излишняя долговечность строительных элементов приводит к удорожанию как при новом строительстве, так и при ремонтах. Не­достаточная же долговечность удорожает эксплуатацию. Следова­тельно, при проектировании необходимо уделять больше внимания не только вопросам долговечности, но и ремонтопригодности, и за­меняемости.

Фактический срок службы производственных зданий логич­но определять по степени суммарного физического износа конструкций здания (см. п. 2.3.1). В соответствии с табл. 2.6 при суммарном износе более 75 % здание считается аварийным. При этом состоянии конструкций должен решаться вопрос о реконструк­ции или сносе здания с учетом морального износа и экономической эффективности.

Для промышленных зданий в связи с техническим прогресс- сом сроки обновления технологического оборудования (10—12 лет) не соответствуют межремонтным и расчетным срокам службы зданий. При расчетном сроке службы промыш­ленных зданий в 60—-80 лет приходится 3—4 раза реконструи­ровать здания в связи со сменой оборудования, которое часто требует увеличения габаритов помещения, прочности конст­рукций и других решений. В связи с этим для такого типа зда­ний актуальным становится вопрос об увязке сроков эксплуа­тации оборудования и зданий в целом.

Аналогичное явление наблюдается и в жилищном строи­тельстве, когда планировочные решения и набор помещений перестают удовлетворять запросам современного общества (например, так называемые «хрущевки» — жилые дома пост­ройки конца 1950-х гг.

 

2.5.    ПОКАЗАТЕЛИ НАДЕЖНОСТИ ЭКСПЛУАТИРУЕМЫХ ЗДАНИЙ И СООРУЖЕНИЙ

Современные здания и сооружения являются сложными ин­женерными системами. Поддержание их в работоспособном со­стоянии требует определенных затрат на техническое обслуживание и ремонт. Техническая эксплуатация зданий и сооружений призвана обеспечить в них непрерывность технологических или функциональ­ных процессов при минимальных затратах на их эксплуатацию. Важ­ность поддержания зданий и сооружений железнодорожного транс­порта в работоспособном состоянии усиливается тем, что они опре­деляют надежность функционирования транспортной технологиче­ской системы в целом и ее отдельных участков.

Комплексным показателем качества объекта — сооружения, здания, конструкции или их составных частей — является на­дежность. Определение термина надежность дает Руководство РД 50- 650-87.

Надежность — свойство объекта выполнять заданные фун­кции, сохраняя во времени значения установленных эксплуата­ционных показателей в заданных пределах, соответствующих за­данным режимам и условиям использования, технического об­служивания, ремонтов, хранения и транспортирования. Это свойство комплексное, включающее в себя безотказность, долговечность, ре­монтопригодность здания, сооружения в целом и их составных час­тей.

Безотказность —- свойство объекта непрерывно сохранять свою работоспособность в течение заданного промежутка времени или некоторой наработки.

Работоспособность — состояние объекта, при котором он способен выполнять заданные функции, сохраняя значения заданных параметров в пределах, установленных нормативно-технической до­кументацией.

Наработка — продолжительность работы объекта. Наработку объекта от начала эксплуатации или ее возобновления после среднего или капитального ремонта до наступления предельного состояния на­зывают техническим ресурсом или просто ресурсом.

Долговечность — свойство объекта сохранять работоспо­собность до наступления предельного состояния при установленной системе технического обслуживания и ремонтов, т.е. с возможными перерывами в работе.

Предельные состояния — такие состояния, при которых конструкции перестают удовлетворять заданным эксплуатационным требованиям или требованиям производства работ. При этом нор­мальная эксплуатация зданий и сооружений становится невозможной. Характеристики предельных состояний приведены в табл. 2.16.

Табпица 2.16

Характеристики предельных состояний____________________

Группа

предельных

С0С10ЯНИЙ

Предельное состояние

Вид

Характеристика

Первая

Несущая

способность

Пластическое, хрупкое и усталостное разрушение

По герм усюйчивости формы или положения Переход в изменяемую систему

Полная

непригодность к эксплуатации

Текучесть материала Неупругий сдвиг в соединениях Качественное изменение конфигурации

Вторая

Пригодность к нормальной эксплуатации

Перемещения (прогиб, поворот или осадка) Колебания

Изменение положения Сдвиг в соединениях Т рещиностойкость

 

Нормальная эксплуатация осуществляется без каких-либо ограничений в соответствии с технологическими и бытовыми усло­виями, предусмотренными в нормах и заданиях на проектирование, учитывающих безопасность работы людей, оборудования и сохран­ность ограждающих конструкций.

Ремонтопригодность — свойство объекта быть приспо­собленным к предупреждению, обнаружению и устранению отказов (дефектов, повреждений) путем проведения технического об­служивания и ремонта (ТОиР).

Отказ — событие, заключающееся в полном или частичном на­рушении работоспособности объекта или его элемента, важное

понятие теории надежности. Отказы делятся на отказы функцио­нирования, при которых объект (или элемент объекта) прекращает выполнение своих функций, и отказы параметрические, при которых некоторые параметры объекта изменяются в недопустимых пределах (например, напряжения превышают расчетное сопротивление или прогиб больше допустимого). В соответствии с причинами появле­ния, характером развития и проявления, отказы делят на внезапные (разрушение от перегруза, хрупкое разрушение и т.п.), постепенные по развитию и внезапные по проявлению (усталостные разрушения), постепенные (износ, старение, коррозия). Внезапные отказы вследст­вие своей неожиданности более опасны, чем постепенные. Последние представляют собой выходы параметров элементов за границы до­пускаемых значений в процессе эксплуатации.

При проектировании и конструировании зданий и сооружений за­кладывается теоретическая надежность. В процессе изготовления обеспечивается физическая надежность каждого конкретного эле­мента и здания в целом, что зависит от качества применяемых ма­териалов, сборки и монтажа конструкций, т.е. комплекса несовер­шенств. После изготовления надежность должна обеспечиваться пра­вильной организацией эксплуатации и ремонта. В процессе эк­сплуатации надежность зданий и сооружений может снижаться под действием природных, главным образом, атмосферных факторов, технологических воздействий, воздействий агрессивной среды, что приводит к постепенному разрушению.

В теории надежности строительных конструкций получили рас­пространение такие термины, как дефект, повреждение, авария и ка­тастрофа.

Дефекты конструкций являются следствием ошибок или от­ступлений от правил производства работ при проектировании, изго­товлении и монтаже конструкций.

Повреждения конструкций, появляющиеся и развива­ющиеся во время их эксплуатации, являются, как правило, след­ствием нарушения правил эксплуатации или просчетов при проек­тировании; их очагами часто являются дефекты изготовления, транс­портно-такелажных операций.

Авария — отказ системы, сопровождающийся обрушением. Катастрофа — отказ, сопровождающийся обрушением с чело­веческими жертвами.


 


 

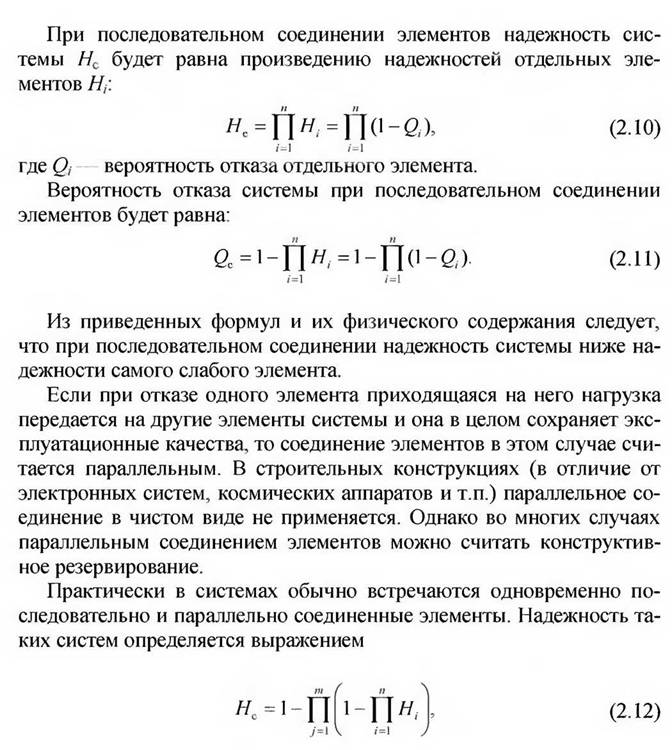
В том случае, когда закон распределения функции S не является нормальным, эксплуатационная надежность (безотказность) кон­струкций может вычисляться с помощью ряда Грамм-Шарлье:


 


 


 

где т — число параллельно соединенных элементов; п — число по­следовательно соединенных элементов.

Поведение конструктивной системы во времени при постепенных отказах можно представить в виде графика зависимости ин­тенсивности отказов X от времени Т. Полное время эксплуатации сложной технической системы (здания, сооружения) возможно раз­делить на три периода: приработки, нормальной эксплуатации, ин­тенсивного износа (рис. 2.10).

Рис. 2.10. Интенсивность отказов в различные периоды эксплуатации зданий

и сооружений:

1 — период приработки; 2 — периол нормальной эксплуатации; 3 — период

интенсивного износа


 

В период приработки Тп, который на основании анализа ста­тистики отказов равен примерно трем годам, проявляются ошибки и недостатки проектирования, дефекты изготовления и монтажа конст­рукций После приработки, когда дефектные элементы отремонтиро­ваны или заменены, интенсивность отказов (X) снижается и становит­ся приблизительно постоянной величиной. После периода приработ­ки уровень интенсивности отказов становится постоянным — насту­пает период нормальной эксплуатации Тн. В этот период имеют место, в основном, внезапные отказы. Период интенсив­ного износа характеризуется увеличением количества отказов, связанных с физическим износом материала конструкций вследствие коррозионных процессов, механического износа, накоплением уста­лостных повреждений и т.п. Интенсивность отказов возрастает до момента Гр, который характеризуется тем, что восстановление рабо­тоспособности сооружения становится экономически нецелесообраз­ным. Эти три периода характерны как для здания или сооружения в целом, так и для отдельных элементов.

Несмотря на некоторую условность схемы разделения времени эксплуатации на три периода, справедливость ее подтверждается час­тыми авариями. Из-за снижения качества строительства могут про­изойти обрушения построенных зданий в первые год-два эксплуата­ции. Примеров разрушения зданий вследствие значительного износа при низком уровне технической эксплуатации также достаточно.


 

Рис. 2.11. Общий вид обрушения части покрытия локомотивного депо

На рис. 2.11 представлен общий вид обрушения часто покрытия цеха локомотивного депо. Авария произошла на 2-й год эксплуатации цеха. Причиной обрушения могло явиться плохое качество строи­тельно-монтажных работ либо низкий уровень технической эксплуа­тации, или перегруз несущих конструкций (например, слоем песка, который при разфузке высыпался на кровли.) из бункеров для за­правки локомотивов) и др.