![]() |
Расстояние от нормальных и переведенных контактов до подвижных, не менее, мм:
усиленных 7,5 —
неусиленных 5,0 1,3
Нажатие на каждый контакт при любом крайнем положении якоря, не менее, Н (гс):
усиленный 0,45 (45) —
неусиленный 0,25 (25) 0,3 (30)
Неодновременность замыкания
или
размыкания контактов, не более,
мм 0,4 0,2
Ход якоря, измеренный под
штифтом и
обеспечивающий скольжение кон
тактов, не менее, мм 0,7
Осевое смещение контактных площадок, не более, мм 0,5
Люфт постоянного магнита, мм 0,1—0,6
После гарантийного количества срабатываний (см. ниже) все механические характеристики реле ПМПШ и ПМП не должны отличаться от соответствующих первоначальных значений более чем на 20%, а у реле ПМШ-1400 нажатие на каждый контакт должно бы и. не менее 0,25 Н (25 гс); поперечный люфт якоря должен быть 0,05— 0,2 мм; расстояние от нормальных и переведенных контактов до подвижных — не менее 1,1 мм при крайних положениях якоря; ход якоря, измеренный под штифтом и обеспечивающий скольжение контактов, — не менее 0,8 мм.
Измерение зазоров производится с помощью индикатора, щупов и шаблонов класса 2. Контактные нажатия измеряют граммометром с точностью ±0,01 Н (±1 гс).
Контактная система реле ПМПШ-150/150 и ПМП-150/150 — двл усиленных переключающих контакта, имеющих магнитное дутье (2 нупу), и два неусиленных переключающих контакта (2 нп).
Усиленные контакты 111—112—113, 141—142—143. Неусиленные контакты 121-122-123, 131-132-133.
Контактная система реле ПМШ-1400 — четыре переключающих контакта (4 нп). Все контакты являются неусиленными.
Схемы расположения контактов реле ПМПШ (ПМП) и ПМШ показаны на рис. 158.
Каждый усиленный контакт (из металлокерамического сплав. снабженный дугогасящим магнитом) реле ПМПШ-150/150 и ПМП-150/150 должен обеспечивать не менее 100 000 включений и 1000 выключений нагрузки постоянного тока 4 А, 240 В, а каждый неусиленный контакт (из металлокерамического сплава) этих же ре
ле должен обеспечивать не менее 100 000 включений и выключений нагрузки постоянного тока 2 А, 24 В.
Переходное сопротивление контактов реле ПМПШ-150/150 и ПМП-150/150, измеренное без контактов розетки, должно быть не более 0,15 Ом, с контактами розетки — не более 0,2 Ом.
После указанного гарантийного количества срабатываний переходное сопротивление контактов должно быть не более 0,4 Ом.
Замкнутые контакты реле ПМПШ-150/150 и ПМП-150/150 при испытании должны выдерживать, не деформируясь, непрерывную нагрузку 15 А. Температура нагрева при этом не должна превышать температуру окружающей среды более чем на +100°С.
Температуру нагрева контактов измеряют термопарой.
Испытание контактов реле ПМПШ-150/150 и ПМП-150/150 на мнительную работу производится при частоте срабатывания 15—20 раз в 1 мин током чередующейся полярности.
Каждый контакт реле типа ПМШ-1400 (нормальные и переведенные — угольные, подвижные — серебряные) должен обеспечивать не менее 400 000 включений и выключений электрических цепей постоянного тока 2 А, 24 В или цепей переменного тока 0,5 А, 220 В.
Переходное сопротивление контактов реле ПМШ-1400, измеренное без контактов розетки, должно быть не более 0,25 Ом, с контактами розетки — не более 0,30 Ом.
После указанного гарантийного количества срабатываний переходное сопротивление контактов должно быть не более 0,5 Ом.
Замкнутые контакты реле ПМШ-1400 при испытании должны выдерживать в течение 2 ч, не деформируясь, непрерывную нагрузку 3 А. Температура нагрева контактов при этом не должна превышать температуру окружающей среды более чем на +100°С.
Испытание контактов реле ПМШ-1400 на длительную работу производится при частоте срабатывания 45—55 раз в 1 мин током чередующейся полярности.
Переходное сопротивление контактов реле ПМПШ-150/150, ПМП-150/150 и ПМШ-1400 измеряется методом вольтметра — амперметра при силе тока 0,5 А и источнике питания 12 В постоянного тока (при отпущенном и притянутом до упора якоре) приборами класса точности не ниже 2,5. За переходное сопротивление контактов принимается среднее значение из трех наблюдений с двукратным включением реле после каждого отсчета.
Условия эксплуатации. Реле изготовляются для следующих условий эксплуатации:
— температура
окружающего воздуха для штепсельных реле от
50 до +60°С, для нештепсельных реле — от 5
до +35°С;
— относительная влажность окружающего воздуха для
штепсель-
ных
реле до 90% при температуре +20°С и до 70% при
температуре
* 4()°С, для нештепсельных реле — до 80% при температуре +20°С;
— рабочее положение горизонтальное контактным
набором книзу.
Допускаются отклонения от рабочего
положения не более чем на в
любую сторону.
Реле должны храниться в закрытом вентилируемом помещении I картонных коробках при температуре от 5 до +35°С, относительном влажности воздуха не более 80% и отсутствии в окружающей среде кислотных и других агрессивных примесей. Хранение в транспорт ной упаковке допускается не более трех месяцев. Габаритные размеры реле, мм:
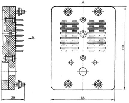
ПМПШ-150/150 и ПМШ-1400 180x87x112
ПМП-150/150 125x72x100
Масса реле, кг:
ПМПШ-150/150 1,85
ПМП-150/150 1,4
ПМШ-1400 1,8
17. Реле поляризованные пусковые малогабаритные типов ПМПШМ-150/150, ПМПМ-150/150, ПМПУШ-150/150 и ПМПУ-150/150
Назначение. Реле ПМПШМ-150/150 (черт. 13856.00.00М) И ПМПМ-150/150 (черт. 24127.00.00М) выпускались взамен реле ПМПШ-150/150 и ПМП-150/150 с 1973 по 1977 г.
С 1977 г. по настоящее время вместо реле ПМПШМ-150/150 и ПМПМ-150/150 выпускаются реле ПМПУШ-150/150 (черт, 24516.00.00) и ПМПУ-150/150 (черт. 24515.00.00).
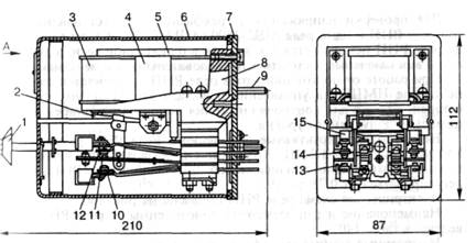
Некоторые конструктивные особенности. Основными деталями ре ле ПМПУШ-150/150 (рис. 159) являются: 1 — ручка, 2 — якорь, j катушка, 4 — постоянный магнит, 5 — ярмо, 6 — колпак, 7— основание, 8— кронштейн, 9 — направляющий штырь, 10 — переведен ный контакт, 11 — перекидной контакт, 12 — нормальный контакт 13 — усиленный переведенный контакт, 14 — усиленный перекидной контакт, 15 — усиленный нормальный контакт.
Электрические характеристики реле ПМПУШ-150/150 И ПМПУ-150/150 при нормальных климатических условиях:
—номинальное напряжение 24 В;
—напряжение переброса якоря 10—16 В;
—перегрузка 36 В.
Каждый усиленный контакт реле ПМПУШ-150/1 50 ПМПУ-150/150, ПМПШМ-150/150 и ПМПМ-150/150 обеспечивает не менее 1 000 000 включений и 10 000 выключений активной на грузки постоянного тока 4 А при напряжении 240 В.
Каждый неусиленный контакт реле обеспечивает не менее 1 000 000 включений и выключений активной нагрузки постоянного тока 2 А при напряжении 24 В.
Люфт якоря должен соответствовать следующим значениям: про дольный — не менее 0,07 мм и не более 0,5 мм; поперечный — не менее 0,02 мм и не более 0,08 мм.
Магниты дугогашения должны иметь остаточный поток в разомкнутой цепи у реле ПМПУШ-150/150 и ПМПУ-150/150 не менее
1*10-5 Вб. Кроме провода марки ПЭЛ в этих реле применяется также провод марки ПЭВЛ.
Все остальные электрические, механические и другие характеристики реле аналогичны характеристикам реле ПМПШ-150/150 и ПМП-150/150.
Расположение контактов и схема обмоток реле аналогична реле ПМПШ-150/150 и ПМП-150/150 (см. рис. 158, а).
Габаритные размеры реле, мм:
ПМПУШ-150/150 210x87x112
ПМПШМ-150/150 180x87x112
ПМПУ-150/150 125x72x100
ПМПМ-150/150 125x72x100
Масса реле, кг:
ПМПУШ-150/150 2,2
ПМПШМ-150/150 2,2
ПМПУ-150/150 1,4
ПМПМ-150/150 1,4
18. Реле напряжения полупроводниковое типа РНП
Назначение. Реле РНП (черт. 36592.00) предназначено для контрля сети переменного тока с номинальным напряжением ПО, 220, 380
В и аккумуляторной батареи 24 В. При работе от однофазной сети переменного тока реле РНП совместно с реле типа АШ2-1800 выполняет функции аварийного реле с высоким коэффициентом возврата.
Для проверки напряжения в трехфазной сети устанавливаются три реле РНП и одно реле АШ2-1800 (АШ2-1440). В этом случае одно реле РНП используется так же, как в однофазной сети, а два других — как ключевые элементы в последовательной схеме совпадения.
При работе от постоянного тока реле РНП применяется совместно с реле НМШ для управления режимом заряда аккумуляторной батареи, а также для контроля снижения напряжения батареи до минимально допустимого уровня.
Некоторые конструктивные особенности. Реле РНП размещено в корпусе реле типа НМШ. Коэффициент возврата (отношение напряжения отпускания к напряжению притяжения реле РНП) может регулироваться от 0,75 до 0,95.
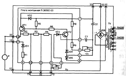
Электрическая схема реле РНП показана на рис. 160.
Наименование и тип элементов, примененных в реле РНП, приведены в табл. 140.
Намоточные данные трансформатора, примененного в реле РНП, приведены в табл. 141.
Электрические характеристики:
Номинальное напряжение питания контролируемой сети, В:
переменного тока частотой 50, 60 или 75 Гц: ПО, 220, 380
постоянного тока 24
Номинальное
выходное напряжение постоян-
ного тока, В, при сопротивлении нагрузки,
не менее, 900 Ом 24

Рис. 160. Электрическая схема реле напряжения РНП
Рис. 159. Реле типа ПМПУШ-150/150
Таблица 140 Наименование
и тип элементов, примененных в реле РНП

Таблица 14 1
Намоточные данные трансформатора реле РНП

Напряжение прямого
опрокидывания (притяжения)
при минимальном сопротивлении
резистора R10, не более, В:
при включении РНП на номинальное на
пряжение 220 В переменного тока 185
при включении РНП по постоянному току 20
Реле РНП, включенное на номинальное напря
жение 220 В переменного тока, имеет следу
ющие пороговые значения, В:
прямого опрокидывания (притяжения) 198
обратного опрокидывания (отпускания) 187
Мощность, потребляемая реле РНП с включен
ным на выходе реле НМПШ2-900 при пита
нии от сети переменного тока, не более, ВА 3
Пороговые значения
напряжения прямого и обратного опрокиды
вания не должны изменяться более
±0,02 U н при переключении реле
РНП с номинального
напряжения питания 220 В на ПО и 380 В. Не
стабильность пороговых значений напряжений постоянного тока не
должна быть более
±2% при рабочих температурах от —40 до +60°С и
относительной влажности воздуха до 98% при температуре +25°С.
Электрическая прочность и сопротивление изоляции. Изоляция реле РНП между контактами колодки и корпусом, между выводами первичной обмотки трансформатора и остальными выводами монтажа должна выдерживать в течение 1 мин испытательное напряжение переменного тока 2000 В частотой 50 Гц без пробоя и явлений разрядного характера при мощности испытательной установки не менее 0,5 кВА.
Сопротивление изоляции между контактами колодки, соединенными между собой и корпусом, должно быть не менее: в нормальных климатических условиях — 50 МОм, при относительной влажности 98% и температуре +25°С — 3 МОм.
Условия эксплуатации. Реле РНП изготовляют для следующих условий эксплуатации:
—температура окружающего воздуха
от —40 до +60°С;
—относительная влажность
окружающего воздуха до 98% при температуре
±25°С.
Габаритные размеры реле 200x87x112 мм; масса — 1,35 кг.
19. Реле контроля скорости типа РКС-5
Назначение. Реле контроля скорости РКС-5 предназначено для работы в метрополитенах в цепях контроля скорости при напряжении питания 110—130 В переменного тока с временем обратного замедления 1 с +10%.

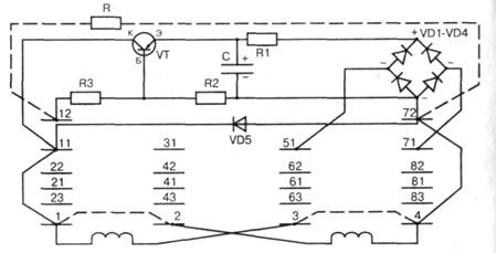
Рис. 161. Электрическая схема реле типа РКС-5
Некоторые конструктивные особенности. Реле РКС-5 (черт. 7584-ООМЧ) изготавливается на базе штепсельного реле типа НМШМ2-1500, изменив схему включения реле. Схема реле РКС-5 приведена на рис. 161. В схеме применены и вмонтированы в корпус реле: VD1, VD2 — диоды Д226Б (КД-105Б); R — резистор МЛТ-2-1-5,6 кОм (подбирается при настройке). Номинальное напряжение переменного тока 120 В подается на выводы 1—3. Напряжение притяжения — не более 85 В, напряжение отпадания — не менее 20 В. Перегрузка — 150 В. Выводы 2—4 предназначены для измерения напряжения непосредственно на катушке реле.
Обмоточные данные, переходное сопротивление контактов, электрическая прочность и сопротивление изоляции, габаритные размеры и масса реле РКС-5 те же, что и у ранее описанного реле НМШМ2-1500.
Следует отметить, что ранее, когда применялся для намотки катушек провод марки ПЭЛ и выпускались реле НМШМ2-1750, то реле РКС-5 изготавливалось на базе реле НМШМ2-1750. Характеристики реле РКС-5 на базе реле НМШМ2-1750 те же, что и у вышеописанного реле РКС-5 на базе реле НМШМ2-1500. Это достигалось путем подбора резистора R при настройке от 1 до 5,6 кОм.
20. Реле контроля скорости типа РКС-6
Назначение. Реле контроля скорости типа РКС-6 предназначено для работы в метрополитенах при стабилизированном напряжении питания 127 В переменного тока с временем прямого замедления 1 с ±10%.
Некоторые конструктивные особенности. Реле РКС-6 (черт. 7-589-00) изготавливается на базе штепсельного реле типа

Рис. 162. Электрическая схема реле типа РКС-6
НМШМ2-3000(3500) или НМШ2-4000, изменив схему включения реле. Схема реле РКС-6 приведена на рис. 162. В схеме применены и вмонтированы в корпус реле: VD — диод Д226Б (КД105Б); С — конденсатор типа К50-12; 200 мкФ, 50 В; R — резистор МЛТ-2 от 5,1 до 10 кОм (подбирается при настройке).
Номинальное напряжение питания переменного тока 127 В подается на контакты 1—4, перемычка устанавливается между контакта ми 2—3.
Напряжение притяжения реле не более 100 В, напряжение отпадания — не менее 30 В. Перегрузка — 150 В. Прямое замедление при напряжении 127 В — 1 с ±10%.
Обмоточные данные, переходное сопротивление контактов, электрическая прочность и сопротивление изоляции, габаритные размеры и масса реле РКС-6 те же, что и у ранее описанных соответственно реле НМШМ2-3000 (3500) или НМШ2-4000. Электрические характеристики реле РКС-6 соответствуют вышеуказанным, независимо на базе какого реле они изготовлены. Это достигалось путем подбора резистора R при настройке от 5,1 до 10 кОм.
21. Реле контроля скорости типа УРКС
Назначение. Реле УРКС предназначено для работы в качестве реле контроля скорости на открытых участках метрополитенов при на-пряжении питания 120 В переменного тока с временем обратного за-
медления, которое регулируется для
каждого реле индивидуально в преде-лах 1 — 1,5 с.
Некоторые конструктивные особен
ности. Реле УРКС изготавливается на
базе типового штепсельного реле типа
НМШ2-3000, изменив схему включе-
ния реле. Схема реле УРКС приведена
на рис. 163. В схеме применены и
вмонтированы в корпус реле: VD —
диод Д226; С —
конденсатор К50-12; Рис.
163. Электрическая схе-
100-200 мкФ
(подбирается при на- ма реле типа УРКС
стройке); 50 В; R1 — резистор МЛТ-2;
5—6 кОм (подбирается при настройке); R2 — резистор МЛТ-2; 300 Ом-100 кОм (подбирается при настройке).
Напряжение питания переменного тока 120 В подается на контакты 1—4, перемычка устанавливается между контактами 2—3.
Напряжение притяжения реле — не более 85 В, напряжение отпадания — не менее 20 В. Перегрузка — 150 В. Обратное замедление при напряжении 120 В — 1—1,5 с для каждого реле индивидуально.
Обмоточные данные, переходное сопротивление контактов, электрическая прочность и сопротивление изоляции, габаритные размеры и масса реле УРКС те же, что и у ранее описанного реле НМШ2-3000.
22. Реле типа ФСР
Назначение. Реле ФСР предназначено для работы в метрополитенах в однолучевой схеме контроля скорости.
Некоторые конструктивные особенности. Реле ФСР (черт. 7-587-00) изготавливается на базе типового реле НМВШ2-900/900 (НМВШ2-1000/1000), изменив схему включения реле. Схема реле ФСР приведена на рис. 164. В схеме применены и вмонтированы в корпус реле: VT — транзистор П213 (П215); VD1-VD4, VD5 — диоды Д226Б (КД105Б); С - конденсатор типа К50; 100 мкФ; 50 В; R1 — резистор МЛТ-0,5; 35-40 Ом; R2 - резистор МЛТ-0,5; 270-330 Ом; R3 — резистор МЛТ-0,5; 100 Ом. Величины R1 и R2 подбираются при настройке.
Электрические характеристики реле ФСР по переменному току (выводы 51—71; перемычки 1—11, 4—72, 1—2, 3—4): напряжение притяжения — не более 12 В; напряжение отпадания — не менее 50% от полного подъема; замедление при напряжении 12 В — не более 0,35 с. Испытание реле ФСР по переменному току производится с подключенным сопротивлением 3 кОм на клеммы 12—72 — при этом

Рис. 164. Электрическая схема реле типа ФСР
реле должно притягивать свой якорь при норме подъема, — а также при снятом сопротивлении 3 кОм — при этом реле не должно возбуждаться.
Электрические характеристики реле ФСР по постоянному току (выводы 1—4; перемычки 1—2, 3—4): напряжение притяжения — не более 8,0 В; напряжение отпадания — не менее 50% от полного подъема. Электрические характеристики реле ФСР по постоянному току не являются обязательными, а даны как вспомогательные для обеспечения регулировки.
Электрические и временные характеристики реле ФСР, измеренные при температуре окружающей среды +40°С и относительной влажности 70%, не должны отличаться от вышеуказанных величин более чем на 20%.
Обмоточные данные, переходное сопротивление контактов, электрическая прочность и сопротивление изоляции, габаритные размеры и масса реле ФСР те же, что и у ранее описанного реле НМВШ2-900/900 (НМВШ2-1000/1000).
23. Розетки штепсельные к малогабаритным реле НМШ III поколения и блокам на базе реле НМШ
Конструкция штепсельной розетки к малогабаритным реле и блокам приведена на рис. 165.
Номера чертежей и масса розеток для реле и блоков различные типов следующие:

Рис. 165. Штепсельная розетка к малогабаритным реле и блокам

