![]() |
|

|
ЦШ ОАО «РЖД» |
|
ТЕХНОЛОГИЧЕСКАЯ КАРТА № 11.1.1.4 |
|
Устройства
электропитания. |
|
Выполняемая работа |
|
Совмещенная питающая установка для малых и средних станций (СПУ). Измерение не контролируемых средствами ТДМ напpяжений и токов цепей питания |
|
Средства технологического оснащения: ампервольтомметр ЭК-2346, мультиметр В7-63, токовые клещи АРРА30R, или другие измерительные приборы аналогичные по характеристикам, измерительные приборы установленные на питающей установке, набор инструмента для обслуживания линейных устройств СЦБ, диэлектрические коврики, диэлектрические перчатки. |
1 Общие указания
1.1 Настоящая технологическая карта
распространяется на совмещенную питающую установку с применением устройств
бесперебойного питания (СПУ).
1.2 Напряжения и токи подводящих фидеров,
напряжения всех цепей, питание которых осуществляется с данной установки, а
также потребляемые этими нагрузками токи следует измерять стационарными
измерительными приборами, установленными на щитах питающей установки. При
необходимости измерения производятся переносными измерительными приборами.
Измерительные приборы должны иметь отметку о поверке.
Одновременно с измерениями проверяется
работа переключателей. Переключатели должны работать четко, без заеданий, точно фиксироваться в
установленных положениях.
1.3 Переключения питающих фидеров при необходимости следует
выполнять в свободное от движения поездов время (промежутке между поездами),
после согласования с дежурным по станции (поездным диспетчером).
1.4 Перед началом работ необходимо проверить исправность и отсутствие аварийной индикации
на распределительном щите (индикаторы красного цвета не должны гореть).
При наличии аварийной индикации принять меры к выяснению и устранению
причин аварийной индикации.
2 Меры безопасности
2.1 При
выполнении работ следует руководствоваться требованиями раздела III, пункта 5.1.10 раздела V «Правил по охране труда при техническом обслуживании
и ремонте устройств сигнализации, централизации и блокировки в ОАО «РЖД», утвержденных
Распоряжением ОАО «РЖД» от 30.09.2009 г. №2013р.
2.2 Работа
проводится без снятия напряжения с питающей установки, в порядке текущей
эксплуатации с оформлением записи в оперативном журнале, электротехническим персоналом,
имеющим группу по электробезопасности при работе в электроустановках до
1000 В не ниже III, перед началом работ
проинструктированным установленным порядком.
2.3 Измерения
переносными измерительными приборами должны производиться в два лица. Подключение
и отключение переносных измерительных приборов под напряжением допускается при наличии
на проводах специальных наконечников с изолирующими рукоятками.
2.4 Работы
необходимо выполнять инструментом с изолированными рукоятками, стоя на
диэлектрическом коврике, в необходимых случаях в диэлектрических перчатках.
Прежде чем приступить к работе, необходимо проверить перчатки и коврики
на отсутствие механических повреждений, а также на наличие на диэлектрических
перчатках отметок о проверке установленной формы.
2.5 Место работ должно иметь достаточное для их производства освещение. При необходимости следует применять переносные осветительные приборы.
3 Измерение напpяжений и токов цепей питания
3.1 Совмещенная
питающая установка СПУ предназначена для
гарантированного питания устройств СЦБ (в том числе микропроцессорных) от двух
фидеров трехфазного тока и резервной электростанции (далее ДГА), а также от
устройства бесперебойного питания (далее УБП).
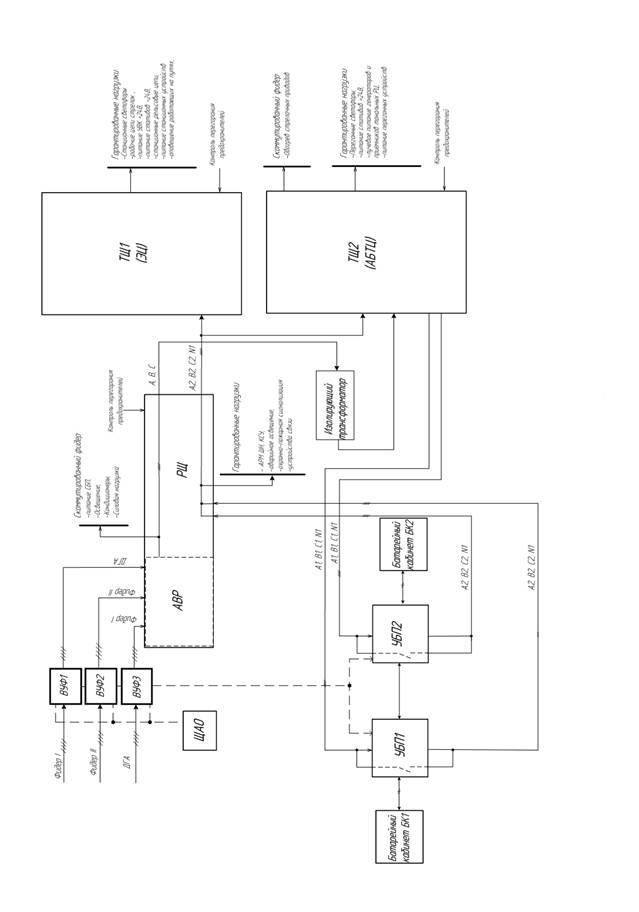
3.2 СПУ
состоит из следующих основных частей (см. рис. 1):
- вводные
устройства фидеров (ВУФ), каждое устройство предназначено для коммутации одной
силовой цепи (фидера/ДГА), защиты от импульсных перенапряжений и учета потребляемой
электроэнергии;
- распределительный
щит (РЩ), который предназначен для переключения питающих фидеров (автоматического
выбора резерва (АВР)), а также распределения нагрузок по различным шинам
питания;
- трансформаторный
щит (ТЩ), который предназначен для организации основных цепей питания,
необходимых для работы постовых и напольных устройств СЦБ;
- одно
или два устройства бесперебойного питания с аккумуляторными батареями,
расположенными в батарейных кабинетах;
- изолирующий
трансформатор;
- контрольная
батарея, которая применяется при использовании одного УБП (на рисунке не
показана).

Рисунок 1
3.3 На лицевой стороне двери распределительного
щита (РЩ) для каждого фидера (в том числе ДГА) имеется следующая световая
индикация:
- свечение
зеленого индикатора «работает от фидера» свидетельствует, что напряжение на
фидере/ДГА есть и фидер/ДГА под
нагрузкой;
- свечение
желтого индикатора «исправность фидера» - напряжение на фидере/ДГА есть, фидер/ДГА без нагрузки
(кроме того для каждой фазы фидера/ДГА имеются
индикаторы (A, B, C) желтого
цвета, свечение каждого индикатора свидетельствует о наличии напряжения в
соответствующей фазе);
- свечение
красного индикатора «авария фидера» - напряжения на фидере нет, или оно есть,
но его параметры выходят за пределы допустимых значений;
- свечение
красного индикатора «авария питающей» указывает на выключенное состояние хотя
бы одного преобразователя или наличие аварийного сигнала УБП.
- свечение
красного индикатора «контроль автоматов» указывает на выключенное состояние
хотя бы одного автоматического выключателя с контролем срабатывания или прибора
защиты от перенапряжений.
3.4 Для
измерения напряжений и токов на лицевых сторонах дверей РЩ расположены три вольтметра PV1, PV2, PV3 и три
амперметра PА1, PА2, PA3.
3.5 Перед началом измерений открыть щит и
включить автоматический выключатель QF15 («Питание щитовых приборов
(ЩПХ)») для подачи питания на измерительные приборы.
3.6 С
помощью галетных переключателей, расположенных под вольтметрами, произвести
измерения напряжений в каждой фазе и напряжений между фазами каждого фидера.
С помощью
галетных переключателей расположенных под амперметрами, произвести измерения
токов в каждой фазе работающего фидера (горит зеленый светодиод).
После окончания измерений рекомендуется переводить
переключатели в положение «0».
Измеренные напряжения должны
соответствовать значениям, приведенным в таблице №1.
Если измеренное значение
напряжения на нагруженном фидере выходит за указанные пределы, необходимо
определить причину и принять соответствующие меры к ее устранению.
Таблица №1.
|
Обозначение цепей |
Наименование нагрузки (полюсов питания) |
Клеммы |
Норма напряжения, В. |
|
1A-1B-1C-N |
Входящие питающие фидеры |
РЩ PV1 |
380/220 ±10 %. |
|
2A-2B-2C-N |
РЩ PV2 |
||
|
3A-3B-3C-N |
РЩ PV3 |
Фазные токи измерить на фидере, находящемся под
нагрузкой.
Значения фазных токов при
максимальной нагрузке определяет ШЧУ и фиксирует в «Журнале проверки питающей
установки».
Если величина тока превышает значение, определенное
ШЧУ, следует определить причину и принять соответствующие меры к его снижению
(путем отключения или перераспределения ряда нагрузок).
3.7 Далее переносным измерительным прибором измерить напряжения цепей питания устройств на выходах СПУ, которые должны быть в пределах, указанных в таблице № 2.
Таблица № 2.
|
Обозначение цепей |
Наименование нагрузки (полюсов питания) |
Норма напряжения,
В. |
|
А2-В2-С2-N1 |
Выход УБП |
216-224 |
|
С110 – С-0 |
Питание светофоров |
104-116 |
|
С180 – С-0 |
162-189 |
|
|
С220 - С-0 |
209-231 |
|
|
П, М (ЦП, ЦМ) |
Стативы |
=24-27,4 |
|
С1Ф-С2Ф-3Ф |
Рабочие цепи стрелок |
209-231 |
|
ПХ, ОХ, (ЦПХР, ЦОХР) |
Питание РЦ |
209-231 |
|
ПХ1, ОХ1 |
Питание РЦ |
209-231 |
|
ПХ2, ОХ2 |
Питание РЦ |
209-231 |
|
ЦПХК, ЦОХК |
Кодирование |
209-231 |
|
24ЦПУ1 |
Питание ЦПУ 1 канала УВК |
=24-27,4 |
|
24ЦПУ2 |
Питание ЦПУ 2 канала УВК |
=24-27,4 |
|
24ЦПУ3 |
Питание ЦПУ 3 канала УВК |
=24-27,4 |
|
ПХЭ1, ОХЭ1 |
Электрообогрев |
198-231 |
|
АРМ ДСП1 |
1-е рабочее место ДСП |
209-231 |
|
АРМ ДСП2 |
2-е рабочее место ДСП |
209-231 |
|
АРМ ДСП3 |
3-е рабочее место ДСП |
209-231 |
|
КСУ |
Контрольно-согласующее устройство |
209-231 |
Места измерений определяет
ШЧУ и фиксирует в «Журнале проверки питающей установки».
Если измеренное значение
напряжения выходит за указанные пределы, необходимо определить причину и
принять соответствующие меры к ее устранению.
3.8 Токи
конкретных нагрузок, при необходимости, измеряют токовыми клещами. Места
измерений и допустимые значения этих токов определяет ШЧУ и фиксирует в
«Журнале проверки питающей установки».
Если величина тока превышает
допустимое значение, определить причину и принять соответствующие меры к его
снижению (путем отключения или перераспределения ряда нагрузок).
3.9 По окончании измерений выключить автоматический выключатель QF15 («Питание щитовых приборов (ЩПХ)»), проверить включенное состояние автоматических выключателей «Цепи управления. Фидер 1» и «Цепи управления. Фидер 2» и закрыть щиты.
4 Оформление результатов
4.1 Данные
измерений в процессе выполнения работы записываются в Журнал проверки питающей
установки.
4.2 О
выполненной работе сделать запись в «Журнале проверки питающей установки» с
указанием устраненных недостатков, а также в журнале формы ШУ-2.